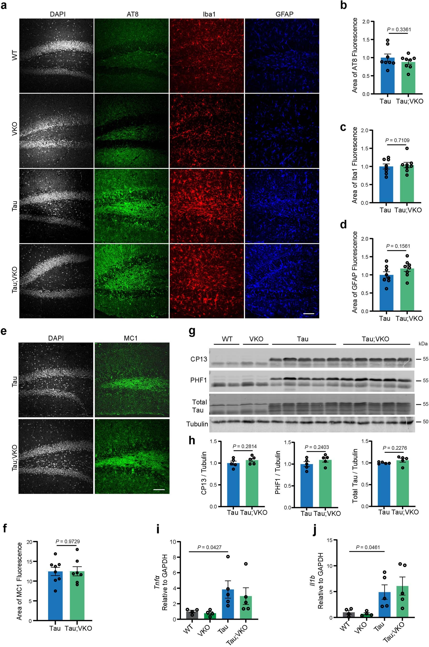
Extended Data Fig. 6: Atp6v1h heterozygous deletion does not affect tau histopathology or gliosis.
From: TFEB–vacuolar ATPase signaling regulates lysosomal function and microglial activation in tauopathy

a. Representative fluorescent confocal images of AT8, Iba1 and GFAP in the dentate gyrus of 9-month-old WT, VKO, Tau and Tau;VKO. Scale bar: 50 μm. N = 8/group. b–d. Quantification of (a). e. Representative MCI fluorescent confocal images in the dentate gyrus of 9-month-old Tau and Tau;VKO mice. Scale bar: 50 μm. N = 8/group. f. Quantification of (e). g, h. Western blot (g) with quantification (h) of total and phospho-tau species recognized by CP13 and PHF1antibodies. Samples were derived from forebrain lysates of 9-month-old WT, VKO, Tau and Tau;VKO. N = 5/group. i,j. qPCR analysis of Tnfa and Il1b in 9-month-old WT, VKO, Tau and Tau;VKO hippocampal tissues. N = 4 (WT and VKO); N = 5 (Tau and Tau;VKO). Data are presented as average ± SEM. Two-tailed t-test (b,c,d,h,f) and one-way ANOVA with Sidak’s correction (i,j). Tau vs. Tau;VKO: non-significant.