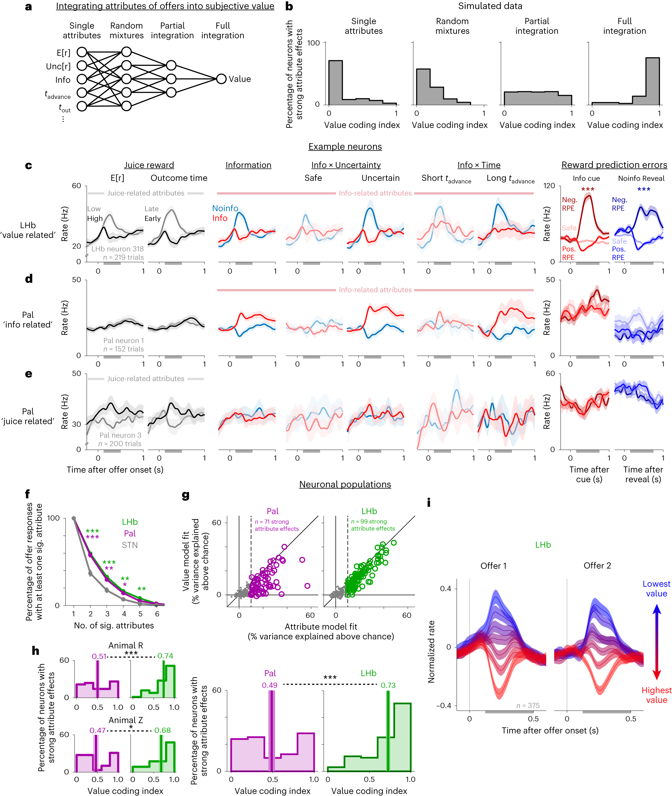
Fig. 6: LHb neurons integrate information and reward into subjective value during multi-attribute decision-making.
From: A neural mechanism for conserved value computations integrating information and rewards

a, Hypotheses of neuronal attribute coding. Neurons could encode single attributes or random mixtures of attributes, partially integrate subsets of attributes or fully integrate all attributes to reflect subjective value. b, Simulations of these hypotheses produce different value coding indexes. c–e, Example neurons. Data are shown as mean ± s.e. c, The LHb neuron from Figs. 1–3 showing responses to attributes related to juice reward (left; E[r] and tout), information (middle; Info, Info × Unc[r] and Info × tadvance; data are in the same format as in Figs. 1–3; for Info × Uncertainty and Info × Time effects, saturated color shades indicate conditions where Info versus Noinfo offers had greater differences in subjective value) and juice RPEs (right; induced by informative cues on Info trials (red) and the final reveal on Noinfo trials (blue); medium-, dark- and light-colored shades indicate positive RPEs (>50 µl), negative RPEs (<–50 µl) and safe offers with no RPE). d, The Pal neuron from Figs. 1–3 responds to attributes related to information (middle) but not juice (left) or RPEs (right). e, A second example Pal neuron responds to attributes related to juice but not information or RPEs. f, Attribute-responsive neurons in the LHb and Pal (green and purple, respectively) have significant effects of more attributes than in the STN (gray); *P < 0.05, **P < 0.01 and ***P < 0.001 between LHb or Pal and STN. These data include all offer responses with a significant effect of at least one attribute (treating responses to offer 1 and offer 2 separately, totaling n = 470, 387 and 186 such offer responses in the LHb, Pal and STN). g, Percent variance in the neuronal data explained above chance for each attribute-responsive Pal neuron (left, purple) and LHb neuron (right, green) when fit using the full attribute model (x axis) or the simple value model (y axis). The vertical dashed line is the threshold for classifying cells as having strong (colored circles) or weak (gray dots) attribute effects. h, Histograms of value coding indexes from the neurons in each area with strong attribute effects. Text and vertical lines indicate the mean, and the shaded area represents ±s.e. Left, separately for animals R (top) and Z (bottom). Right, pooled data. Comparisons between areas (dashed lines) used rank-sum tests. i, Population average normalized firing rate of all LHb neurons in response to offer 1 (left) and offer 2 (right) separately for each of seven bins of offer subjective values (derived from the model fit to behavior). Activity is negatively related to value. The shaded area represents ±s.e. See Supplementary Table 6 for the details of all tests and P values.