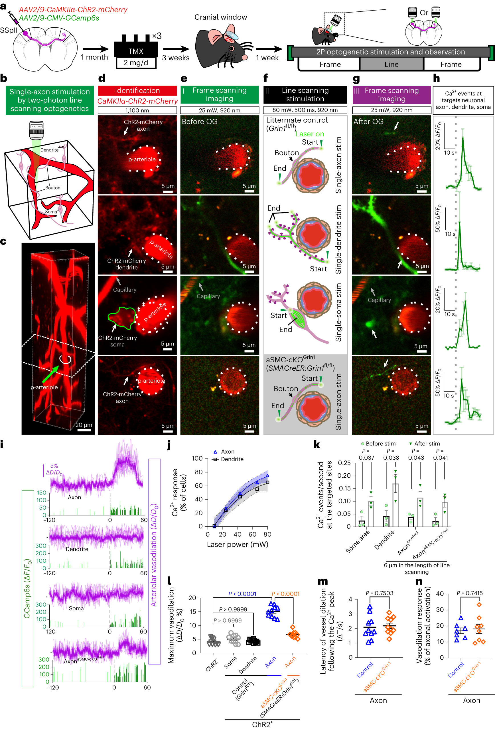
Fig. 5: A single glutamatergic axon optogenetic activation drives vasodilation, depending on Glu-NsMJ transmission.

a, Experimental flow of virus injection, tamoxifen administration, cranial surgery and 2P optogenetics. b, Schematic illustration of focal 2P optogenetics used to stimulate different parts of glutamatergic neurons expressing ChR2-mCherry and GCamp6s. c, Side view of p-arteriole with the stimulation location depicted. d, Focal images of stimulation planes using a 1,100-nm laser. Plasmatic rhodamine labels p-arterioles (white dashed lines outline the original diameters before stimulation) and mCherry signals indicate ChR2+ neural compartments. e–g, Single neurite and soma optogenetics in control and aSMC-cKOGrin1 mice, with three steps (I, observation; II, stimulation; and III, observation). Neural GCamp6s signals and p-arteriole diameters before (e) and after (g) stimulation. f, Illustration of line or spiral 2P stimulation paradigms. Neuronal compartments in purple, aSMCs in flesh and outlined in brown, ECs in blue, lumen in red, and 2P line scanning routes indicated by green start and end points connected by the green line. h, Ca2+ events recorded immediately after photostimulation (gray dashed line). i, Temporal Ca2+ events and p-arteriole diameter changes before and after photostimulation in control and aSMC-cKOGrin1 mice (gray dashed lines indicate a 500-ms, 80-mW power photostimulation,). N = 5 mice, 7 arteriole-and-neural-component sets. j, The percentage of calcium response in axons and dendrites following increasingly stronger 2P optogenetics. The blue and black lines, along with the error bands, represent the quadratic fitted curves with a 95% confidence level. k, Quantification of Ca2+ event frequency before and after photostimulations in targeted regions (n = 3 mice, 3 somas or neurites in total). l, Maximum changes in arteriolar dilation in littermate control and aSMC-cKOGrin1 mice (n = 5 mice, 10 arterioles in total for each group). m, Latency of vasodilation following the peak of Ca2+ signal (n = 5 mice, 10 axons per genotype). n, Probability of vasodilation following successful neural activations. (Control, n = 7 mice, 27 stimulated arterioles total; aSMC-cKOGrin1, n = 8 mice, 36 stimulated arterioles total). Data are the mean ± s.e.m.; nested, unpaired, two-tailed t-test (k, m and n); one-way ANOVA with post hoc Bonferroni multiple-comparison adjustment (l).