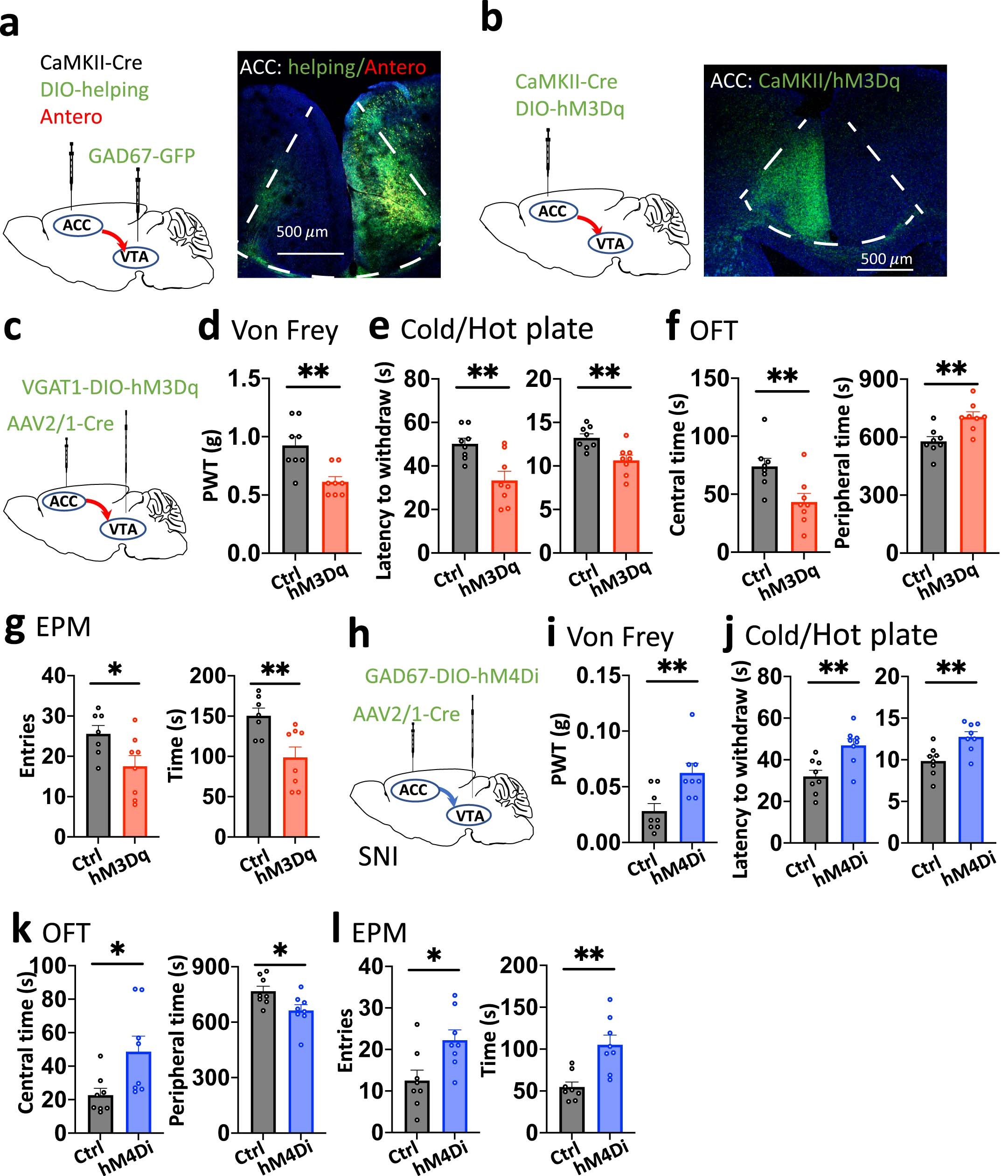
Extended Data Fig. 5: ACCGlu–innervated VTAGABA neurons mediate hyperalgesia and anxiety-like behaviors in neuropathic pain.

a, Left, schematic of the co-injection of CaMKII-Cre virus and the Cre-dependent anterograde trans-monosynaptic virus (rAAV-EF1α-DIO-EGFP-T2A-TK-WPRE-hGH, and H129ΔTK-ubc-tdTomato) into the ACC for the identification of ACCGlu-innervated neurons (GAD67-GFP) in the VTA. Right, representative micrograph showing the localization of anterograde virus (GFP and tdTomato) in ACCGlu neurons. Scale bar, 500 μm. b, Schematic and representative micrograph showing the specific expression of chemogenetic activation virus in ACCGlu neurons. c, Schematic of the injection of chemogenetic activation virus (VGAT1-DIO-hM3Dq) into the VTA and AAV2/1-Cre anterograde virus into the ACC. d-g, Statistics of mechanical (d) and thermal (e) pain responses, OFT (f), and EPM (g) tests following CNO application (0.5 mg/kg, i.p.) of mice receiving hM3Dq-expressing or control virus (Control, n = 8; hM3Dq, n = 8 mice). Behaviors were assessed 6 weeks after SNI. h-l, As in (c-g), except that AAV2/1-Cre anterograde virus was injected into the ACC and GAD67-DIO-hM4Di virus was injected into the VTA in SNI mice (n = 8 for each group). The data are presented as the mean ± s.e.m. Unpaired Student’s t-test, *P < 0.05, **P < 0.01. Detailed statistics information can be found in the Source Data.