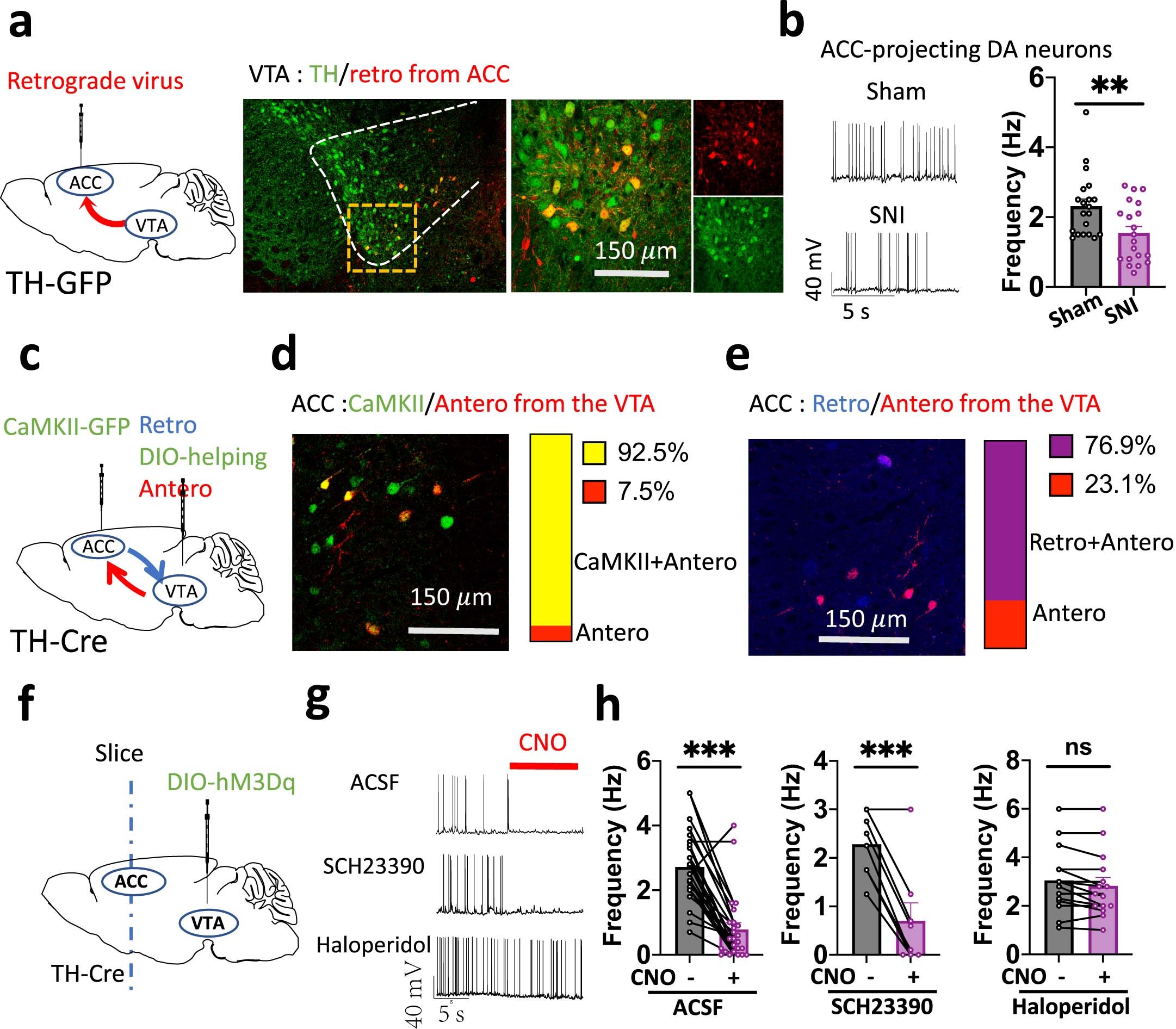
Extended Data Fig. 6: VTADA-ACC projections inhibit VTA-projecting ACCGlu neurons via D2R.

a, Schematic and representative micrographs showing the retrograde labeling of VTADA neurons (TH-positive) by the injection of retrograde virus (mCherry) into the ACC. Scale bar, 150 μm. b, Sample traces (left) and statistics (right) showing the spontaneous action potential (AP) firing rate of VTADA neurons labelled by retrograde virus from the ACC of TH-GFP mice 6 weeks after SNI (Sham, n = 20; SNI, n = 20 cells from 4 pairs of mice). c, Schematic of the injection of anterograde (tdTomato) and retrograde (BFP) viruses into the VTA and CaMKII-GFP virus into the VTA of the TH-Cre mice. d, Representative micrograph showing tdTomato-positive neurons in the ACC (tdTomato-labeled ACCGlu neurons). Statistics of tdTomato-labeled glutamatergic (yellow) and non-glutamatergic (red) neurons in the ACC are shown on the right. e, Representative micrograph showing the tdTomato (anterograde) and BFP (retrograde) co-labeled neurons in the ACC. f, Schematic of the co-injection of retrograde virus (mCherry) and Cre-dependent chemogenetic activation virus (GFP) into the VTA of TH-Cre mice. g,h, Representative path-clamp recording traces and statistics of AP frequency of ACCGlu neurons in response to CNO application with or without (ACSF control, n = 23 cells from 4 mice) the treatment of haloperidol (an antagonist of D2R, n = 15 cells from 2 mice) or SCH23390 (an antagonist of D1R, n = 8 cells from 2 mice) in ACC slices. The data are presented as the mean ± s.e.m. Paired Student’s t-test, ***P < 0.001. Statistics are shown on the right. Scale bars, 150 μm. The data are presented as the mean ± s.e.m. Unpaired Student’s t-test, **P < 0.01. Detailed statistics information can be found in the Source Data.