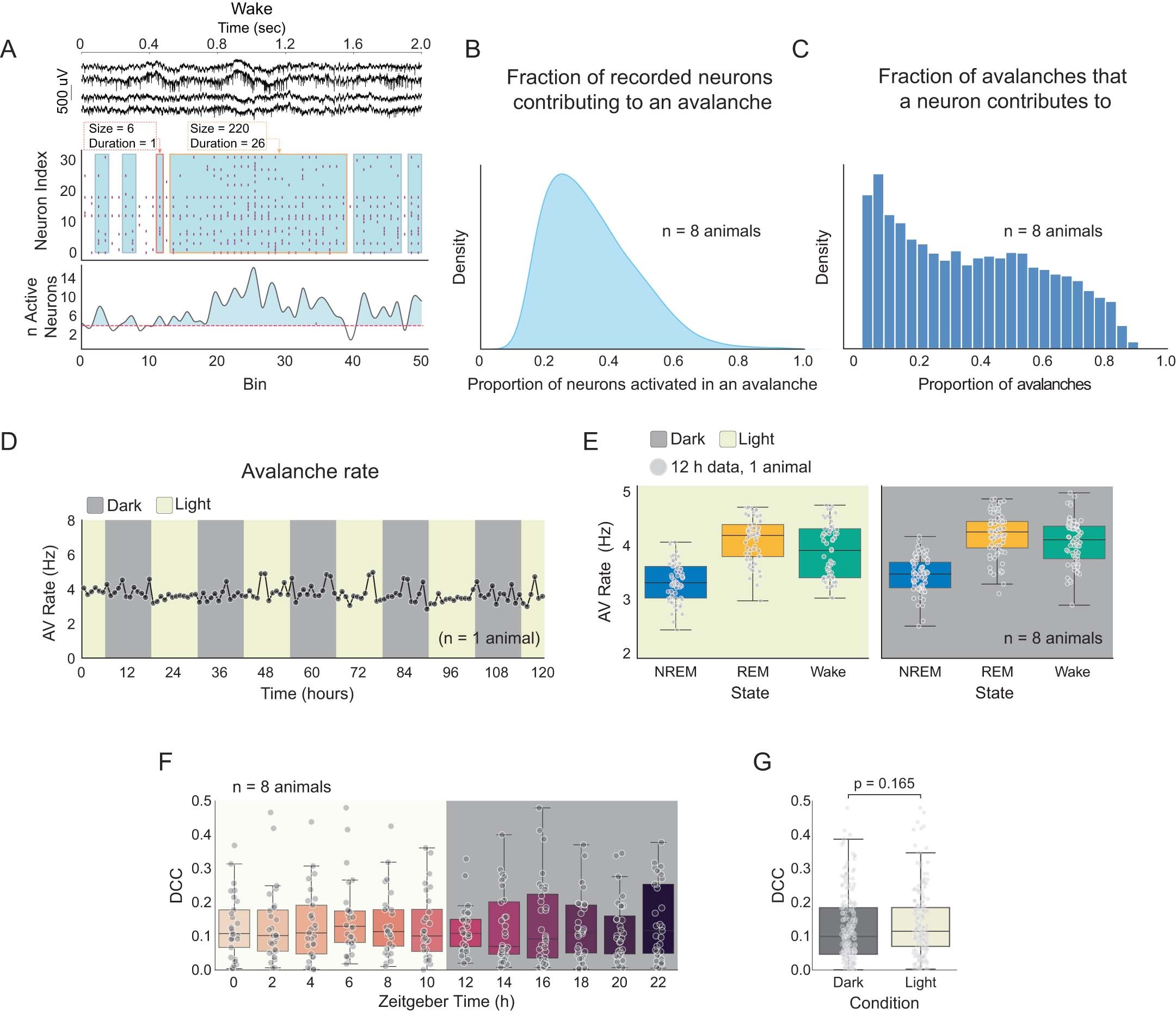
Extended Data Fig. 2: Avalanche statistics, and DCC by ZT and light/dark.
From: Sleep restores an optimal computational regime in cortical networks

a. Two seconds of raw voltage data during wake from four channels show clear action potentials (top). Binarized spike counts are extracted (middle), and the integrated network activity (bottom) shows fluctuations. Neuronal ‘avalanches’ start when network activity crosses above a threshold (dashed pink) and stop when it drops below. Avalanches are measured in terms of their size (total number of spiking neurons) and duration. b. Avalanches can include activity from a variable number of recorded neurons. Plotted is a kernel density estimate of the number of neurons activated in an avalanche. c. A given neuron may contribute to many or few avalanches. Plotted is a histogram of the proportion of avalanches that individual neurons contribute to. d. An example of an animal’s avalanche rate (Hz) across 5 d shows stability when binned at 1 h. e. Avalanche rate as a function of behavioral state and light/dark condition. f. Variability in DCC is not explained by time of day. DCC data from 8 animals shown in 2 h bins across the 24 h cycle. g. DCC is not significantly different in light than in dark (n = 8 animals). P = 0.165, Linear mixed effects: DCC ~ Condition + (1|animal). All box-and-whisker plots in e-g show the median, the first and third quartiles, minimum and maximum, and outliers of the data.