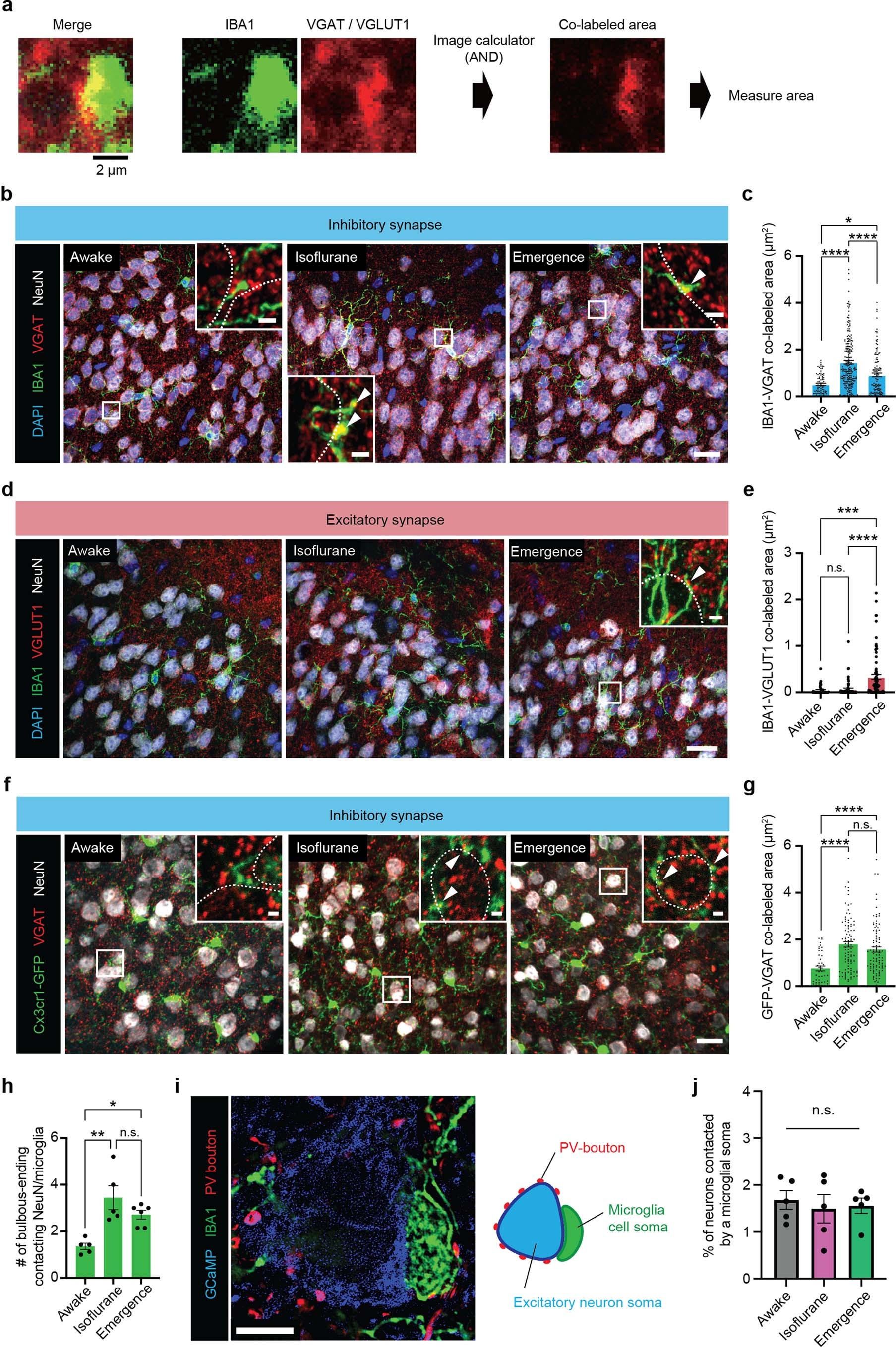
Extended Data Fig. 4: Increased colocalizations between microglial bulbous endings with VGAT puncta during anesthesia and emergence.
From: Microglia enhance post-anesthesia neuronal activity by shielding inhibitory synapses

a, Schematic diagrams for colocalization analysis of microglial bulbous ending (IBA1, green) and a synapse marker (red, VGAT or VGLUT1) in confocal microscopy images. b, Representative images of microglia (IBA1, green) and GABAergic inhibitory synapses (VGAT, red) before, during, and after anesthesia. c, Quantification of IBA1+ and VGAT+ colocalized area (μm2) in imaging fields at each time point (Awake versus Isoflurane, p < 0.0001; Awake versus Emergence, p = 0.0121; Isoflurane versus Recovery, p < 0.0001). n = 80 (Awake), n = 215 (Isoflurane), n = 124 (Emergence) bulbous endings. d, Representative images of microglia (IBA1, green) and glutamatergic excitatory synapses (VGLUT1, red) before, during, and after anesthesia. e, Graph shows IBA1+ and VGLUT1+ colocalized area (μm2) in imaging fields at each time point(Awake versus Isoflurane, p = 0.9419; Awake versus Emergence, p = 0.0002; Isoflurane versus Recovery, p < 0.0001). n = 37 (Awake), n = 58 (Isoflurane), n = 80 (Emergence) bulbous endings. f, Representative images of microglia (Cx3cr1-GFP, green) and GABAergic inhibitory synapses (VGAT, red) before, during, and after anesthesia. g, Quantification of GFP+ and VGAT+ colocalized area (μm2) in imaging fields at each time point (Awake versus Isoflurane, p < 0.0001; Awake versus Emergence, p < 0.0001; Isoflurane versus Recovery, p < 0.3009). n = 44 (Awake), n = 95 (Isoflurane), n = 96 (Emergence) bulbous endings. h, Quantification of microglial bulbous endings contacting NeuN across experimental phases (Awake versus Isoflurane, p = 0.0013; Awake versus Emergence, p = 0.0202; Isoflurane versus Recovery, p = 0.2473). Awake, Isoflurane: n = 5, Emergence: n = 6 mice. i, Confocal imaging of representative soma-soma interaction between GCaMP+ neurons (blue) and microglia (green). PV+ boutons (red) were also shown. Diagram illustrates the observed phenomenon (right). j, Graph shows percentage of soma-soma interaction between microglia and neurons for all neuronal populations in the imaging field before, during, and after anesthesia (Awake versus Isoflurane, p = 0.8384; Awake versus Emergence, p = 0.9262; Isoflurane versus Recovery, p = 0.9791). n = 5 mice. Each point indicates data from an individual bulbous ending interaction (c, e, g) or mouse (h, j) while bars and error bars indicate the mean ± SEM. One-way ANOVA followed by Tukey post-hoc test; n.s., not significant; *p < 0.05, **p < 0.01, ***p < 0.001 and ****p < 0.0001. Scale bar: 20 μm or 2 μm (inset) (b, d, f), 5 μm (i).