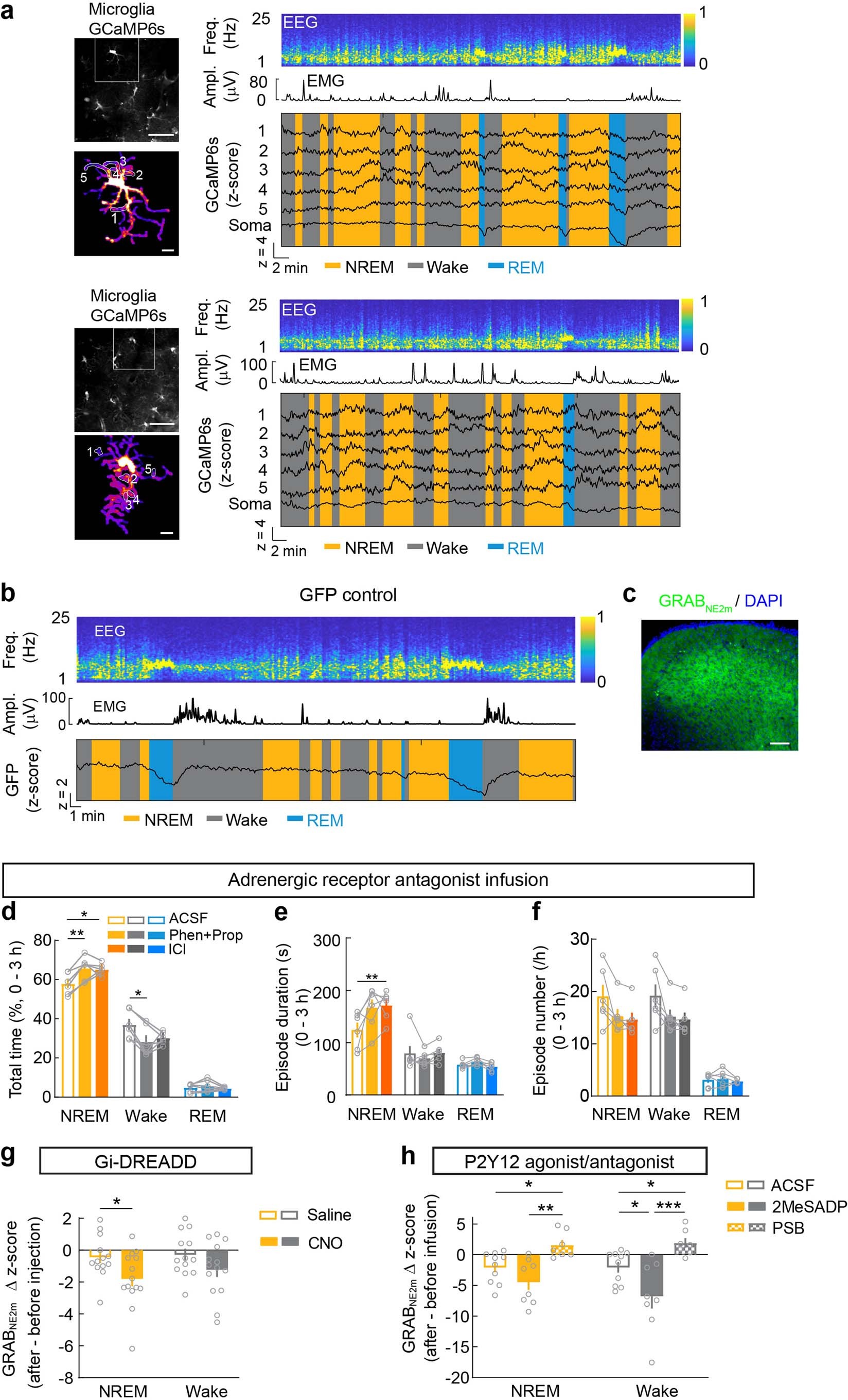
Extended Data Fig. 6: Ca2+ imaging sessions with episodes of wakefulness, NREM sleep, and REM sleep, control experiment for 2 P imaging with Ca2+-independent GFP, GRABNE expression, effect of adrenergic receptor antagonists on sleep, and comparison of cortical NE activity before and after microglia manipulations within the same brain state.
From: Microglia regulate sleep through calcium-dependent modulation of norepinephrine transmission

a, Two examples of Ca2+ imaging session. Top left, field of view containing multiple microglia (scale bar, 50 μm); Bottom left, high magnification view of the microglia soma and processes in the white box (scale bar, 10 μm); 5 ROIs in processes are outlined, whose Ca2+ traces are shown on the right together with EEG spectrogram (Freq., frequency), EMG amplitude (Ampl.), and color-coded brain states. b, An example 2 P imaging session with GFP showing consistent decrease in fluorescence during REM sleep. Top, EEG spectrogram (Freq., frequency); middle, EMG amplitude (Ampl.); bottom, GFP signal (from a Cx3cr1eGFP/+ mouse) and color-coded brain states. c, Image showing the expression of the GRABNE2m in the prefrontal cortex. Scale bar, 100 μm. d-f, Percentage of time (d), mean episode duration (e), and episode number per hour (f) within 3 h after i.c.v. infusion of Phen (α receptor antagonist) and Prop (β receptor antagonist), ICl (β2 receptor antagonist), or ACSF. Each circle indicates data from one mouse; bars, mean ± s.e.m.; n = 6 mice. *P < 0.05, **P < 0.01 (One-way ANOVA with Holm-Šídák’s test; d, NREM, P = 0.0058; ACSF vs. Phen+Prop, **P = 0.0037; ACSF vs. ICl, *P = 0.017; Wake, P = 0.023; ACSF vs. Phen+Prop, *P = 0.010; REM, P = 0.37; e, NREM, P = 0.037; ACSF vs. ICl, **P = 0.0012; Wake, P = 0.42; REM, P = 0.18; f, NREM, P = 0.053; Wake, P = 0.048; REM, P = 0.72;). g, Change of NE activity in each brain state induced by chemogenetic activation of microglia Gi signaling (difference between before (-40 – 0 min) and after (0 – 120 min) injection) (mean ± s.e.m., saline, n = 13 sessions, CNO, n = 14; from 5 mice; 8 to 12 ROIs were assessed for each session). *P < 0.05 (unpaired two-tailed t-test, *P = 0.033). h, Similar to (g), but for local perfusion experiments (difference between before (-20 – 0 min) and after (40 min – 60 min) drug perfusion) (mean ± s.e.m.; 2MeSADP, n = 8 sessions; PSB, n = 7; ACSF, n = 10, from 4 mice; 8 to 12 ROIs were assessed for each session). *P < 0.05, **P < 0.01, ***P < 0.001 (One-way ANOVA with Holm-Šídák’s test; NREM, P = 0.002; ACSF vs. PSB, *P = 0.034; 2MeSADP vs. PSB, **P = 0.0015; Wake, P = 0.001; ACSF vs. 2MeSADP, *P = 0.033; ACSF vs. PSB, *P = 0.046; 2MeSADP vs. PSB, ***P = 0.0007).