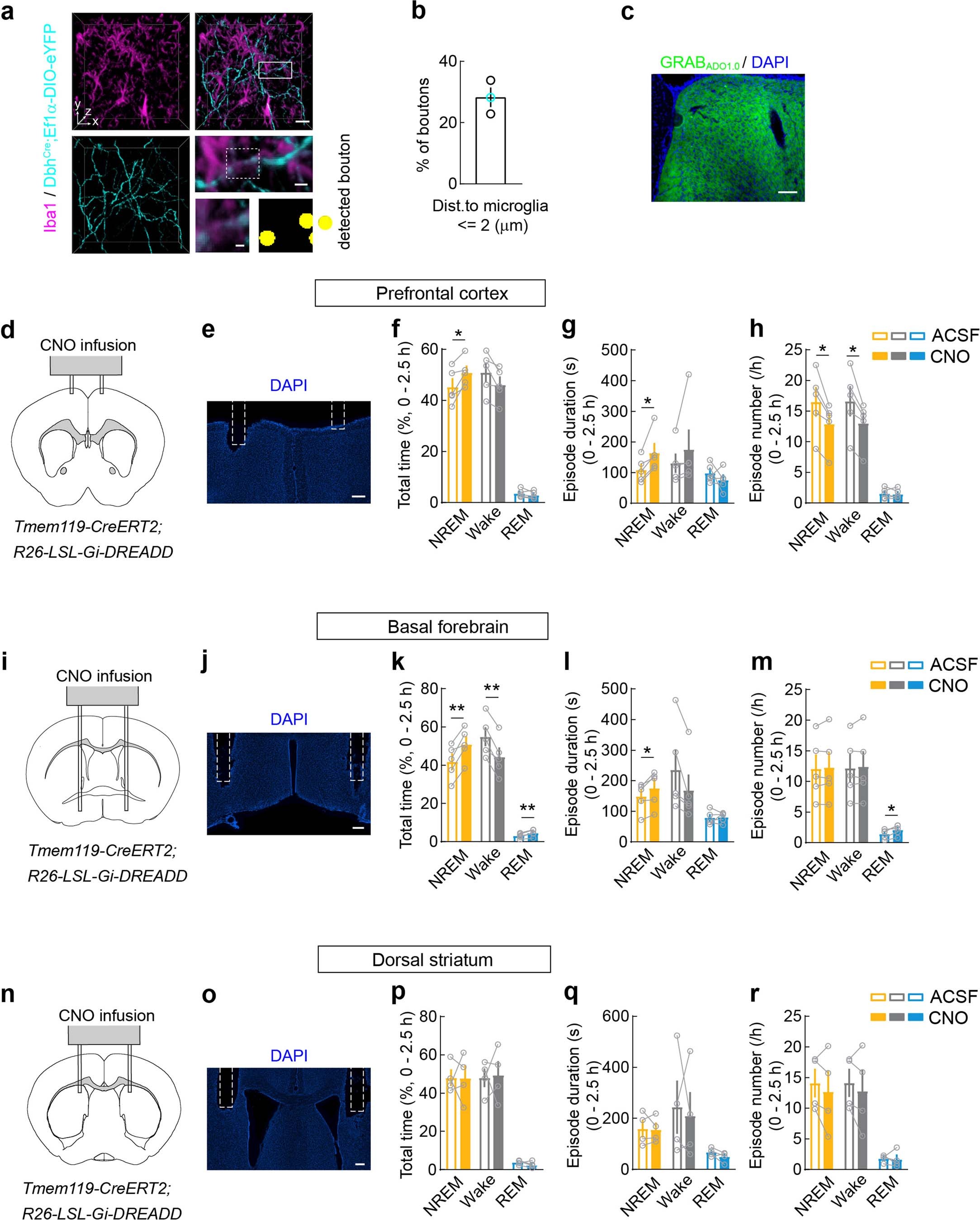
Extended Data Fig. 7: Distance of adrenergic axon boutons to microglia, GRABADO expression, and effect of local Gi-DREADD activation on sleep.
From: Microglia regulate sleep through calcium-dependent modulation of norepinephrine transmission

a, Example images of Iba1-labeled microglia (magenta) and Dbh-eYFP-labeled axons (cyan) in prefrontal cortex. Left and top right, 3D rendering images of a 50-μm-thick slice; scale bar, 20 μm; middle right, high-magnification view of the boxed region; scale bar, 5 μm; bottom right, further enlarged view of the region in dashed box and automatically detected axon buttons (yellow); scale bar, 2 μm. b, Percentage of buttons within 2 μm from the nearest microglia. Bars, mean ± s.e.m. Each circle represents data from one mouse (n = 3 mice; black circle, TH-labeled axon boutons detected by immunohistochemistry; cyan circle, Dbh-eYFP-labeled boutons). Dist., distance. c, Image showing the expression of the GRABADO in the prefrontal cortex. Scale bar, 100 μm. d, e, Coronal diagram (d) and image (e) showing local infusion site in the prefrontal cortex of Tmem119-CreERT2; R26-LSL-Gi-DREADD mice. Scale bar, 200 μm. f-h, Percentage of time (f), mean episode duration (g), and episode number per hour (h) for each brain state within 2.5 h after CNO or ACSF infusion. Each circle indicates data from one mouse (mean ± s.e.m.; n = 5 mice). *P < 0.05, **P < 0.01 (f, paired two-tailed t-test, *P = 0.024; g, paired two-tailed t-test, *P = 0.022; h, paired two-tailed t-test; NREM, *P = 0.016; Wake, *P = 0.020). i-m, Similar to (d-h), but for basal forebrain infusion (n = 5 mice; k, paired two-tailed t-test; NREM, **P = 0.0067; Wake, **P = 0.0028; REM, **P = 0.0025; l, paired two-tailed t-test, *P = 0.030; m, paired two-tailed t-test, *P = 0.020). n-r, Similar to (d-h), but for dorsal striatum infusion (n = 4 mice).