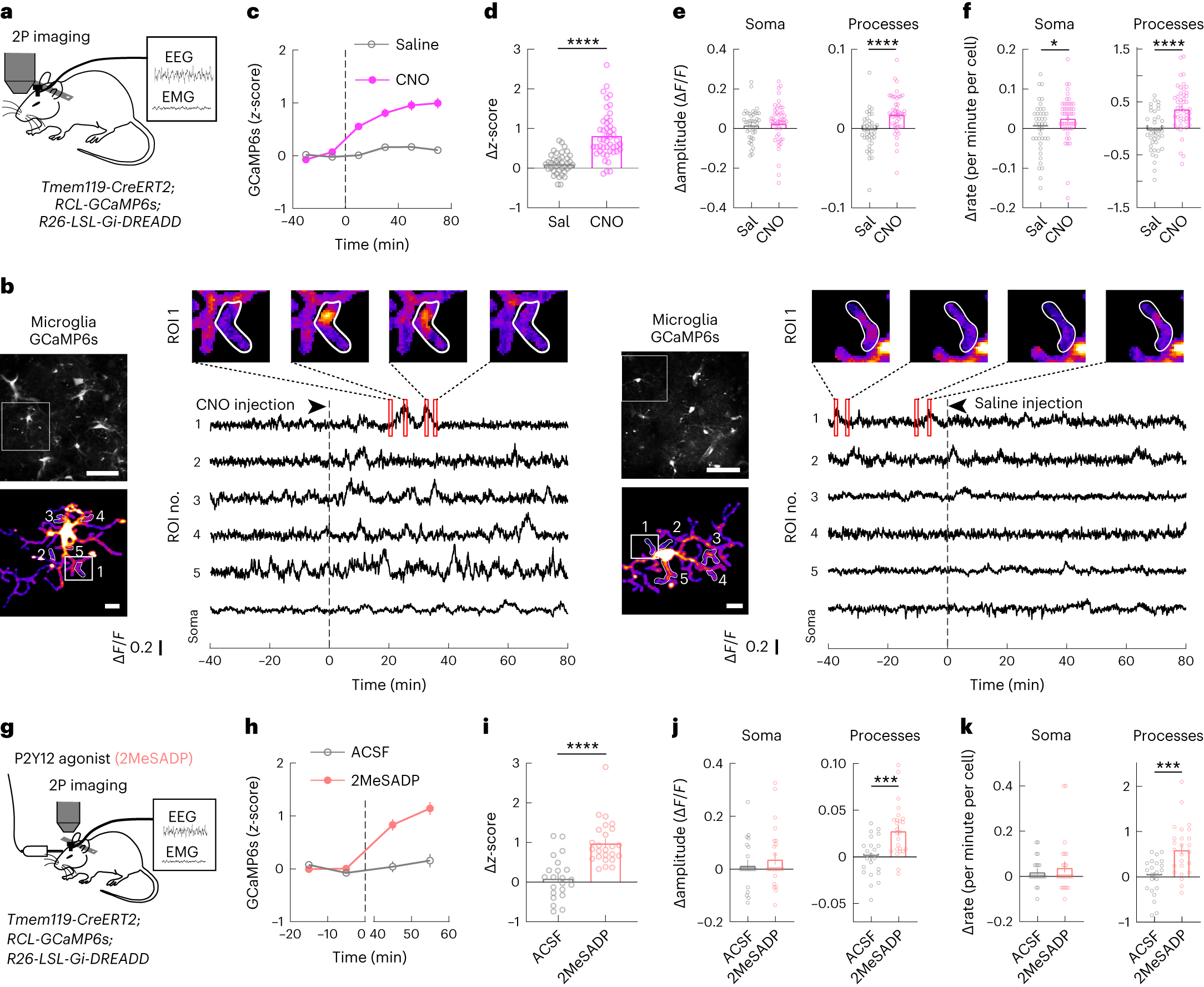
Fig. 2: Activation of microglia Gi signaling increases intracellular Ca2+.
From: Microglia regulate sleep through calcium-dependent modulation of norepinephrine transmission

a, Schematic for two-photon (2P) Ca2+ imaging in head-fixed mice. b, Example imaging sessions with CNO and saline injection. Top left, field of view (scale bar, 50 μm); bottom left, high-magnification view of the microglia soma and processes in the white box (scale bar, 10 μm); five regions of interest (ROIs) in microglia processes are outlined, whose Ca2+ traces are shown on the right, with snapshots of Ca2+ transients shown on top (red box and associated dashed line indicate the time period for each snapshot). The dashed line indicates the time of CNO or saline injection. c, z-scored Ca2+ activity averaged across all microglia (CNO, n = 47; saline, n = 40; from 5 mice: 3 female and 2 male; circles and error bars, mean ± s.e.m.). Dashed line, time of injection. d–f, Population summary of the CNO-induced change in mean Ca2+ level (d) and the amplitude (e) and frequency (f) of Ca2+ events in soma and processes (difference between before and after injection). Each circle indicates data from one cell. CNO: somas, n = 47; processes, n = 1,178; saline (Sal): somas, n = 40; processes, n = 931. Data are presented as the mean ± s.e.m.; *P < 0.05, ****P < 0.0001 (two-tailed Mann–Whitney U test; d, ****P < 0.0001; e, ****P < 0.0001; f, *P = 0.049, ****P < 0.0001). g, Schematic for two-photon Ca2+ imaging with local application of P2Y12 agonist (2MeSADP). h–k, Similar to c–f, but for local infusion of 2MeSADP or ACSF (2MeSADP, n = 25; ACSF, n = 22; from 5 mice: 3 female and 2 male). Dashed line, time of drug application. Each circle indicates data from one cell. 2MeSADP: somas, n = 25; processes, n = 581; ACSF: somas, n = 22; processes, n = 469. Data are shown as mean ± s.e.m.; ***P < 0.001, ****P < 0.0001 (i, two-tailed Mann–Whitney U test, ****P < 0.0001; j, unpaired two-tailed t-test, ***P = 0.0003; k, unpaired two-tailed t-test, ***P = 0.0001).