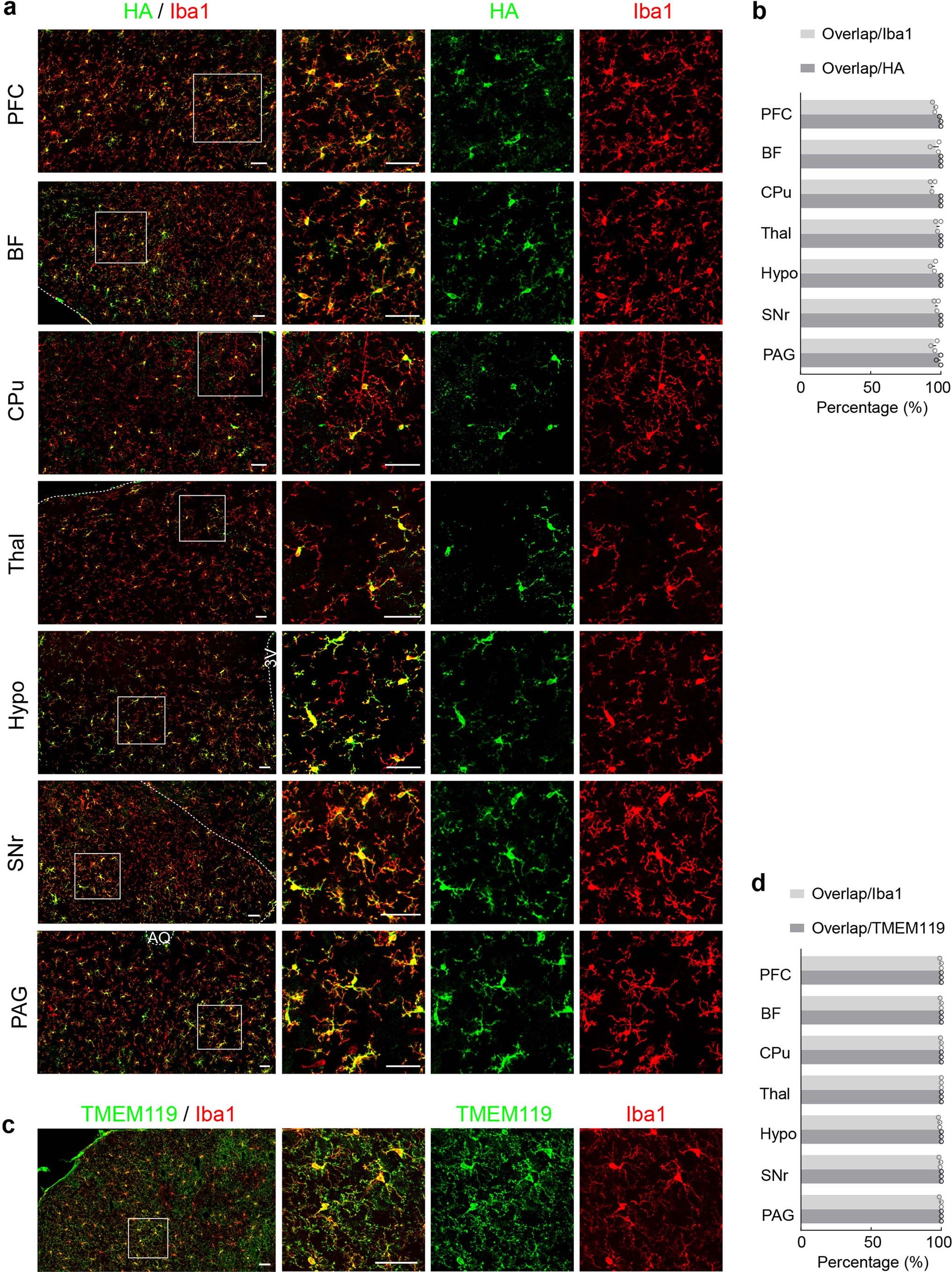
Extended Data Fig. 1: Specificity and efficiency of Gi-DREADD expression in microglia in Tmem119-CreERT2; R26-LSL-Gi-DREADD mice.
From: Microglia regulate sleep through calcium-dependent modulation of norepinephrine transmission

a, Confocal images from multiple brain regions showing hM4Di (Gi-DREADD) expression (detected by an HA-tag antibody) in Iba1+ cells. White box in left panel, region enlarged on the right. Scale bar, 50 μm. PFC, prefrontal cortex; BF, basal forebrain; CPu, caudate putamen; Thal, thalamus; Hypo, hypothalamus; SNr, substantia nigra pars reticulata; PAG, periaqueductal gray. b, Quantification of efficiency and specificity (n = 3 mice; quantification in Fig. 1b includes all brain regions shown here). ‘Overlap’ refers to cells expressing both HA and Iba1. c, Confocal images from the prefrontal cortex showing TMEM119 and Iba1 expression. Scale bar, 50 μm. d, Quantification of TMEM119 and Iba1 colocalization in multiple brain regions (n = 3 mice). ‘Overlap’ refers to cells expressing both TMEM119 and Iba1 (although Iba1 can also label infiltrating macrophages, under the condition of this study it shows ~100% overlap with TMEM119 in brain parenchyma).