Fig. 1: Memory consolidation renders engrams dynamic and selective.
From: Dynamic and selective engrams emerge with memory consolidation

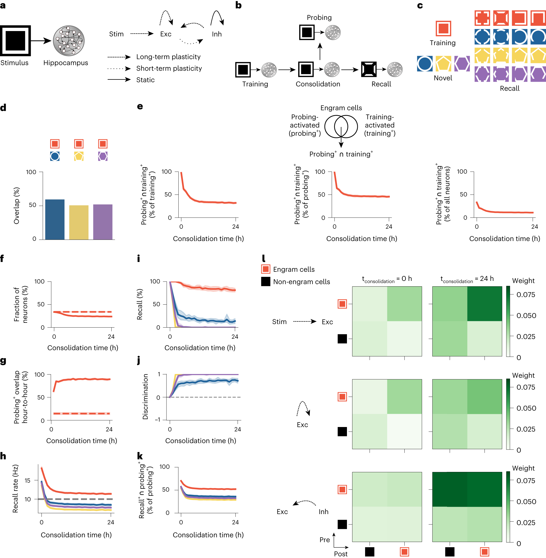
a, Schematic of computational model. Left, stimulus population (Stim) and hippocampus network with excitatory (Exc) and inhibitory (Inh) neurons. Right, plasticity of feedforward and recurrent synapses (Methods). b, Schematic of simulation protocol (Methods). c, Schematic of training and novel stimuli with corresponding partial cues for recall. d, Overlap between the training stimulus and each novel stimulus in c as a fraction of training stimulus neurons. e–k, Means and 99% confidence intervals are shown. n = 10 trials. e, Post-encoding evolution of engram cells. Ensemble overlap between engram cells activated during both probing and training as a fraction of training-activated engram cells (left), probing-activated engram cells (middle) and all neurons in the network (right). f, Ensemble of engram cells as a fraction of all neurons. Dashed line indicates engram cell ensemble at the end of training. g, Ensemble overlap between probing-activated engram cells at consolidation time = t and t − 1 h as a fraction of engram cells at consolidation time = t − 1 h. Dashed line indicates ensemble of neurons that remained part of the engram in all sampled time points (that is, consolidation time = 0, 1, …, 24 h) as a fraction of engram cells at consolidation time = 0 h (that is, training-activated engram cells). h, Firing rate of engram cells averaged across all cue presentations during recall as a function of consolidation time (Methods). Dashed line indicates threshold ζthr = 10 Hz for engram cell activation. Color denotes stimulus as in c. i, Memory recall as a function of consolidation time. Color denotes stimulus as in c. j, Discrimination index between recall evoked by cues of the training stimulus and individual novel stimuli as a function of consolidation time (Methods). Color denotes stimulus as in c. k, Fraction of probing-activated engram cells reactivated during recall as a function of consolidation time. Color denotes stimulus as in c. l, Mean weight strength of plastic synapses clustered according to engram cell status (that is, engram and non-engram cells). Top, feedforward excitatory synapses onto excitatory neurons. Middle, recurrent excitatory synapses onto excitatory neurons. Bottom, recurrent inhibitory synapses onto excitatory neurons. Left, at the end of the training phase. Right, after 24 h of consolidation. Representative trial is shown.