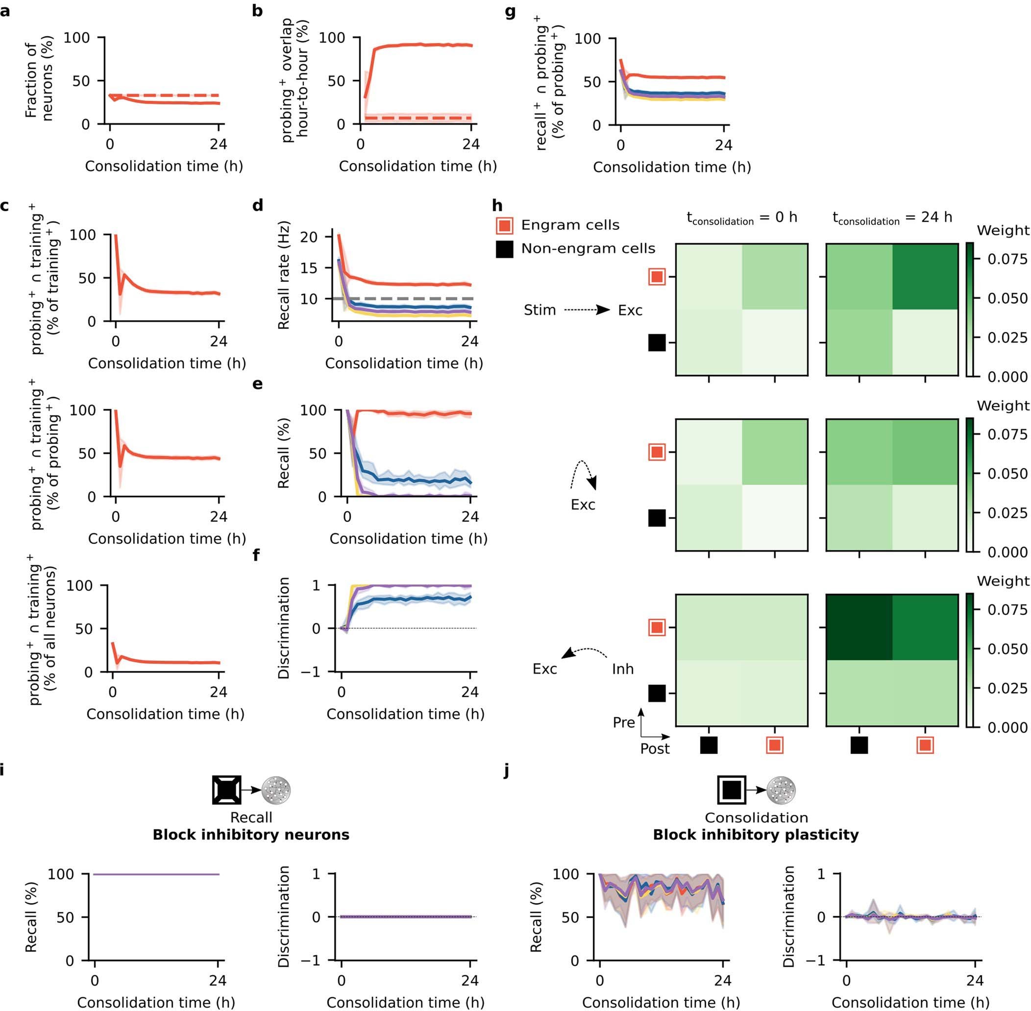
Extended Data Fig. 7: Alternative form of inhibitory synaptic plasticity supports dynamic and selective engrams.
From: Dynamic and selective engrams emerge with memory consolidation

a-h, Simulation protocol as in Fig. 1b but with the network subjected to an alternative form of inhibitory synaptic plasticity (Equation 18, see Methods). a-g, Means and 99% confidence intervals are shown. n = 10 trials. a, Engram cell ensemble as a fraction of all neurons (see Methods). Dashed line indicates engram cell ensemble at the end of training. b, Ensemble overlap between probing-activated engram cells at consolidation time = t and t-1 h as a fraction of engram cells at consolidation time = t-1 h. Dashed line indicates ensemble of neurons that remained part of the engram in all sampled time points (that is, consolidation time = 0, 1, …, 24 h) as a fraction of engram cells at consolidation time = 0 h (that is, training-activated engram cells). c, Ensemble overlap between engram cells activated during both probing and training as a fraction of training-activated engram cells (top), probing-activated engram cells (middle) and all neurons in the network (bottom). d, Firing rate of engram cells averaged across all cue presentations during recall as a function of consolidation time. Dashed line indicates threshold ζthr = 10 Hz for engram cell activation. e, Memory recall as a function of consolidation time. f, Discrimination index between recall evoked by cues of the training stimulus and individual novel stimuli as a function of consolidation time. g, Fraction of probing-activated engram cells reactivated during recall as a function of consolidation time. h, Mean weight strength of plastic synapses clustered according to engram cell status. Top, feedforward excitatory synapses onto excitatory neurons. Middle, recurrent excitatory synapses onto excitatory neurons. Bottom, recurrent inhibitory synapses onto excitatory neurons. Left, at the end of the training phase. Right, after 24 h of consolidation. Representative trial is shown. i-j, Means and 99% confidence intervals are shown. n = 10 trials. i, Simulation protocol as in Fig. 5a but with the network subjected to an alternative form of inhibitory synaptic plasticity as in a-h (see Methods). Left, memory recall as a function of consolidation time. Right, discrimination index between recall evoked by cues of the training stimulus and individual novel stimuli as a function of consolidation time. j, Simulation protocol as in Fig. 6a but with the network subjected to an alternative form of inhibitory synaptic plasticity as in a-h (see Methods). Left, memory recall as a function of consolidation time. Right, discrimination index between recall evoked by cues of the training stimulus and individual novel stimuli as a function of consolidation time. d-g/i-j, Color denotes stimulus as in Fig. 1c. a-j, Network simulation parameters as in Fig. 1a-c except that \({T}_{Off}^{consolidation}=2.5\) s (see Methods and Supplementary Table 2).