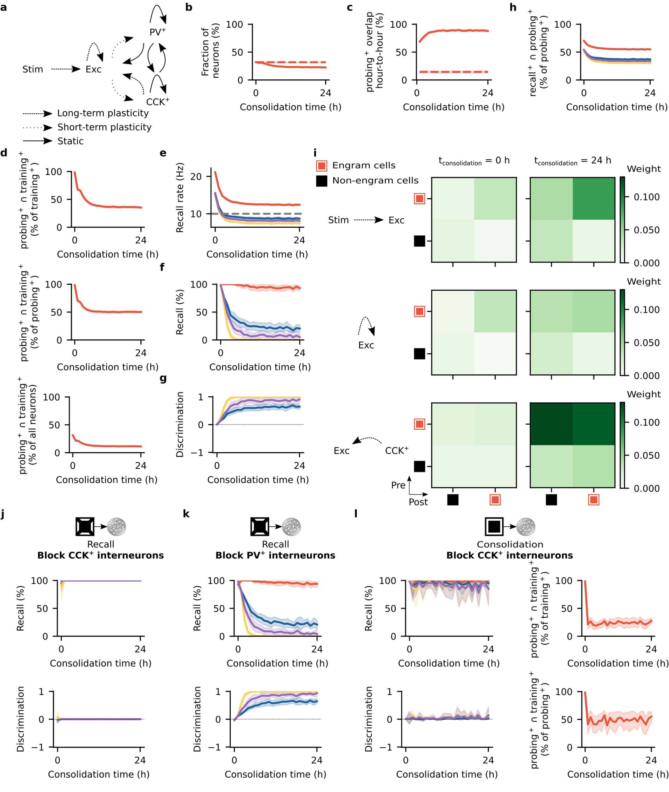
Extended Data Fig. 10: CCK+ interneurons support memory selectivity.
From: Dynamic and selective engrams emerge with memory consolidation

a, Schematic of network model with CCK+ and PV+ interneurons. The network consists of a stimulus population (Stim) and a hippocampus network similar to Fig. 1a but with excitatory neurons (Exc) as well as CCK+ and PV+ interneurons. Plasticity of feedforward and recurrent synapses are shown. Specifically, feedforward excitatory synapses and recurrent excitatory synapses onto excitatory neurons exhibit short- and long-term excitatory synaptic plasticity, whereas recurrent excitatory synapses onto CCK+ or PV+ interneurons only display short-term plasticity. CCK+ synapses onto excitatory neurons are subject to inhibitory synaptic plasticity (Equation 15) while the remaining inhibitory synapses are static (see Methods). b-i, Simulation protocol as in Fig. 1b with the network in a. b-h, Means and 99% confidence intervals are shown. n = 10 trials. b, Engram cell ensemble as a fraction of all neurons. Dashed line indicates engram cell ensemble at the end of training. c, Ensemble overlap between probing-activated engram cells at consolidation time = t and t-1 h as a fraction of engram cells at consolidation time = t-1 h. Dashed line indicates ensemble of neurons that remained part of the engram in all sampled time points (that is, consolidation time = 0, 1, …, 24 h) as a fraction of engram cells at consolidation time = 0 h (that is, training-activated engram cells). d, Ensemble overlap between engram cells activated during both probing and training as a fraction of training-activated engram cells (top), probing-activated engram cells (middle) and all neurons in the network (bottom). e, Firing rate of engram cells averaged across all cue presentations during recall as a function of consolidation time. Dashed line indicates threshold ζthr = 10 Hz for engram cell activation. f, Memory recall as a function of consolidation time. g, Discrimination index between recall evoked by cues of the training stimulus and individual novel stimuli as a function of consolidation time (see Methods). h, Fraction of probing-activated engram cells reactivated during recall as a function of consolidation time. i, Mean weight strength of plastic synapses clustered according to engram cell status. Top, feedforward excitatory synapses onto excitatory neurons. Middle, recurrent excitatory synapses onto excitatory neurons. Bottom, recurrent CCK+ synapses onto excitatory neurons. Left, at the end of the training phase. Right, after 24 h of consolidation. Representative trial shown. j-l, Means and 99% confidence intervals are shown. n = 10 trials. j, Simulation protocol as in Fig. 1b with the network in a but with CCK+ interneurons blocked during recall. Top, memory recall as a function of consolidation time. Bottom, discrimination index between recall evoked by cues of the training stimulus and individual novel stimuli as a function of consolidation time (see Methods). k, Simulation protocol as in Fig. 1b with the network in a but with PV+ interneurons blocked during recall. Top, memory recall as a function of consolidation time. Bottom, discrimination index between recall evoked by cues of the training stimulus and individual novel stimuli as a function of consolidation time (see Methods). l, Simulation protocol as in Fig. 1b with the network in a but with CCK+ interneurons blocked during consolidation. This also blocked the plasticity of CCK+ synapses onto excitatory neurons during consolidation (see Methods). The remaining CCK+ synapses continued to be static in the entire simulation protocol as in a. Left, memory recall as a function of consolidation time (top) and discrimination index between recall evoked by cues of the training stimulus and individual novel stimuli as a function of consolidation time (bottom) (see Methods). Right, ensemble overlap between engram cells activated during both probing and training as a fraction of training-activated engram cells (top) and probing-activated engram cells (bottom). e-h/j-l, Color denotes stimulus as in Fig. 1c. a-l, Network simulation parameters as in Fig. 1a-c except that \({N}_{CC{K}^{+}}={N}_{P{V}^{+}}=512\) interneurons, \({w}^{E\to CC{K}^{+}}={w}^{E\to P{V}^{+}}=0.6,{w}^{CC{K}^{+}\to CC{K}^{+}}\) \(={w}^{P{V}^{+}\to P{V}^{+}}=0.2,{w}^{CC{K}^{+}\to E}={w}^{P{V}^{+}\to E}=0.2,{w}^{CC{K}^{+}\to P{V}^{+}}={w}^{P{V}^{+}\to CC{K}^{+}}\)\(=0.02,{\alpha }^{CC{K}^{+}}={\alpha }^{P{V}^{+}}=0.3,{\nu }_{training}^{stim}\) \(={\nu }_{probing}^{stim}=15\,{{{\rm{Hz}}}},{\nu }_{consolidation}^{stim}=30\,{{{\rm{Hz}}}}\) and \({\nu }_{recall}^{stim}=20\,{{{\rm{Hz}}}}\) (see Methods and Supplementary Table 2).