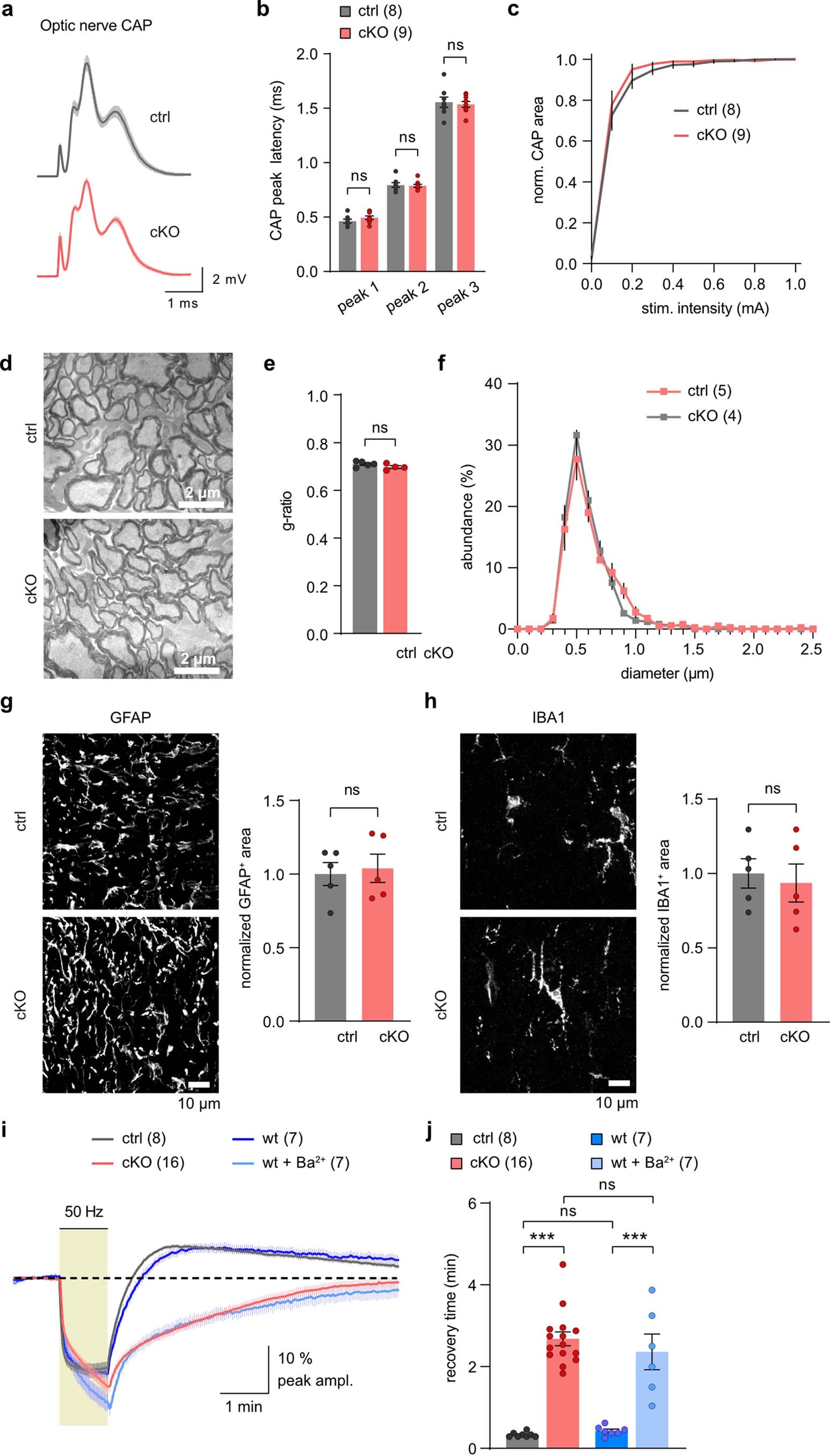
Extended Data Fig. 6: Oligodendroglial Kir4.1 critical for white matter K+ clearance.
From: Oligodendrocyte–axon metabolic coupling is mediated by extracellular K+ and maintains axonal health

a, Average optic nerve CAP response of ctrl (n = 8) and Kir4.1 cKO (n = 9) mice. b, Similar CAP peak latencies between genotypes (ctrl n = 8, cKO n = 9; p = 07637 for peak 1, p = 0.9958 for peak 2, p = 0.9265 for peak 3, one-way ANOVA with Holm-Šídák’s –multiple comparisons test). c, Similar stimulus-response relationships in both groups (ctrl n = 8, cKO n = 9; Finteraction (10, 150) = 0.4445, p = 0.9224, two-way ANOVA). CAP area from each stimulus intensity normalized to max stimulation at 1 mA. d-f, Electron microscopic (EM) analysis of optic nerves from 3-months-old cKO (n = 4) and ctrl (n = 5) mice: d, Representative EM images. e, Myelin sheath thickness (g-ratio) comparable between genotypes (p = 0.1584, two-sided Student’s t-test). f, Similar axon size distribution of myelinated axons (Finteraction (25, 175) = 1.028, p = 0.4333, two-way ANOVA). g and h, Confocal images of optic nerve immunolabeling: g, GFAP; h, IBA1, in 2.5-months-old ctrl and cKO mice. No differences in GFAP-immunopositive area between genotypes (ctrl, n = 5; cKO n = 5; p = 0.7611, two-sided Student’s t-test), or IBA1 labeling (ctrl, n = 5; cKO n = 5; p = 0.7047, two-sided Student’s t-test). i, Averaged CAP amplitude changes (% from baseline) upon 1 min 50 Hz stimulation of optic nerves from cKO, ctrl, wildtype (wt) and wt treated with 100 µM Ba2+ (wt+Ba2+). j, CAP peak recovery time post 50 Hz stimulation: Slower recovery in cKO (n = 16 mice) and wt+Ba2+ (n = 7) compared to ctrl (n = 8) and wt (n = 7) (ctrl vs cKO, p < 0.0001; wt vs wt+Ba2+, p < 0.0001; ctrl vs wt, p = 0.9970; cKO vs wt+Ba2+, p = 0.7362; one-way ANOVA with Holm-Šídák’s multiple comparisons test). Data represented as means ± SEM.