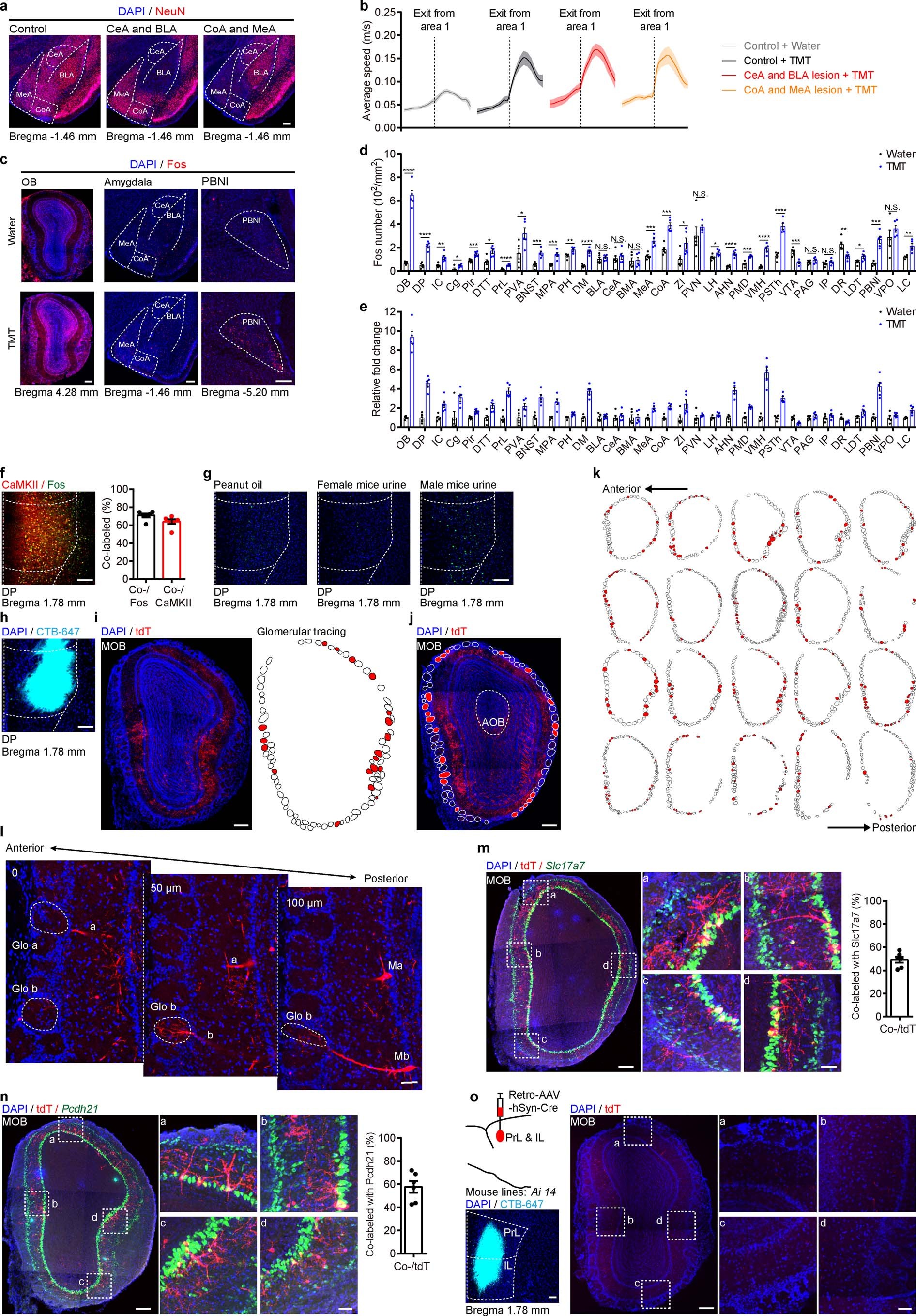
Extended Data Fig. 1: Whole brain Fos expression, activities of DP exposed to different odors, glomerular tracing from serial coronal sections of MOB, and DP-projection mitral cells in MOB.

a, Typical images of taCasp3 induced cell apoptosis in BLA and CeA, CoA and MeA. b, Average escape speed curves (before and after exiting area 1 within 1 s, dotted lines indicate the point when mice exit from area 1). c, Typical image of Fos expression in OB, amygdala, and parabrachial nucleus. d, Quantification of Fos expression throughout the brain. e, Relative fold change of Fos expression throughout the brain. f, Typical image of Fos expressing neurons stained with CamkII, and quantification of co-expression ratio. g, Typical images of Fos expression in DP of mice exposed to different odors. h, Typical image of retrograde virus mixed with CTB injection in DP. i & j, For each coronal section, labeled glomeruli (in red) and unlabeled glomeruli (in white, identified by DAPI staining in blue) were individually traced in Adobe Illustrator. k, Example of glomerular tracing from serial coronal sections of MOB. l, Typical examples of trans-synaptically labelled mitral cells. Scale bar, 50 μm. m, Typical image of retrograde labeled neurons in MOB co-expressed with tdT and Slc17a7, and quantification of co-expression ratio. n, Typical image of retrograde labeled neurons in MOB co-expressed with tdT and Pcdh21, and quantification of co-expression ratio. o, Schematic and typical image for retrograde virus mixed with CTB injection in PrL and IL, and no tdT-labeled neurons were observed in MOB. Scale bar, 200 μm; Zoom, 50 μm. For (d) and (e), n = 5 brain slices from 3 mice for each group; For (f), (m), and (n), n = 6 brain slices from 3 mice. All statistical tests are two-tailed. Unpaired t test for (d). *p < 0.05; **p < 0.01; ***p < 0.001; ****p < 0.0001; N.S., not significant. Data are presented as mean ± s.e.m. See Extended Source Data Fig. 1 for more detailed statistics.