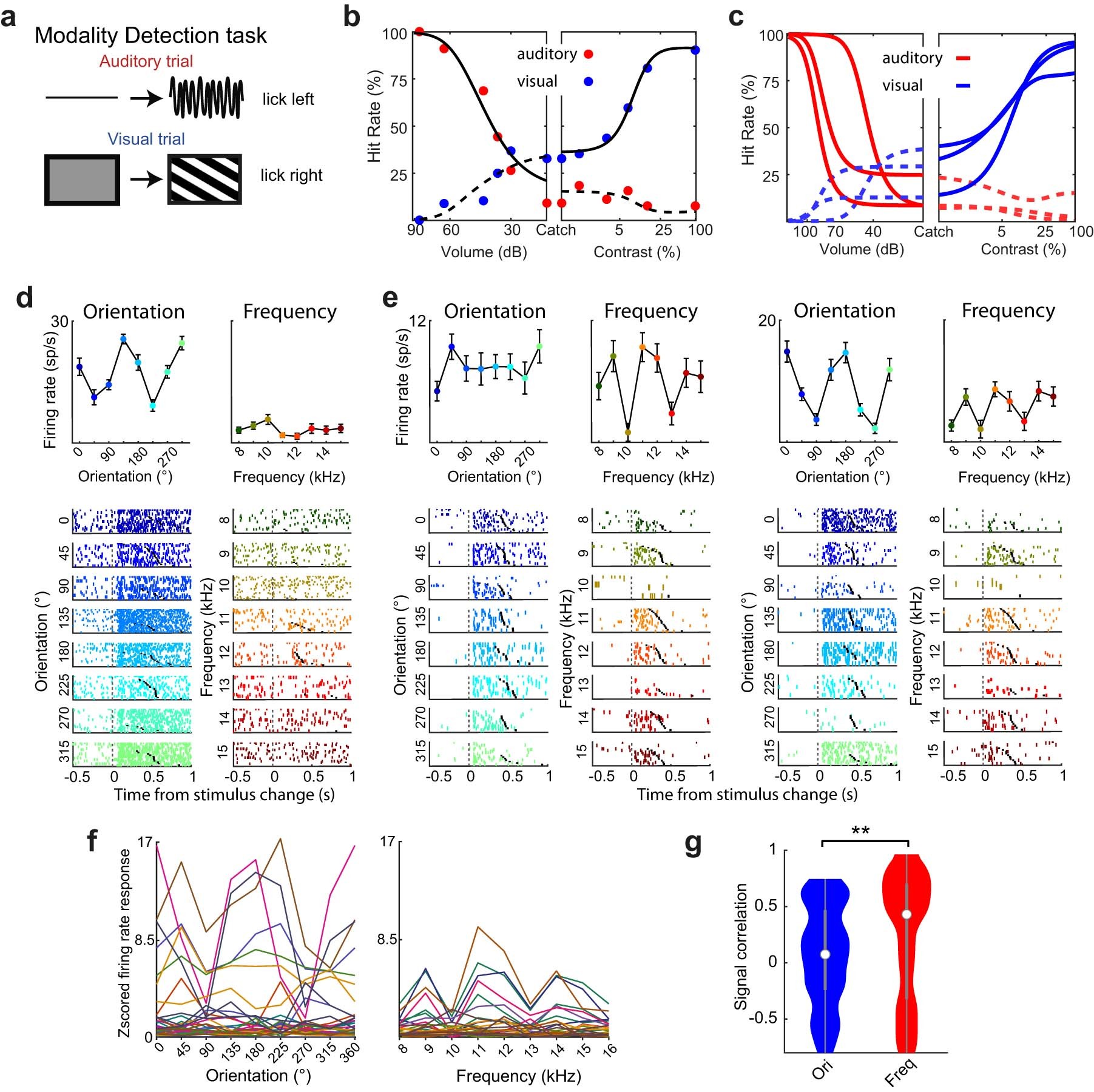
Extended Data Fig. 4: Similar frequency tuning of primary visual cortical neurons during audiovisual stimulus detection.
From: Triple dissociation of visual, auditory and motor processing in mouse primary visual cortex

(a) To establish whether our findings generalized beyond our change detection task, we trained animals (n = 3) to detect the presence of auditory and visual stimuli (same stimulus set as in the change detection task) and to discriminate and selectively report the modality, as in the MST task of our main change detection paradigm. Rewards were allocated upon licking to the auditory lick spout after the onset of one of eight tones, and upon licking to the visual lick spout to one of eight gratings was rewarded. (b) Performance on an example session on the detection of auditory stimuli of varying volume (left panel) and of varying contrast (right panel). Note how auditory and visual hit rates increase as a function of volume and contrast, respectively. The behavioral data was fit with the same two-alternative signal detection model as behavioral data from the change detection task. Behavioral response rates are shown as dots, model fits as lines. (c) Average psychometric fits for each mouse obtained by averaging the parameters of single session fits. (d) Raster plot and tuning curve of an example orientation-tuned V1 neuron. Upper panels show firing rate (0–200 ms) in response to eight drifting grating orientations (left) and eight compound Shepard tones with center tone spaced between 8 and 15 kHz (right). Dot and error bar show mean ± SEM across trials (n = 384 trials, ~24 trials per condition). Colored tickmarks in the lower raster plots show trial-by-trial spiking. Black tick marks indicate first lick after the stimulus. Note the classical orientation tuning expected from V1 neurons in response to full-field oriented drifting gratings. Auditory frequency tuning was not significant. (e) Same as (d), but for two V1 neurons from the same session (n = 299 trials) where the auditory response depended on the frequency components of the auditory stimulus. Note how the neurons are similarly tuned and their firing rates are associated with licking behavior as well. (f) Tuning curves for orientation and frequency for all V1 neurons (individual colored lines) from one session. Note dissimilarity in orientation tuning, but similarity in frequency tuning. (g) The signal correlation of all significantly orientation-tuned (left) and frequency-tuned (right) neurons. Signal correlations were computed as the Pearson correlation of trial-averaged tuning curves between neuronal pairs. Signal correlation was higher between frequency-tuned neurons than orientation-tuned neurons (F(1,406) = 9.50, p = 0.0022; n = 148 signal correlations from 23 orientation-tuned V1 neurons, n = 258 from 36 frequency-tuned V1 neurons). The finding that V1 neurons responded to the same frequencies (those associated with motor movement, Fig. 2j; Extended Data Fig. 3b) suggests that variability in motor variables drives tuning. Violin show data distribution, circles the median, inner boxplot edges 25th and 75th percentile and whiskers 1.5 interquartile range. **p < 0.01.