Extended Data Fig. 6: HDAC3 inhibition modulates pro- and anti-inflammatory gene expression in reactive astrocytes.
From: A phenotypic screening platform for identifying chemical modulators of astrocyte reactivity

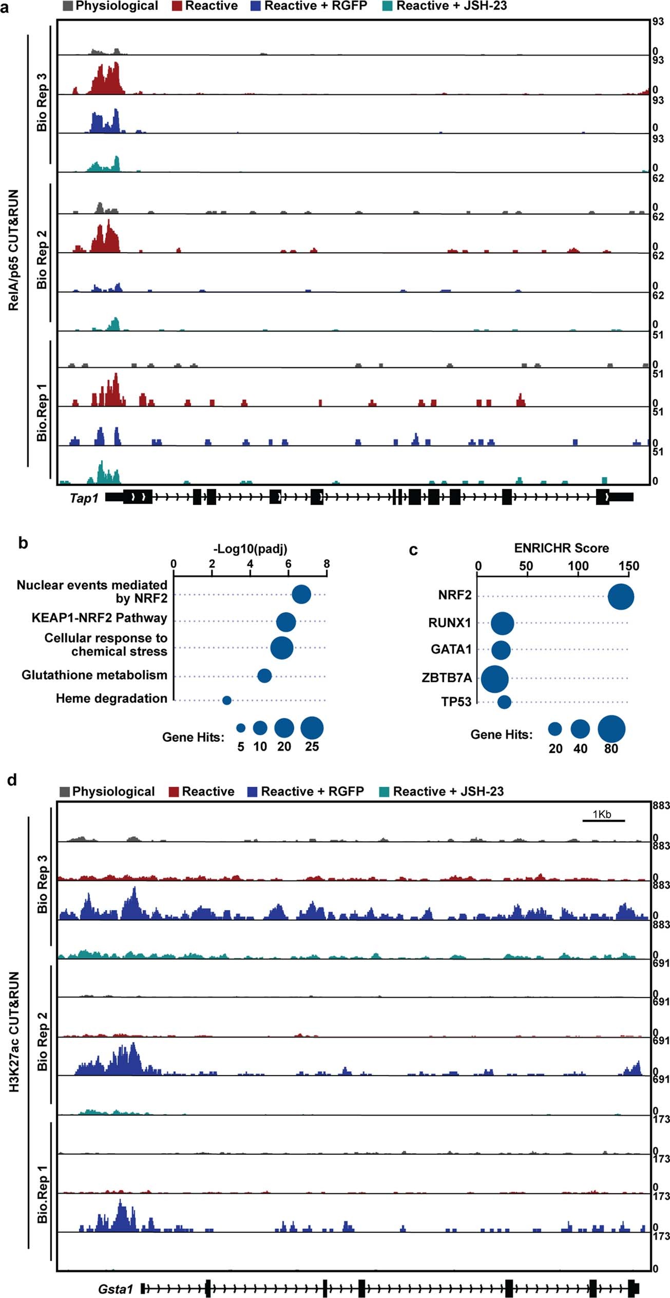
a, Biological (Bio) replicate tracks for RelA/p65 CUT&RUN in Fig. 4k. b, Enriched gene ontology terms for genes significantly upregulated in reactive astrocytes treated with RGFP. P-values generated by Benjamini-Hochberg false discovery rate. c, Enriched transcription factors targeting genes significantly upregulated in reactive astrocytes treated with RGFP. d, Biological replicate tracks for H3K27ac CUT&RUN in Fig. 4p.