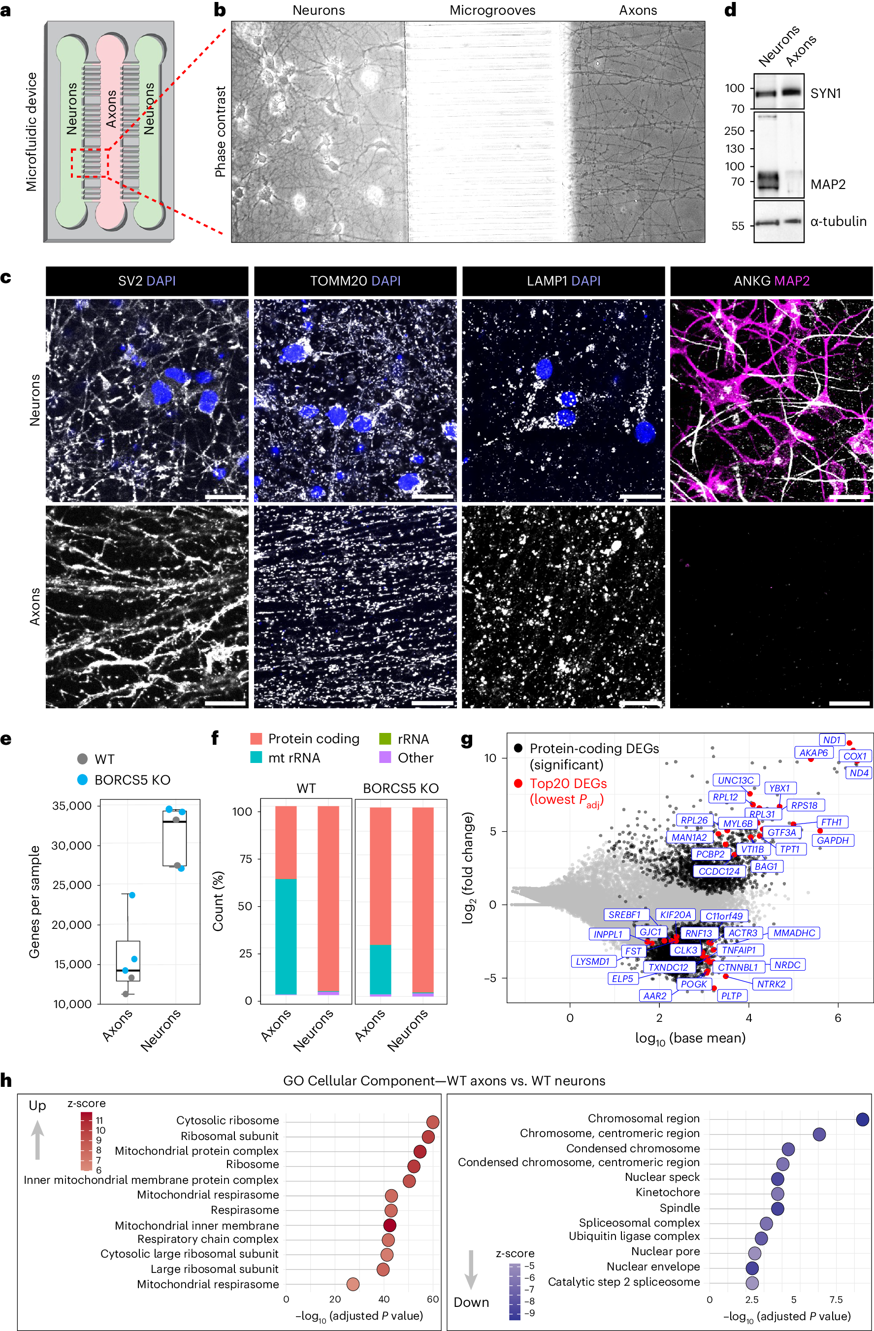
Fig. 2: Axonal mRNA profile of i3Neurons cultured in a microfluidic device.

a, Schematic representation of a microfluidic device designed to isolate pure axons. The device is composed of three chambers separated by two sets of microgrooves. i3Neurons were plated on the two side chambers (green) and cultured for 45 d, during which time axons grew toward the central chamber (pink). b, Phase-contrast image of neurons and axons grown in the microfluidic device. c, i3Neurons grown in the microfluidic device were immunostained for the indicated proteins (all grayscale and/or magenta). Nuclei were stained with DAPI (blue). The experiment was repeated three times. Scale bars, 20 μm. d, Immunoblot analysis of protein extracts from neuronal and axonal compartments of the microfluidic device. The immunoblot was repeated two times. The positions of molecular mass markers (in kDa) are indicated on the left. e, RNA extracted from the axonal and neuronal compartments of n = 2 WT and n = 3 BORCS5 KO independent cultures of i3Neurons was subjected to RNA-seq. The number of genes with non-zero read counts was counted without normalization across the biological replicates. Box plots show the individual data points, median (center line indicating the 50th percentile), 75th percentile (top of the box) and 25th percentile (bottom of the box). The whiskers extend to the maximum and minimum data value that is no more than 1.5 times the interquartile range above or below the hinge. f, Proportion of the indicated RNA biotypes in axonal and neuronal preparations. g, MA plot of protein-coding genes in WT axons compared to WT neurons. Each dot represents a protein-coding gene with its mean normalized read count in log10 scale (x axis) and fold change in log2 scale (y axis). Insignificant (FDR > 0.1), significant (FDR < 0.1) and top 20 (lowest FDR) protein-coding DEGs for both up or down DEGs are colored gray, black and red, respectively. Top 20 gene names are indicated. h, Dot plots for GO Cellular Component gene sets enriched in WT axons versus WT neurons in RNA-seq. Enriched gene sets were arranged by statistical significance (FDR). The z-score captures both the direction of changes and the number of genes changing in each direction. A larger absolute z-score indicates a more biased direction toward increase or decrease. Statistical significance was calculated by one-sided Fisher’s exact test. P values were adjusted for multiple comparisons using the Benjamini–Hochberg method.