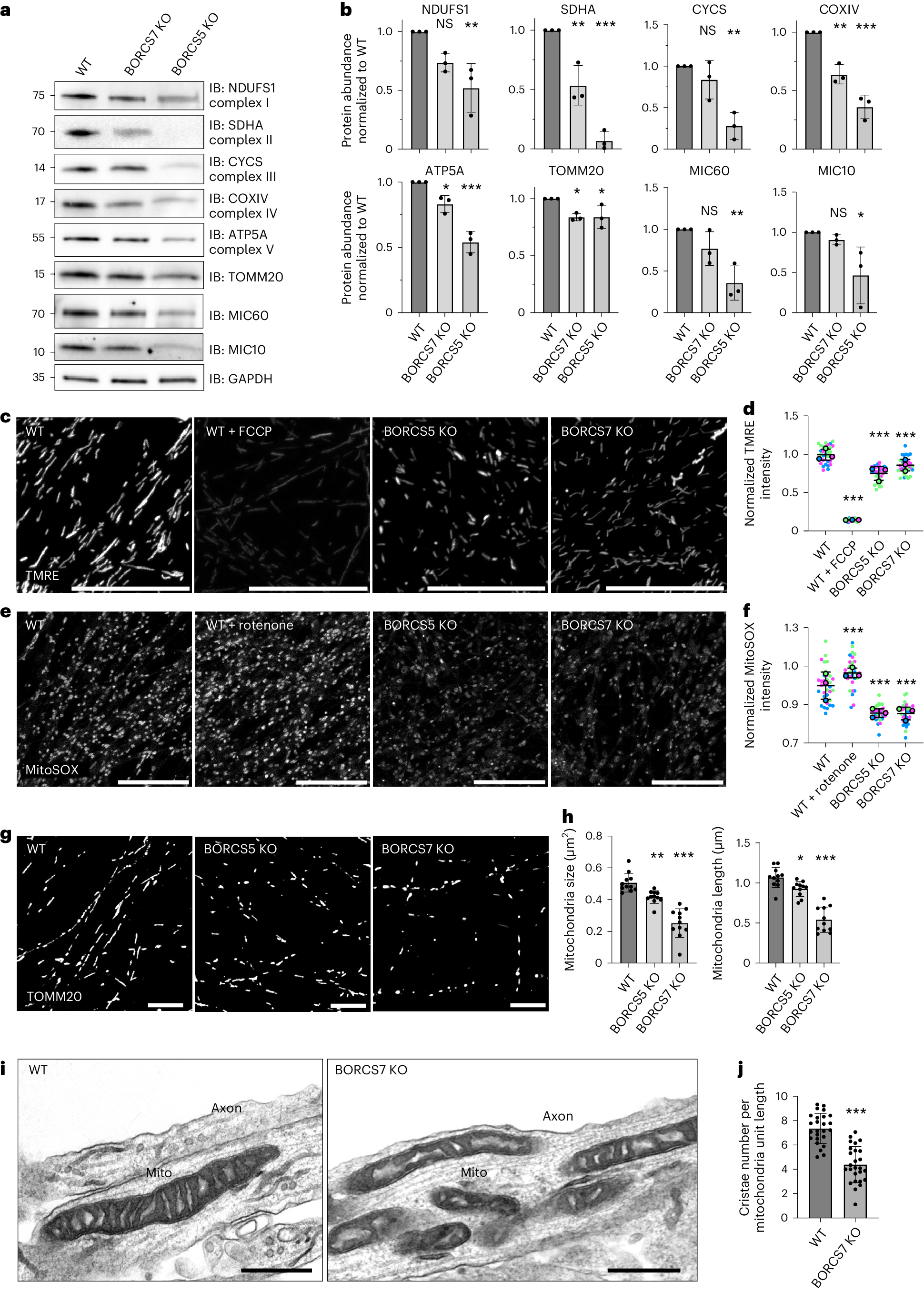
Fig. 6: Mitochondrial defects in axons from BORC-KO i3Neurons.

a, IB analysis of axons from WT, BORCS5-KO or BORCS7-KO i3Neurons cultured in microfluidic devices and analyzed for endogenous mitochondrial proteins and GAPDH (loading control). Molecular mass markers (in kDa) are indicated on the left. b, Quantification from three independent experiments such as that shown in a. Statistical significance was calculated by one-way ANOVA with Dunnett’s multiple comparisons test. Data are represented as mean ± s.d. P values relative to WT: NDUFS1, BORCS7 KO P = 0.078, BORCS5 KO **P = 0.006. SDHA, BORCS7 KO **P = 0.003, BORCS5 KO ***P < 0.001. CYCS, BORCS7 KO P = 0.417, BORCS5 KO **P = 0.003. COXIV, BORCS7 KO **P = 0.002, BORCS5 KO ***P < 0.001. ATP5A, BORCS7 KO *P = 0.026, BORCS5 KO ***P < 0.001. TOMM20, BORCS7 KO *P = 0.031, BORCS5 KO *P = 0.033. MIC60, BORCS7 KO P = 0.231, BORCS5 KO **P = 0.005. MIC10, BORCS7 KO P = 0.811, BORCS5 KO *P = 0.034. c, WT i3Neurons were incubated with the mitochondrial ΔΨm-reporter TMRE with or without FCCP (control), and the axonal field was imaged live. Scale bars, 20 μm. d, Quantification of TMRE intensity per unit axonal area from n = 3 independent experiments such as that shown in c. Data are represented as SuperPlots77 showing the individual data points, the mean from each experiment and the mean of the means ± s.d. Statistical significance was calculated by one-way ANOVA with Dunnett’s multiple comparisons test. P values relative to WT: TMRE, WT + FCCP ***P < 0.001, BORCS5 KO ***P < 0.001, BORCS7 KO ***P < 0.001. e, i3Neurons were incubated with MitoSOX with or without rotenone (control), and the axonal field was imaged live. Scale bars, 20 μm. f, Quantification of MitoSOX intensity per unit area of axonal field as described for d. Statistical significance was calculated by one-way ANOVA with Dunnett’s multiple comparisons test. P values relative to WT: MitoSOX, WT + rotenone ***P < 0.001, BORCS5 KO ***P < 0.001, BORCS7 KO ***P < 0.001. g, i3Neurons were immunostained for TOMM20, and the axonal field was imaged. Scale bars, 10 μm. h, Size and length of axonal mitochondria measured from experiments such as that shown in g. Values are the mean ± s.d. from ~12 fields. Statistical significance was calculated by one-way ANOVA with Dunnett’s multiple comparisons test. P values relative to WT: Size, BORCS5 KO **P < 0.006, BORCS7 KO ***P < 0.001. Length, BORCS5 KO *P < 0.025, BORCS7 KO ***P < 0.001. i, Axonal mitochondria were analyzed by TEM in n = 2 independent experiments. Scale bars, 400 nm. j, Quantification of the number of cristae per mitochondrial unit length from n = 26 axons in n = 2 independent experiments. Values are the mean ± s.d. from images like the ones in i. Statistical significance was calculated using unpaired two-tailed Student’s t-test. BORCS7 KO versus WT ***P < 0.001.