Extended Data Fig. 7: Predicted responses and weight matrix of the fitted circuit model, and response properties of the TmX-TeNT flies.
From: Hue selectivity from recurrent circuitry in Drosophila

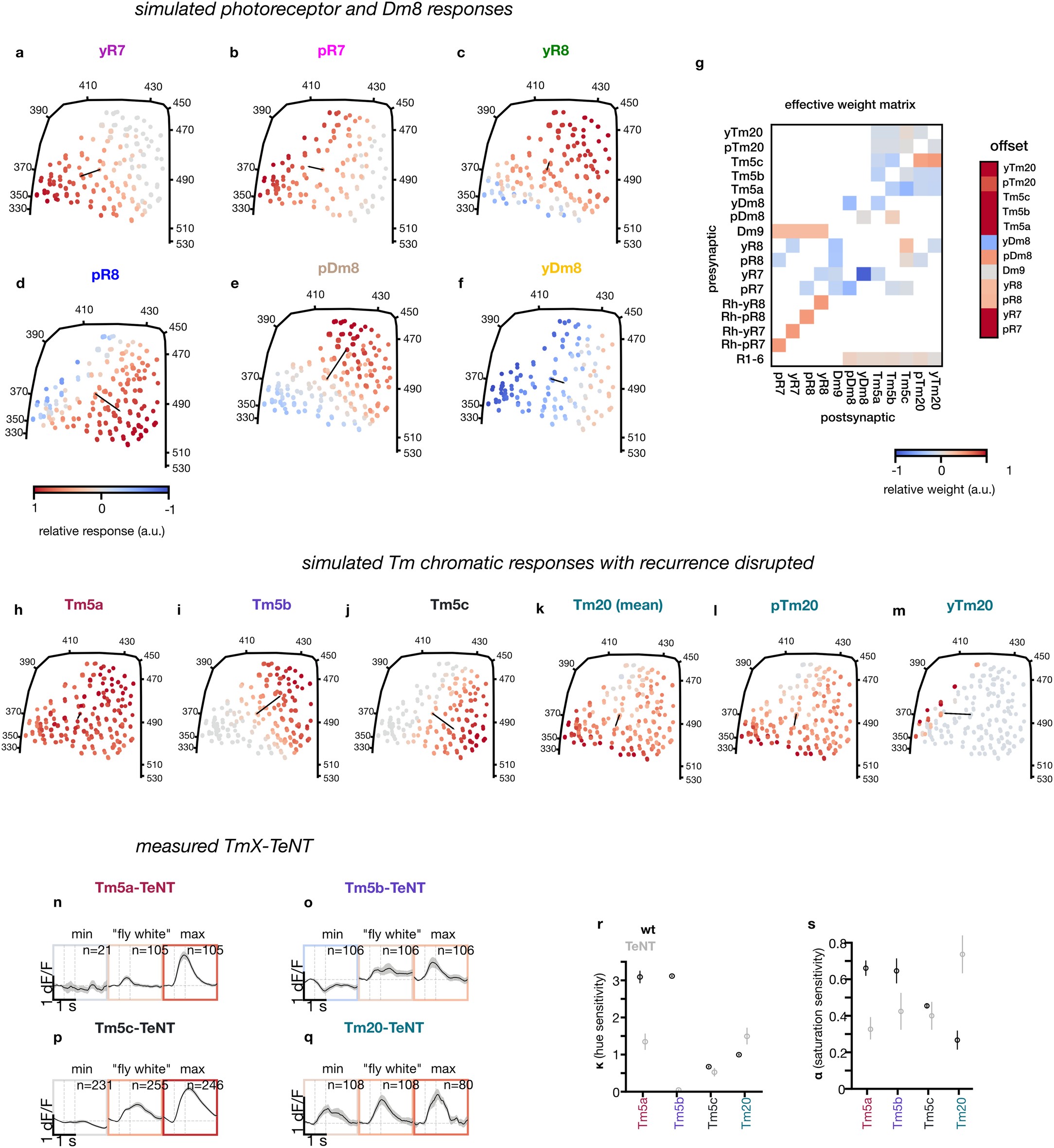
(a-f) Predicted responses of photoreceptors and Dm8 neurons in the connectomics constrained circuit model. (g) Effective weight matrix (weight matrix multiplied by gain of each neurons) and offset parameters for the circuit model. The Rh-xRx signature indicates the calculated photoreceptor excitations of R7s and R8s at the level of the rhabdomere. pR7, pR8, yR7, and yR8 indicate the axonal segment of the photoreceptors, which we model as a separate node from the rhabdomere. All other neurons are modelled as a single node. (h-m) Predicted responses of Tms when silencing Tm recurrence in the circuit model. (n-q) Min, ‘fly white’, and max responses of TmX-TeNT flies in the chromatic hyperplane as in Extended Data Fig. 1. (r) Mean κ values from fitting the nonlinear selectivity model to the wild type and TmX-TeNT responses. κ values are obtained using all the data. The error bars indicate the 95% confidence interval of κ after fitting the nonlinear selectivity model to the bootstrapped distribution of mean responses. (s) Mean α values from fitting the nonlinear selectivity model to the wild type and TmX-TeNT responses. α values are obtained using all the data. The error bars indicate the 95% confidence interval of α after fitting the nonlinear selectivity model to the bootstrapped distribution of mean responses.