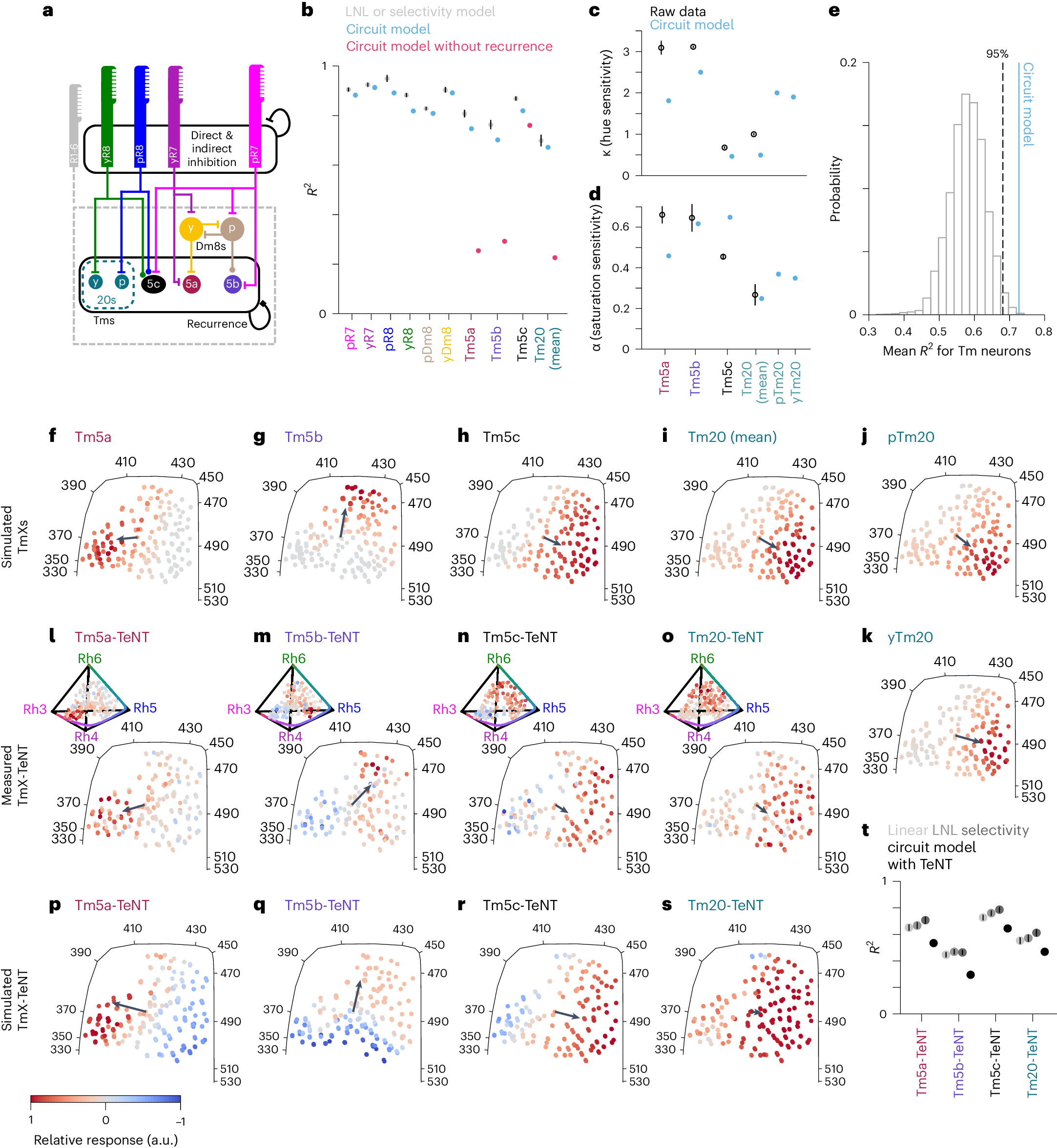
Fig. 4: Recurrence is required for hue selectivity of Tm5a, Tm5b and Tm20.
From: Hue selectivity from recurrent circuitry in Drosophila

a, Schematic of the medulla color circuit. A connection with a flat bar is inhibitory, a connection with a filled circle is excitatory, and a connection with a filled square can be either sign. R7 and R8 axons are mutually inhibited (circular arrow with flat bar ending), giving rise to opponent responses. R1–6 provide indirect connections to Dm8s and Tm neurons. The connection to Dm8s is excitatory, while the sign to Tm neurons is not fixed but determined by the fitting procedure. There are monosynaptic (direct) and disynaptic (indirect) recurrent connections between Tm neurons (black circular arrow). b, Mean R2 for the LNL or nonlinear selectivity model as in Fig. 3e and Extended Data Fig. 3a, the circuit model when fitting to all wild-type data (cyan), and when removing recurrence in Tm neurons (red). c, Mean κ values from fitting the nonlinear selectivity model to the circuit model responses (colored) and the raw data (black). d, Mean α values from fitting the nonlinear selectivity model to the circuit model responses (colored) and the raw data (black). e, Distribution of mean R2 values for Tm neurons using random Tm input weights for the circuit model. The dashed line indicates the 95th percentile of the distribution, and the solid colored line indicates the mean R2 value using the synaptic counts as weights. f–k, Predicted responses of all Tm neurons according to the circuit model with recurrence. Tm20 (mean) was calculated using a weighted average of the simulated pTm20 and yTm20 responses according to the proportion of pale (one-third) and yellow columns (two-thirds). l–o, Measured Tm responses in flies where TeNT is expressed in each of the respective neurons to silence their outputs. Tm5a-TeNT (n = 138 ROIs, 11 flies), Tm5b-TeNT (n = 163 ROIs, 14 flies), Tm5c-TeNT (n = 296 ROIs, 5 flies) and Tm20-TeNT (n = 188 ROIs, 10 flies). p–s, The simulated responses of Tm-TeNT flies in the circuit model after refitting the offset and gain parameters. In f–s, the arrow corresponds to the hue sensitivity vector (Methods). t, Mean R2 values for the Tm-TeNT flies fitted to the linear (light gray), LNL (gray) and selectivity (dark gray) models, as well as the fit for the predicted response in the TeNT flies in the circuit model (black). The offset and gain parameter for each perturbed Tm neuron (that is, a total of two parameters) were the only free parameters when fitting the circuit model to the TmX-TeNT flies. In b–d and t, we show mean values and error bars indicate the 95% confidence interval of fitting the models to bootstrap iterations of the data.