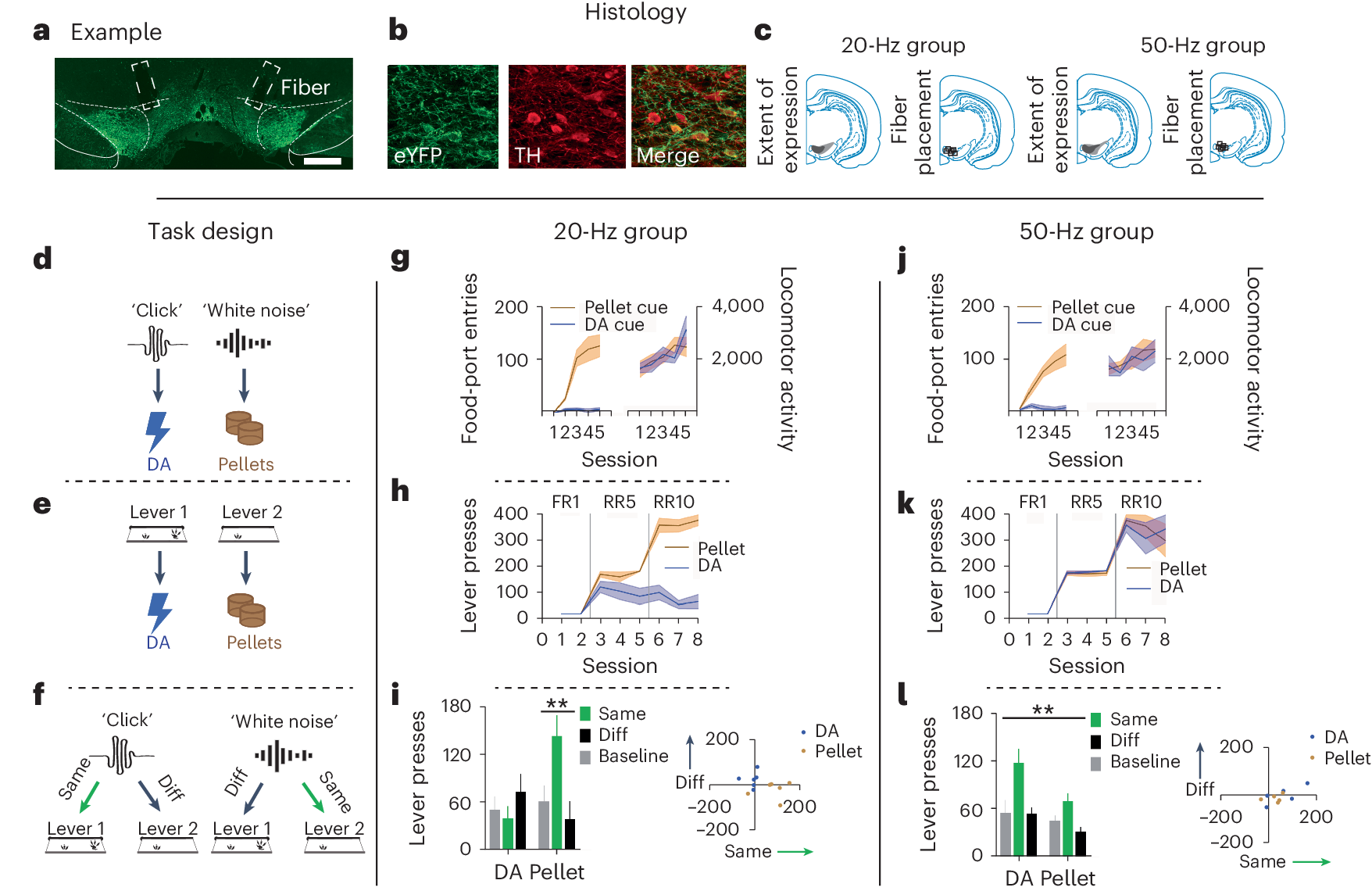
Fig. 1: Stimulation of dopamine neurons at 20 Hz is not sufficient to promote ICSS beyond a continually reinforced schedule and does not support PIT; however, a supraphysiological frequency of 50 Hz supports robust ICSS and is encoded as a specific sensory event.

a–c, Histological verification of bilateral Cre-dependent ChR2 expression in VTADA neurons (scale bar, 1 mm); example of bilateral virus expression and fiber placement in VTA (a); colocalization of TH and viral expression (enhanced yellow fluorescent protein; eYFP), which approached ~90% (b); and a schematic of the minimal and maximum viral expression and fiber placement across rats (c). d–f, Task design using one counterbalancing example, which consisted of Pavlovian conditioning (d), instrumental conditioning (e) and the PIT test (f). Rats first learned that two auditory cues (for example, click and white noise) lead to two outcomes (for example, dopamine (DA) stimulation and pellets, respectively). Then, they learned to perform two lever presses that led to the two outcomes. Finally, rats were presented with the two auditory cues and given an opportunity to press either lever without reward feedback. g–i, Results for the 20-Hz group. Rats in the 20-Hz group (n = 6) increased food-port entries during the pellet-paired cue. These rats showed equivalent increases in locomotor activity across learning for both cues (g). During instrumental conditioning, rats in the 20-Hz group showed robust lever presses for pellets but not for dopamine stimulation (h). In the PIT test, when the pellet-paired cue was presented, these rats showed increased responding on the pellet-paired lever, indicating specific PIT. However, they did not show PIT for the dopamine-paired cue. Individual data points are represented in the scatterplot to the right of the bar graph (i). j–l, Results for the 50-Hz group. Rats in the 50-Hz group (n = 5) showed increases in food-port entries during the pellet-paired cue but not during the dopamine-paired cue. Increases in locomotor activity across learning were similar for the dopamine- and pellet-paired cues (j). During instrumental training, the 50-Hz group showed robust lever pressing for both dopamine stimulation and pellets (k). In the PIT test, the dopamine- and pellet-paired cues both produced robust specific PIT. Individual data points are represented in the scatterplot to the right of the bar graph (l). Data in g–i were replicated between subjects in Supplementary Fig. 2. Data were analyzed with a repeated-measures ANOVA and follow-up simple-effect analyses, where appropriate. **P < 0.05. Error bars indicate the s.e.m.