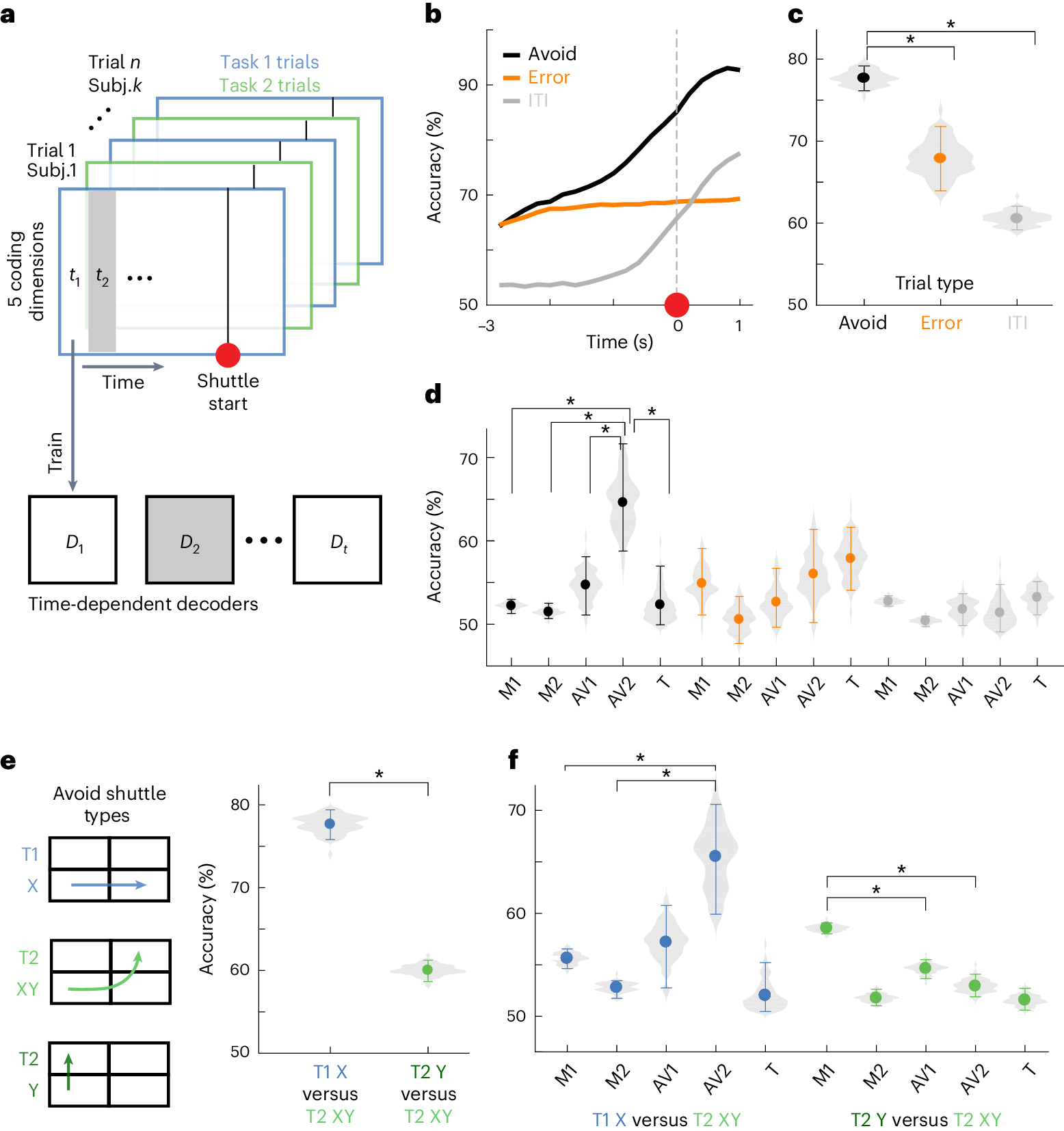
Fig. 6: The task switch affects avoidance population coding.
From: Population-level coding of avoidance learning in medial prefrontal cortex

a, Schematic representation of task decoding, where we trained decoders to distinguish data from tasks 1 and 2 trials. b, Task-decoding accuracy for time-dependent decoders trained to discriminate between task 1 and task 2 data separately for avoid trials, error trials or ITI shuttles (mean over 80 repetitions). c, Temporal average (−3 s to 1 s) for data from b (mean and 95% CIs for 80 repetitions). Significant differences are reported based on nonoverlapping CIs. d, Time-averaged task-decoding accuracy (−3 s to 1 s) for decoding performed with individual dimensions for avoid trials, error trials and ITI shuttles (mean and 95% CIs for 80 repetitions). e, Decoding of different types of avoid trials. T1 X shuttles and T2 XY shuttles differ in motion and task, and T2 Y shuttles and T2 XY shuttles also differ in motion but follow the same task rule. Time-averaged accuracy (−3 s to 1 s) for decoders using all five coding dimensions (mean and 95% CIs for 80 repetitions). f, Shuttle-type decoding, as in e, for decoders trained on individual dimensions. The single asterisk denotes significance derived from nonoverlapping CIs (Software and Statistics and reproducibility).