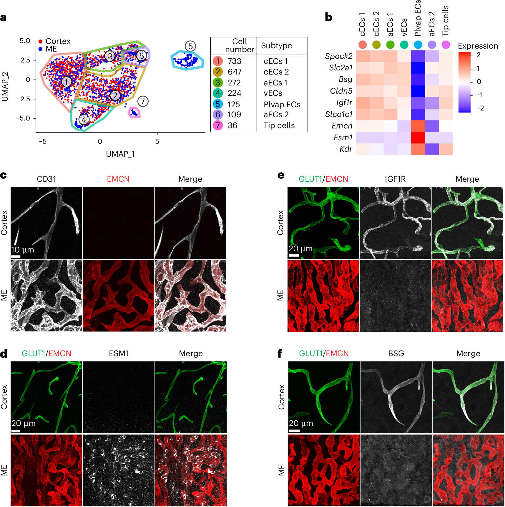
Fig. 3: ME contains region-specific cECs.

a, UMAP plot of 2,284 EC transcriptomes. Seven subtypes of ECs were identified with an unbiased analysis based on their transcriptional profiles (see Extended Data Fig. 4a). The number of each cell subtype profiled is indicated in the plot legend. b, Heatmap illustrating the average relative expression of regionally enriched genes in each subtype cluster identified in a that were validated by immunostaining. Regionally enriched genes show an average log2(fold change) > 0.6 (>1.5-fold change in expression) with an adjusted P < 0.05 by two-sided Wilcoxon test. c, Co-immunostaining for ME cEC-enriched EMCN (red) with CD31 (white) in cortex and ME. d, Co-immunostaining for ME cEC-enriched ESM1 (white), EMCN (red) and cortex cEC-enriched protein GLUT1 (green) in cortex and ME. e, Co-immunostaining for cortex cEC-enriched IGF1R (white), ME cEC-enriched protein EMCN (red) and cortex cEC-enriched protein GLUT1 (green) in cortex and ME. f, Co-immunostaining for cortex cEC-enriched BSG (white), GLUT1 (green) and EMCN (red) in cortex and ME.