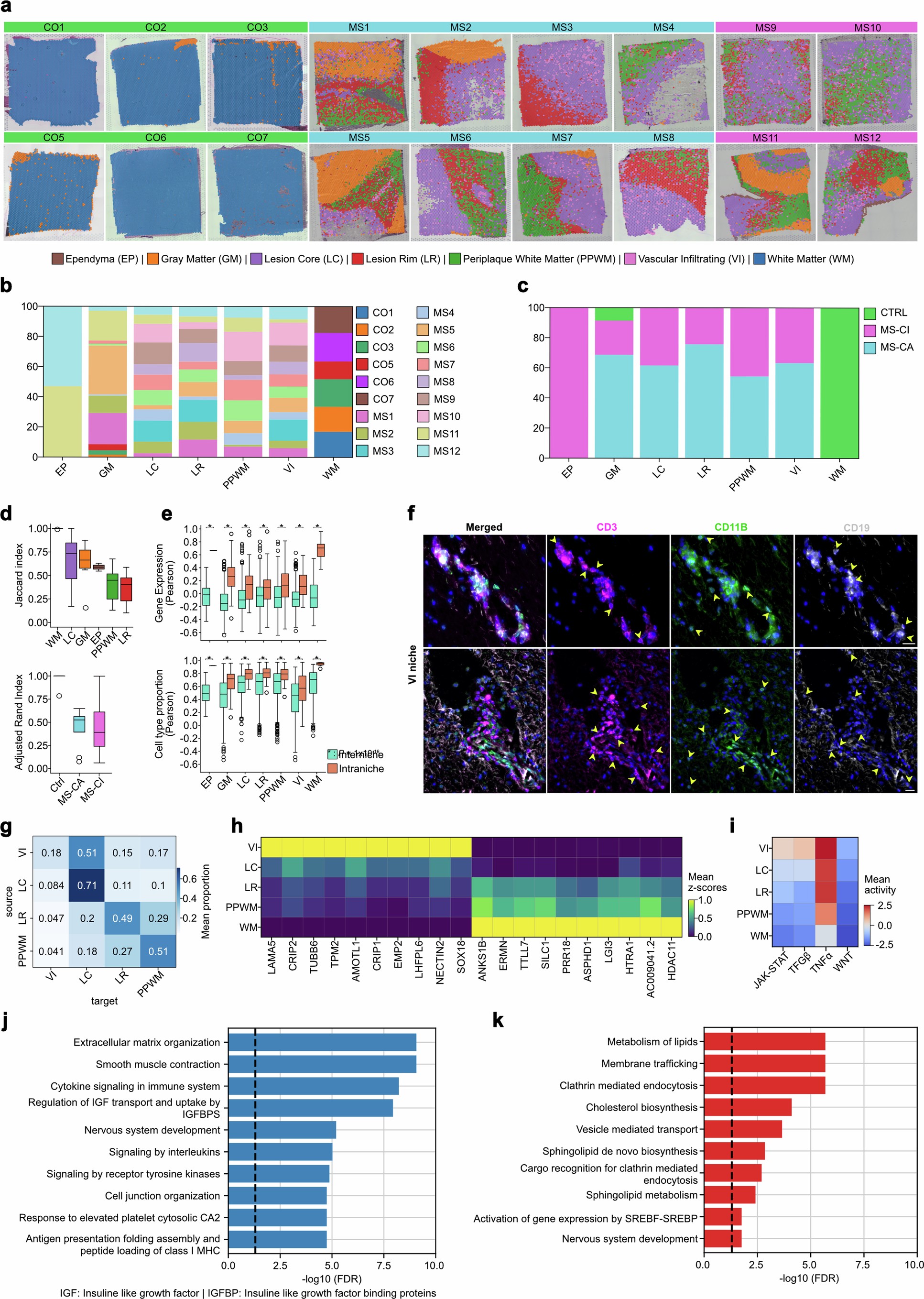
Extended Data Fig. 6: Quality control of niche annotations and spatial niche trajectory.
From: Cell type mapping reveals tissue niches and interactions in subcortical multiple sclerosis lesions

a, ST feature plots visualizing niches annotated in an unsupervised way per sample. b, Proportion of ST spots per sample grouped by niche. c, Proportion of ST spots per MS lesion type and CTRL grouped by niche. d, Jaccard index between manually annotated areas and computationally annotated niches per shared category (top) (n = 6 for WM, n = 11 for LC, n = 9 for GM, n = 2 for EP, n = 12 for PPWM, n = 12 for LR). ST spots belonging to annotation-specific categories were ignored in the calculation. Adjusted Rand index between histopathologically annotated areas and niches annotated in an unsupervised way per ST sample (bottom) (n = 6 for CTRL, n = 8 for MS-CA, n = 4 for MS-CI), values above 0 indicate agreement between annotations. e, Intra-niche and inter-niche pairwise Pearson correlations of normalized pseudobulked gene expression (up) and mean centered log-ratio transformed cell type proportion (bottom) (n = 120 for EP, n = 678 for GM, n = 735 for LC, n = 735 for LR, n = 672 for PPWM, n = 735 for VI, n = 387 for WM) (two-tailed Wilcoxon-rank sum test, BH adjusted P < 0.05). f, IHC staining of blood vessels and perivascular spaces in MS-CA lesions with antibodies against CD3 (TC), CD11B (MC) and CD19 (BC). Scale bar 20µm. g, Mean spatially weighted proportions of neighboring niches for each niche. h, Heatmap of z-scaled expression of top 10 genes (positive and negative scores) per niche based on Spearman correlation corresponding to a spatial trajectory from MS lesion to CTRL white matter (VI-LC-LR-PPWM-WM). i, Mean pathway activity across ST samples grouped by niche. j, Top enriched pathways for genes with a decreased expression along the spatial trajectory. k, Top enriched pathways for genes with an increased expression along the spatial trajectory.