Extended Data Fig. 7: Quality control for ciliated AS.
From: Cell type mapping reveals tissue niches and interactions in subcortical multiple sclerosis lesions

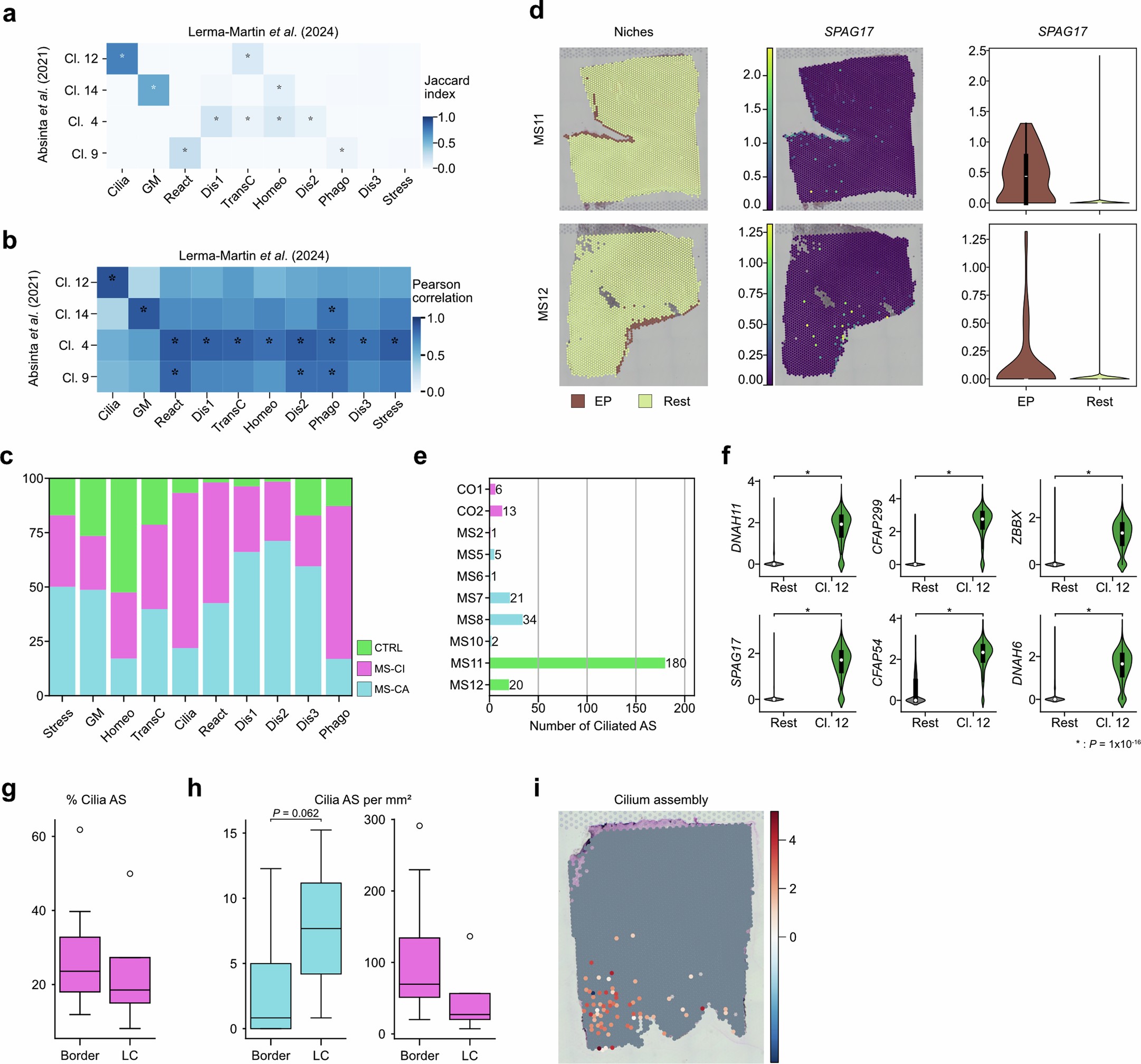
a, Heatmap of Jaccard indexes between the top 100 marker genes ranked by corrected p-values (Benjamini-Hochberg) of the cell subtypes in this study compared to the subclusters described in the study by Absinta et al., 20215. Asterisks indicate significance of overlap by a one-sided Fisher exact test (Adjusted P < 0.05). b, Heatmap of Pearson correlation between the log-normalized pseudobulked gene expression of our cell subtypes and subclusters from Absinta et al. 2021. Asterisks indicate significance (BH adjusted P < 0.05, r > 0.75). c, Proportion of nuclei per condition grouped by AS subtype. d, ST feature and violin plots for SPAG17 for the two samples containing EP niches: MS11 and MS12 (n = 80 for EP in MS11, n = 3518 for rest in MS11, n = 90 for EP in MS12, n = 2630 for rest in MS12). e, Bar plot shows number of Cilia AS cells per sample. Color indicates condition. f, Violin plots of representative Cilia AS marker genes compared with other AS subtypes for Absinta et al.5 (n = 951 for Cluster 12, n = 7260 for rest) (two-sided t-test, BH adjusted P < 0.05). g, Quantification of Cilia AS as percentage of total AS population in MS-CI. Ciliated AS were quantified at lesion borders (combination of PPWM and LR) and in lesion core (LC) (n = 8 for Border, n = 4 for LC). h, Quantification of Cilia AS density in MS-CA and MS-CI (n = 14 for Border in MS-CA, n = 7 for LC in MS-CA, n = 8 for Border in MS-CI, n = 4 for LC in MS-CI) (two-sided Wilcoxon rank-sum test, BH adjusted P < 0.05). i, Cilium assembly pathway activity score for spots containing Cilia AS. Box and Violin plots illustrate the median (represented by the white dot), the 25th percentile (Q1), and the 75th percentile (Q3), with the ends of the black box indicating Q1 and Q3; the whiskers extend to the furthest datapoint within 1.5 times the interquartile range (IQR), specifically 1.5 * (Q3 - Q1), beyond Q3 or below Q1.