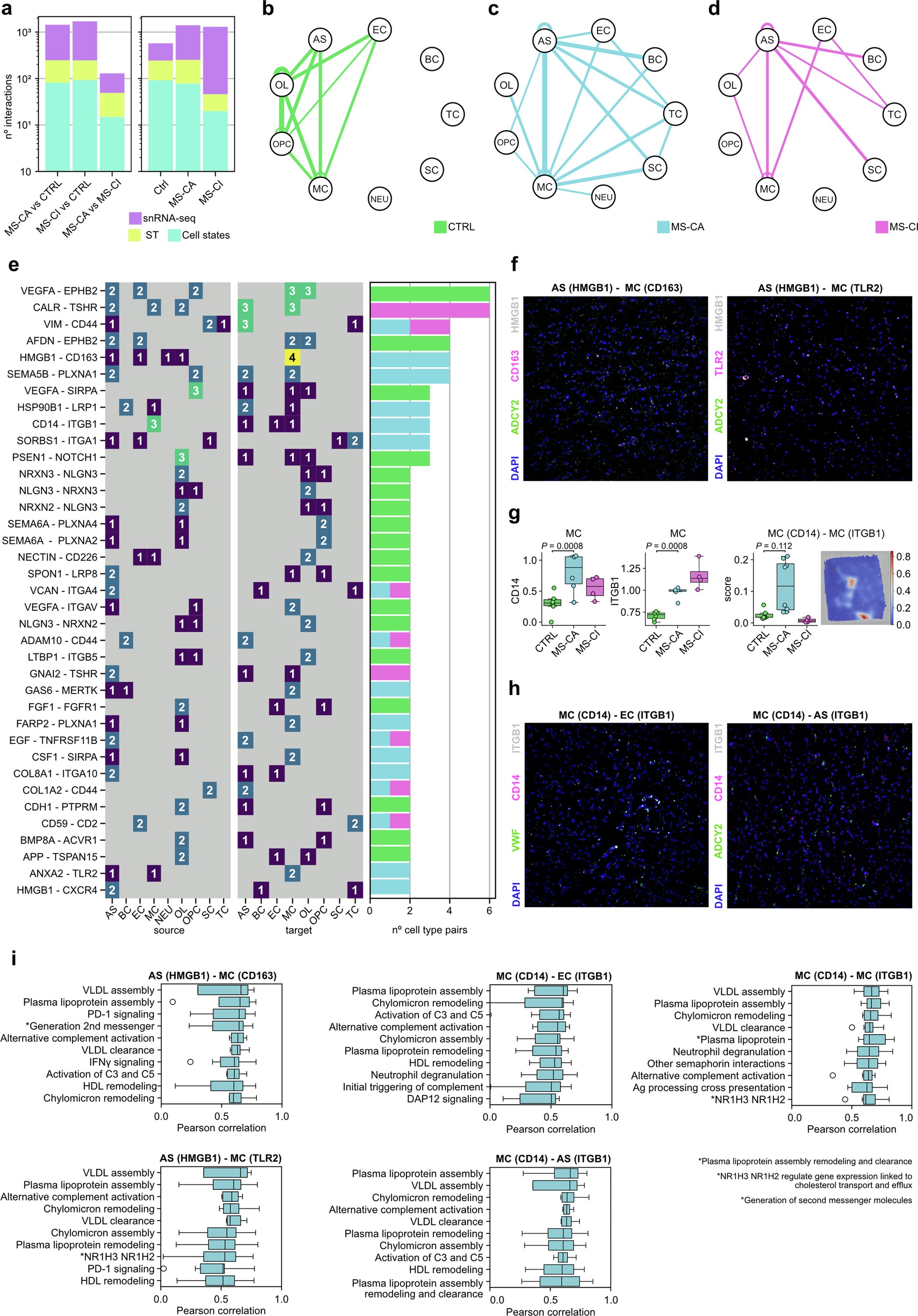
Extended Data Fig. 10: Characterization of differential cell-cell communication events.
From: Cell type mapping reveals tissue niches and interactions in subcortical multiple sclerosis lesions

a, Number of cell-cell interactions obtained at each step of the pipeline. b, c, d, Individual cell-cell network structures. Edge size indicates number of interactions. Color indicates condition. e, Heatmap showing multicellular ligand-receptor interactions. Numbers indicate the number of cell type pairs. Color indicates association to MS lesion type. f, smFISH of CTRL samples shwoing cell-cell interaction events between ADCY2 (AS), CD163/TLR2 (MC) and HMGB1 (ligand). g, Barplot of CD14 (ligand) and ITGB1 (receptor) in MC across the different conditions (left, center respectively). Box xfplot showing cell-cell interactions scores between ligand-receptor together with predicted ST mapping of the interaction (right) (two-tailed Wald test for gene expression, BH adjusted P < 0.05, n = 6 for CTRL, n = 6 for MS-CA, n = 4 for MS-CI; two-tailed Wilcoxon rank-sum test for interaction scores, BH adjusted P < 0.10, n = 6 for CTRL, n = 8 for MS-CA, n = 4 for MS-CI). h, smFISH of CTRL samples showing cell-cell interaction events between VWF (EC), ADCY2 (AS), CD14 (MC) and ITGB1 (receptor). i, Pearson correlations between interaction spatial local scores and spatial pathway activities per ST sample, grouped by pathway (n = 18 per pathway). (Scale bars in f and h: 20µm.). Box plots illustrate the median (represented by the white dot), the 25th percentile (Q1), and the 75th percentile (Q3), with the ends of the black box indicating Q1 and Q3; the whiskers extend to the furthest datapoint within 1.5 times the interquartile range (IQR), specifically 1.5 * (Q3 - Q1), beyond Q3 or below Q1.