Fig. 2: Characterization of a ciliated AS subtype in MS lesions.
From: Cell type mapping reveals tissue niches and interactions in subcortical multiple sclerosis lesions

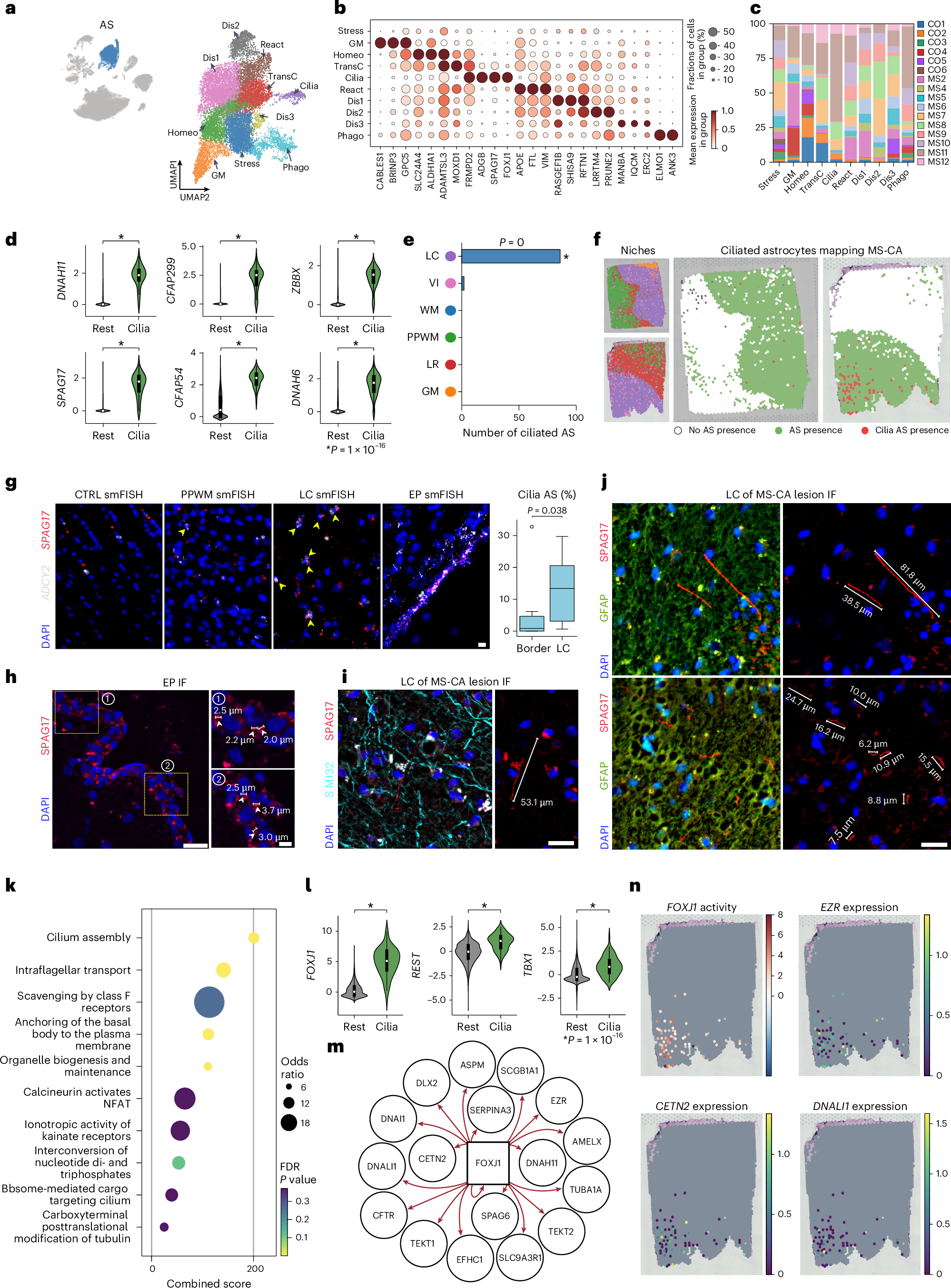
a, UMAP of AS subtypes based on snRNA-seq. b, Dot plot of averaged z-transformed gene expression of marker genes for each AS subtype. c, Proportion of samples for each AS subtype. d, Violin plots of Cilia AS marker genes compared with other AS subtypes (n = 283 for Cilia AS, n = 12,704 for rest) (two-tailed t-test; BH-adjusted P < 0.05). e, Predicted number of Cilia AS per niche (empirical P < 0.05). f, Spatial feature plots showing the niches (left) and spots predicted to contain Cilia AS (right). g, smFISH for SPAG17 and ADCY2. Quantification of Cilia AS as percentage of total AS population in MS-CA. Cilia AS were quantified at lesion border (PPWM and LR) and in LC (n = 25 for border, n = 11 for LC) (two-sided Wilcoxon rank-sum test; P < 0.05). h, IF staining of cilia (SPAG17) in EP cells adjacent to the lateral ventricle. Scale bars, 5 µm. i, IF staining of damaged axons (SMI32) and cilia (SPAG17) in the LC of MS-CA lesions. j, Two IF examples showcasing the length of AS cilia in the LC of MS-CA lesions; note presence of elongated SPAG17+ cilia in AS versus EP cells. k, Dot plot of top-ranked enriched pathways. Color indicates overrepresentation significance by Fisher exact test, and size indicates odds ratio between Cilia AS marker genes and each geneset. FDR, false discovery rate. l, Violin plots of predicted transcription factor activity from snRNA-seq (n = 283 for Cilia AS, n = 12,704 for rest) (two-tailed t-test; BH-adjusted P < 0.05), showing the median (white dot), 25th percentile (Q1), and 75th percentile (Q3), with the ends of the black box indicating Q1 and Q3; the whiskers extend to the furthest datapoint within 1.5 times the interquartile range (IQR), specifically 1.5× (Q3–Q1), beyond Q3 or below Q1. m, Transcription factor FOXJ1 (square) and its target genes (circles). n, Spatial feature plots showing FOXJ1 predicted activity (blue/red) and gene expression of some of its target genes (purple/green). Scale bars, 20 µm (g, h (large panel), i, j).