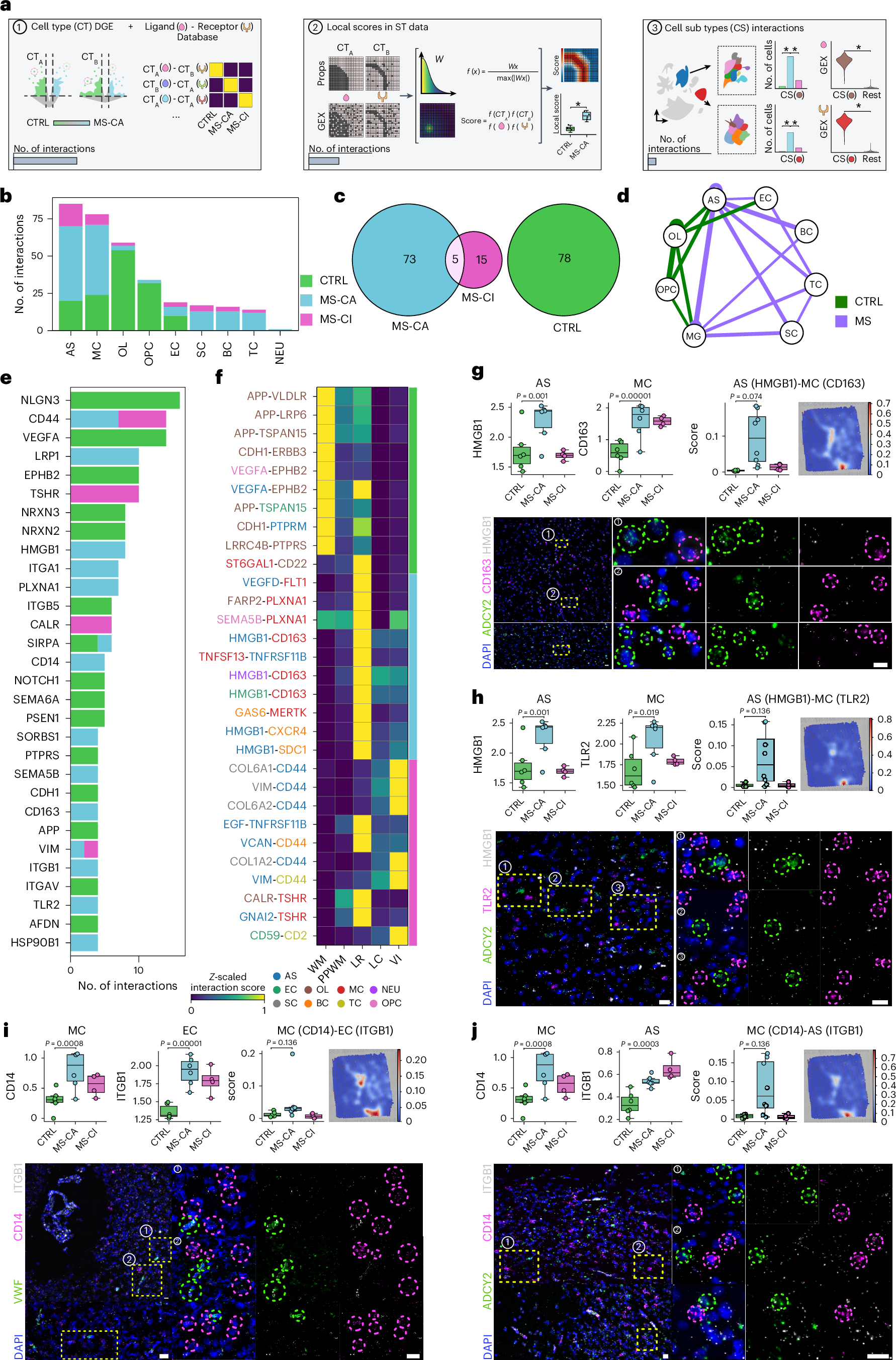
Fig. 4: Inference of differential CCC events.
From: Cell type mapping reveals tissue niches and interactions in subcortical multiple sclerosis lesions

a, Pipeline design for the inference and filtering of CCC events. First (left), DGE analysis results obtained from snRNA-seq were used to obtain significant cell type pair ligand–receptor interactions (BH-adjusted P < 0.15). Color scale indicates association with condition. Second (center), spatially weighted interaction local scores are computed for the selected interactions and tested for significance across lesion types (BH-adjusted P < 0.15). Violet to yellow scale indicates spatial weight; blue to red scales indicate magnitude of interaction scores. Third (right), interactions are only kept if their ligand or receptor was a marker gene for a MS lesion type and specific cell subtype. At each step, conflicting interactions were dropped to ensure robustness. GEX, gene expression. b, Cumulative number of differential interactions grouped by cell type across conditions. Color indicates condition. c, Venn diagram of overlapping interactions between MS lesion types and CTRL. d, Cell–cell network structure. Edge size indicates number of interactions. Green indicates healthy (CTRL) and purple disease (MS-CA and MS-CI) specificity. e, Top 30 significant interactions grouped by gene across conditions. f, Top 30 significant interactions per MS lesion types and CTRL across niches. Text color indicates sender (left) and receiver (right) cell types. g,h, Box plots of AS-encoded ligand HMGB1 and MC-encoded receptors CD163 (g) or TLR2 (h) between conditions (top left and center). Note box plot showing cell–cell interaction scores between ligand and receptor together with predicted ST mapping (top right). smFISH for ADCY2 (AS), CD163/TLR2 (MC) and HMGB1 (ligand). i,j, Box plots of MC-encoded ligand CD14 and both the EC-encoded (i) or AS-encoded (j) receptor ITGB1 (top left and center). Note box plot showing interaction scores between MC and EC/AS cells with predicted ST mapping. smFISH for CD14 (MC), ITGB1 (EC/AS) and VWF (EC) or ADCY2 (AS). Two-tailed Wald test for gene expression; BH-adjusted P < 0.05; n = 6 for CTRL, n = 6 for MS-CA, n = 4 for MS-CI; two-tailed Wilcoxon rank-sum test for interaction scores; BH-adjusted P < 0.10; n = 6 for CTRL, n = 8 for MS-CA, n = 4 for MS-CI. Scale bars, 20 µm. Box plots illustrate the median (white dot), 25th percentile (Q1) and 75th percentile (Q3), with the ends of the black box indicating Q1 and Q3; the whiskers extend to the furthest datapoint within 1.5× the IQR, specifically 1.5 × (Q3–Q1), beyond Q3 or below Q1.