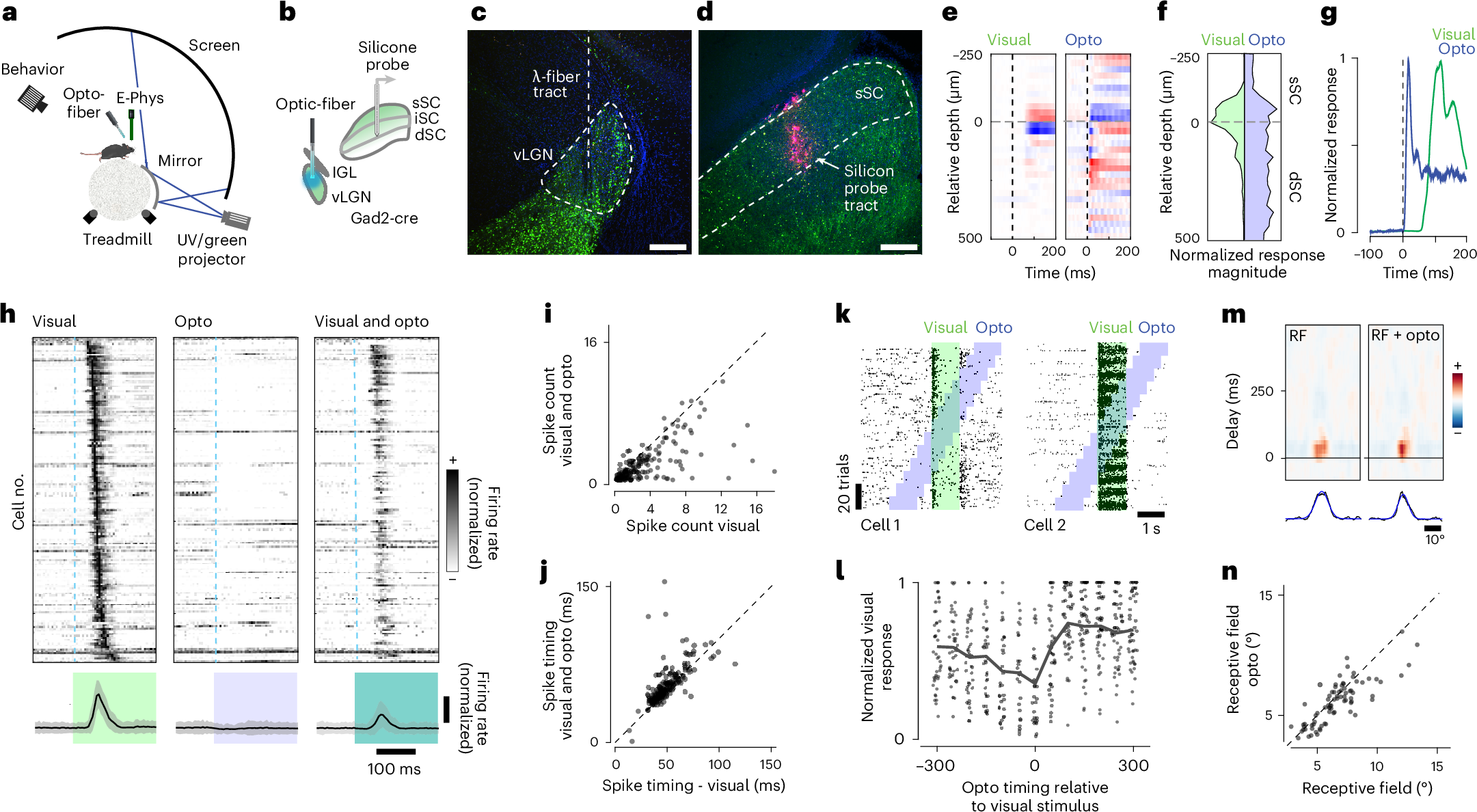
Fig. 2: The vLGN modulates the rate, not the timing, in vivo.

a, Schematic of the electrophysiology setup. b, Schematic of ChR2 virus infection in Gad2+ neurons in the vLGN and placement of the recording electrode. c, Confocal image of the vLGN and the optical fiber track for optogenetics. d, Confocal image of the SC with the DiI-labeled track of the recording electrode (n = 5 animals). e, CSD analysis for an example recording for visual flash stimuli (left) and optogenetic stimulation (right). Black vertical dashed line indicates stimulus onset. f, Average contours of normalized CSD over depth (26 recordings, 5 animals). g, Temporal profile of CSD activation for the recording in e. h, Sorted and normalized firing responses of sSC units to visual, optogenetic and combined stimulation (top) with their respective population mean responses (bottom shows mean (black) ± s.d. (shaded gray); n = 301, 26 recordings, 5 animals). i, Quantification of optogenetic activity suppression, spike count within 0.2 s after the flash onset (n = 301 units, 26 recordings, 5 animals; two-sided Wilcoxon signed rank test, P = 10 × 10−34, mean ± s.d. of spike count difference −1.12 ± 2.15). j, Analysis of the optogenetic influence on visually evoked spike timing (n = 301 units, 26 recordings, 5 animals; two-sided Wilcoxon signed rank test, P = 10 × 10−10, mean ± s.d. of spike timing difference 3.9 ± 11.9 ms). k, Spike raster plots of visually and optogenetically responsive sample units of the sSC. Visual stimulus epochs (green) are interleaved with optogenetic stimulation (blue). l, Quantification of the duration of inhibition kinetics, n = 81 units, 7 recordings, 4 animals. m, Horizontal RF of an example neuron during random vertical bar stimulus (left), with optogenetic stimulation (right) and their horizontal profiles (bottom, data (black) and Gaussian fit (blue)). n, Quantification of the difference of sizes of the centers of the RFs with and without optogenetic stimulation. (n = 79 cells, 10 recordings, 3 animals; two-sided Wilcoxon signed rank test, P = 0.0003, mean ± s.d. of size difference of the center of RFs −0.53 ± 1.23°). Scale bars, 100 µm. dSC, deep SC; mSC, intermediate SC; UV, ultraviolet.