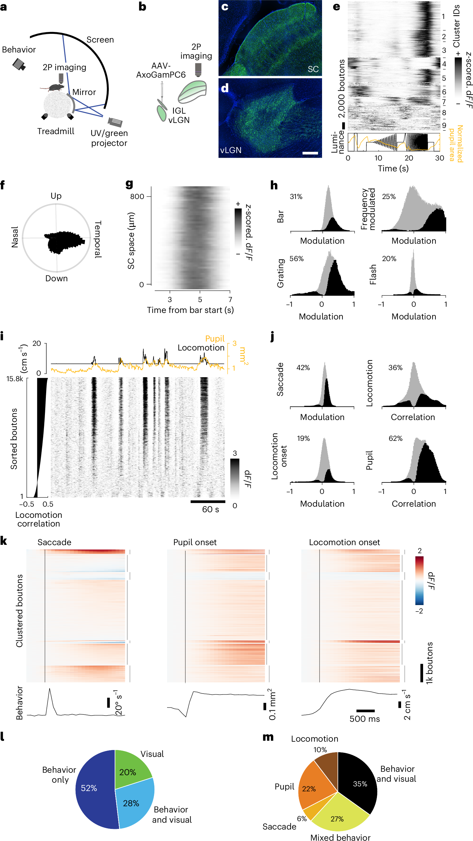
Fig. 3: vLGN to SC projections are strongly modulated by behavior.

a,b, Multiphoton imaging setup (a) and viral expression schematic (b). c,d, Confocal images of axonal terminals in the sSC (c) and the infection area in the vLGN (d), sagittal view. Scale bar, 100 µm; n = 6 animals. e, Cluster-sorted, averaged and z-scored responses (top) to full-field luminance chirps (bottom, black line) of vLGN boutons in the sSC and average normalized pupil area (bottom, orange line). f, Polar histogram of direction-selective (P < 0.01, shuffle test, n = 31,620 (26%)) boutons’ preferred grating direction. g, Example recording with z-scored and spatially binned (20 µm) vLGN bouton (SNR > 0.35, n = 38,012, 29 recordings, 6 animals) responses across SC space to a moving bar, moving in nasal-temporal direction. h, Histograms of modulation indices of vLGN bouton population (gray) and significantly modulated boutons (black; two-sided Wilcoxon signed rank test, P < 0.01) to visual stimuli. i, Raster plot of example recording of vLGN boutons sorted by correlation with locomotion (left) and respective locomotion speed (black) and pupil area (orange, top). j, Histograms of modulation indices (saccades, locomotion onset) or correlation coefficients (locomotion speed, pupil area) of vLGN/IGL bouton population (gray) and significantly modulated boutons (black and percentages) to behavioral parameters. P < 0.01, two-sided Wilcoxon signed rank test, shuffle test for correlations (Methods). k, Average modulation of vLGN boutons (n = 131,871, 17 recordings, 5 animals) aligned to saccades (bottom, average eye movement speed), rapid pupil expansion onset (bottom, average pupil area) and locomotion onset (bottom, average forward locomotion speed). Time of behavioral event indicated by vertical black line. Boutons sorted by k-means clustering (interrupted vertical lines on the right, k = 7) joint activity profiles. l, Pie chart of boutons significantly modulated by any of the visual stimuli tested (h) and/or significantly modulated by/correlated to any of the behavioral parameters (see j); P < 0.01, Bonferroni-corrected for multiple comparisons. m, As i, but removing purely visually responsive neurons (n = 176,282, 38 recordings, 6 animals); P < 0.01, Bonferroni-corrected for multiple comparisons. n = 220,021, 38 recordings, 6 animals, if not stated otherwise. 2P, two-photon.