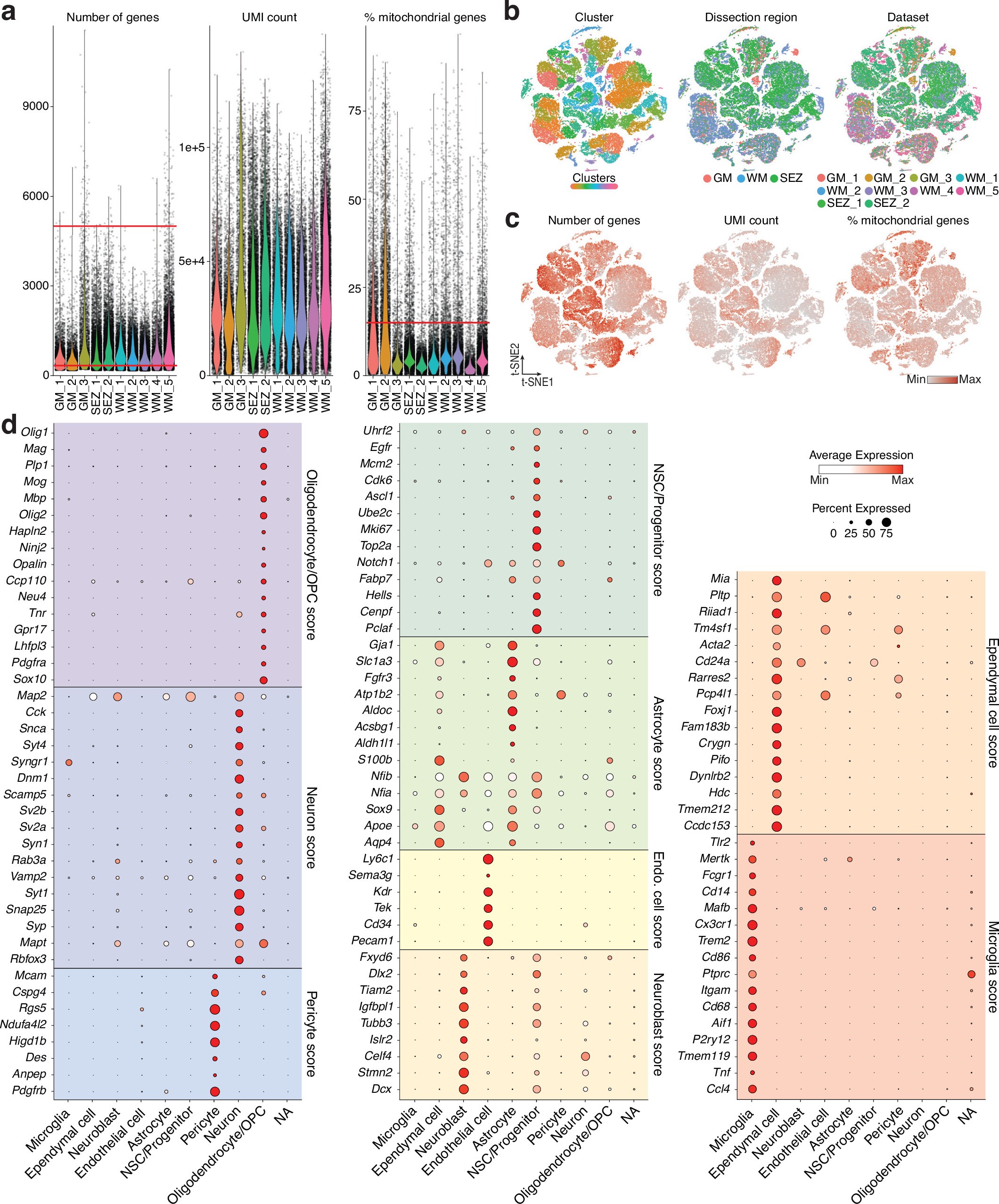
Extended Data Fig. 1: Quality control parameters of scRNA-seq samples and marker gene expression of the clusters.
From: Astrocyte heterogeneity reveals region-specific astrogenesis in the white matter

a, Violin plots showing the number of detected genes (left), UMI counts (middle), and mitochondrial gene percentages (right) for each sample. Red lines indicate thresholds: >350 and <5000 for number of genes, and <15% for mitochondrial genes. b, t-SNE visualization of selected cells, color-coded by clusters (left), dissected region (middle), and dataset (right). c, t-SNE visualization showing detected genes (left), UMI counts (middle), and mitochondrial gene percentages (right). d, Expression of genes used for cell type scores. Nine cell types were identified in gray matter, white matter, and subependymal zone.