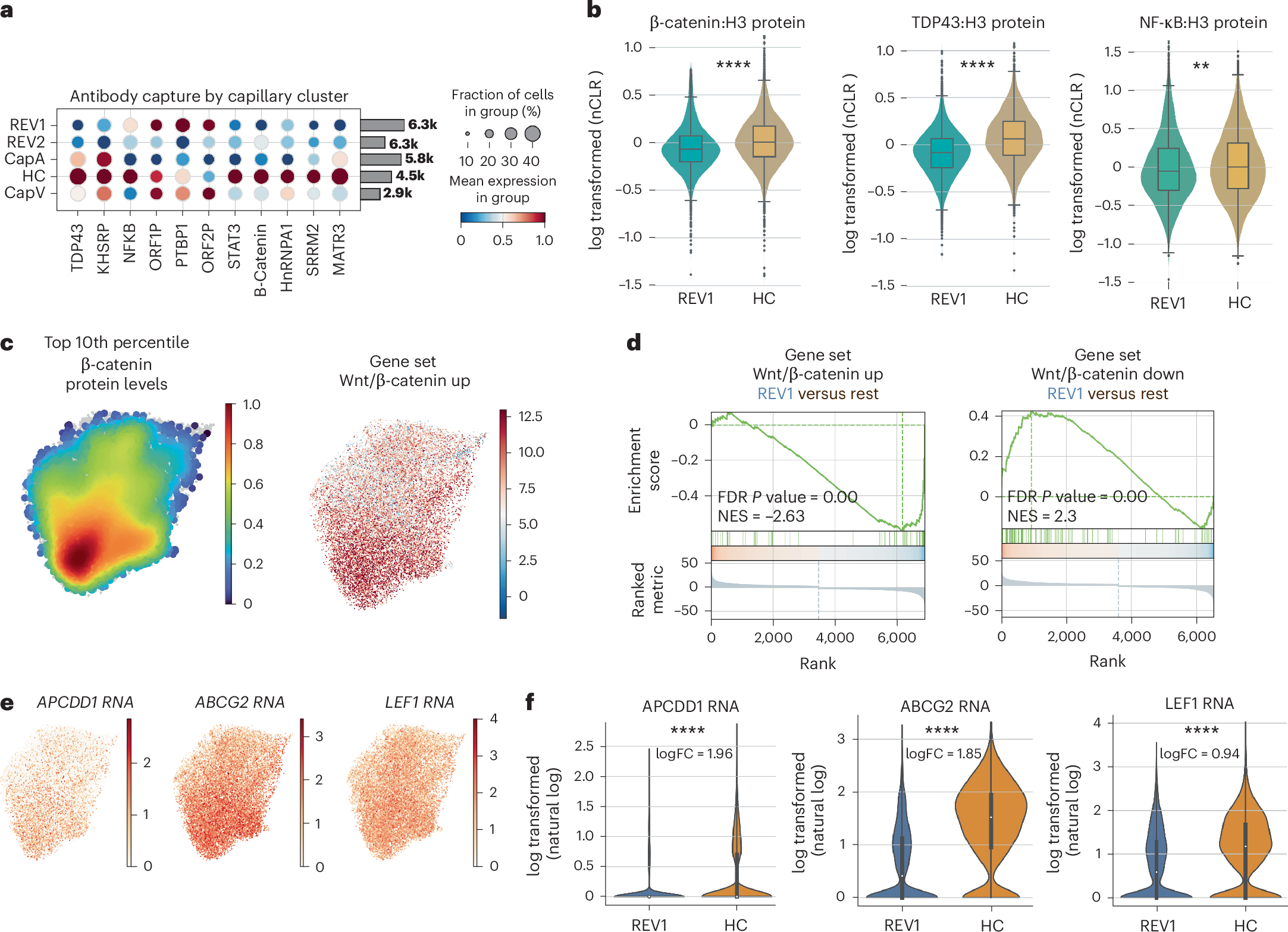
Fig. 5: inCITE analysis reveals a loss of Wnt/β-catenin signaling in disease-associated nuclei.
From: Endothelial TDP-43 depletion disrupts core blood–brain barrier pathways in neurodegeneration

a, Dot plots showing relative levels of protein across all cell clusters and within the endothelial and microglial clusters. b, Violin plot showing histone-normalized protein levels for β-catenin, TDP-43 and p65/NF-κB in REV1 cluster compared to HC. REV1 cluster represents 6,297 nuclei and HC cluster represents 4,507. The distribution of those protein levels displayed in box plot shows interquartile range (IQR) (25th–75th percentiles) with the median (50th percentile) as the center line, whiskers extending to the minimum and maximum values within 1.5 × IQR, and individual points representing outliers beyond these bounds. Unpaired t-test used to evaluate significance. β-catenin (t = 12.91, P = 7.36 × 10−38, Cohen’s d of 0.252); TDP-43 (t = 31.96, P < 2.71 × 10−214, Cohen’s d of 0.624); p65/NF-κB (t = 4.43, P < 9.10 × 10−06, Cohen’s d of 0.087). c, Density plots illustrating the top 10th percentile of protein levels for β-catenin (relative to H3), and predicted positive regulation of Wnt signaling pathway by gene expression. d, GSEA plot of Wnt/β-catenin genes enriched in disease-associated REV1 cluster (versus all other clusters). Gene sets are either genes positively associated with Wnt activation in human ECs or negatively associated with Wnt activation. e, Feature plots showing example genes in the β-catenin pathway, projected onto the capillary UMAP. f, Violin plots with inner box-and-whisker plot with default parameters showing Wnt target gene expression in REV1 and HC clusters. REV1 cluster represents 6,297 nuclei and HC cluster represents 4,507. The rank_genes_groups function was used to derive statistics between cluster REV1 and HC using a t-test. APCDD1 (logFC = 1.96, Padj = 4.14 × 10−139), ABCG2 (logFC = 1.85, Padj = 0.00), LEF1 (logFC = 0.94, Padj = 1.58 × 10−135). FC, fold change.