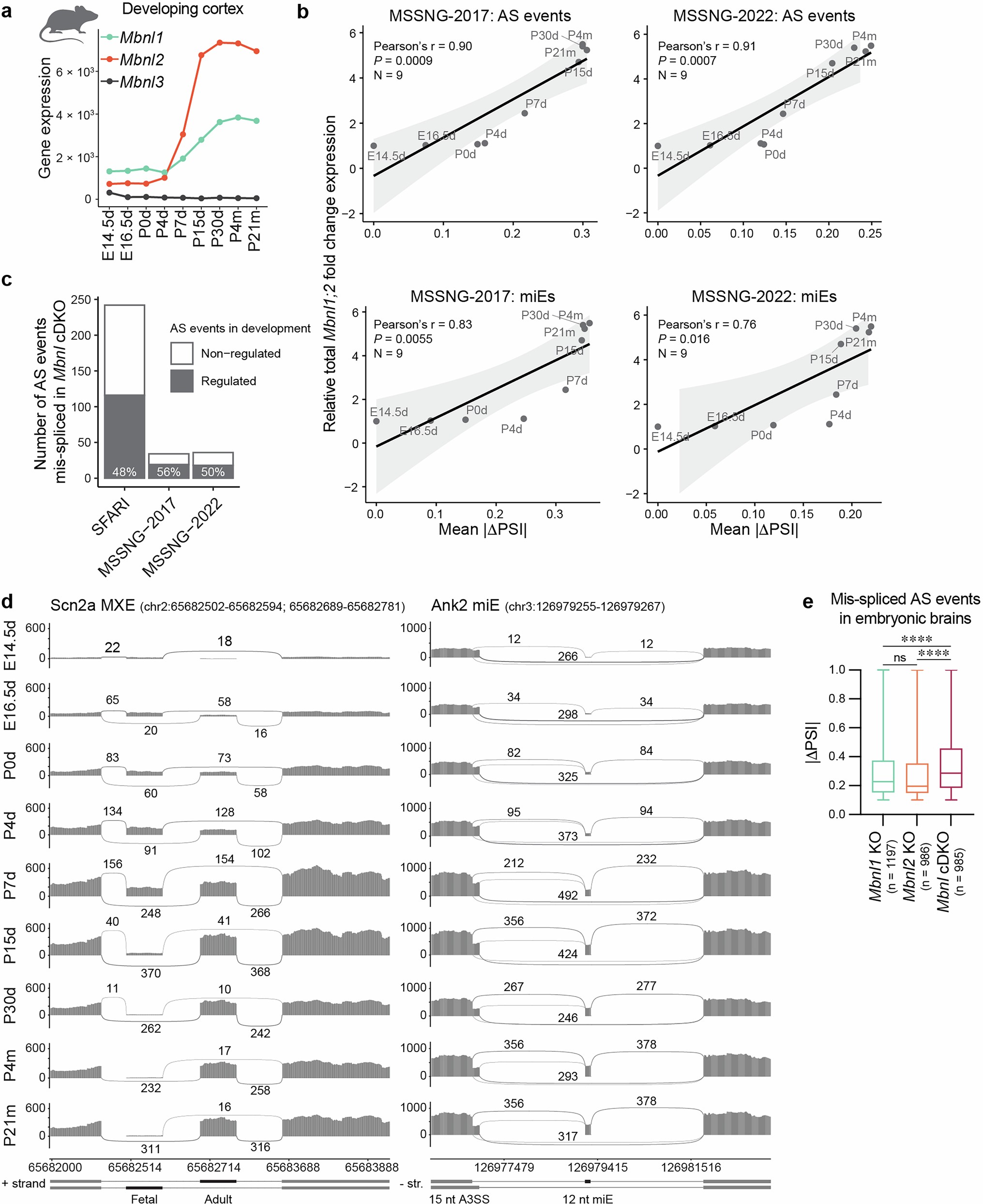
Extended Data Fig. 3: MBNL-mediated splicing transitions in ASD-risk genes during brain development.

a, Mbnl1, Mbnl2 and Mbnl3 gene expression levels during WT mouse cortex development. Dots represent the mean values (N = 2). b, Strong positive correlation between Mbnl gene expression in developing WT mouse cortex and mean |ΔPSI | for MBNL-sensitive AS events (top) and miEs only (bottom) in MSSNG-2017 and MSSNG-2022 genes. The black diagonal lines represent the linear regression lines, and the light gray areas indicate the 95% confidence intervals. P-value for a two-tailed test. c, Proportion of MBNL-sensitive AS events differentially spliced (gray) in the developing cortex (E14.5 d, E16.5 d vs P4m, P21m). d, Scn2a MXE and Ank2 miE splicing transitions during WT cortical development. e, RNA mis-splicing in Mbnl1 KO (N = 2), Mbnl2 KO (N = 2) and Mbnl cDKO (N = 2) mouse E18.5 cortical neuron RNA-seq samples. Box plot shows the lower, middle, and upper quartiles. Whiskers show minimum and maximum. Kruskal–Wallis test followed by Dunn’s multiple comparison test (n = mis-spliced AS events); nsPadj = 0.11, ****Padj < 0.0001.