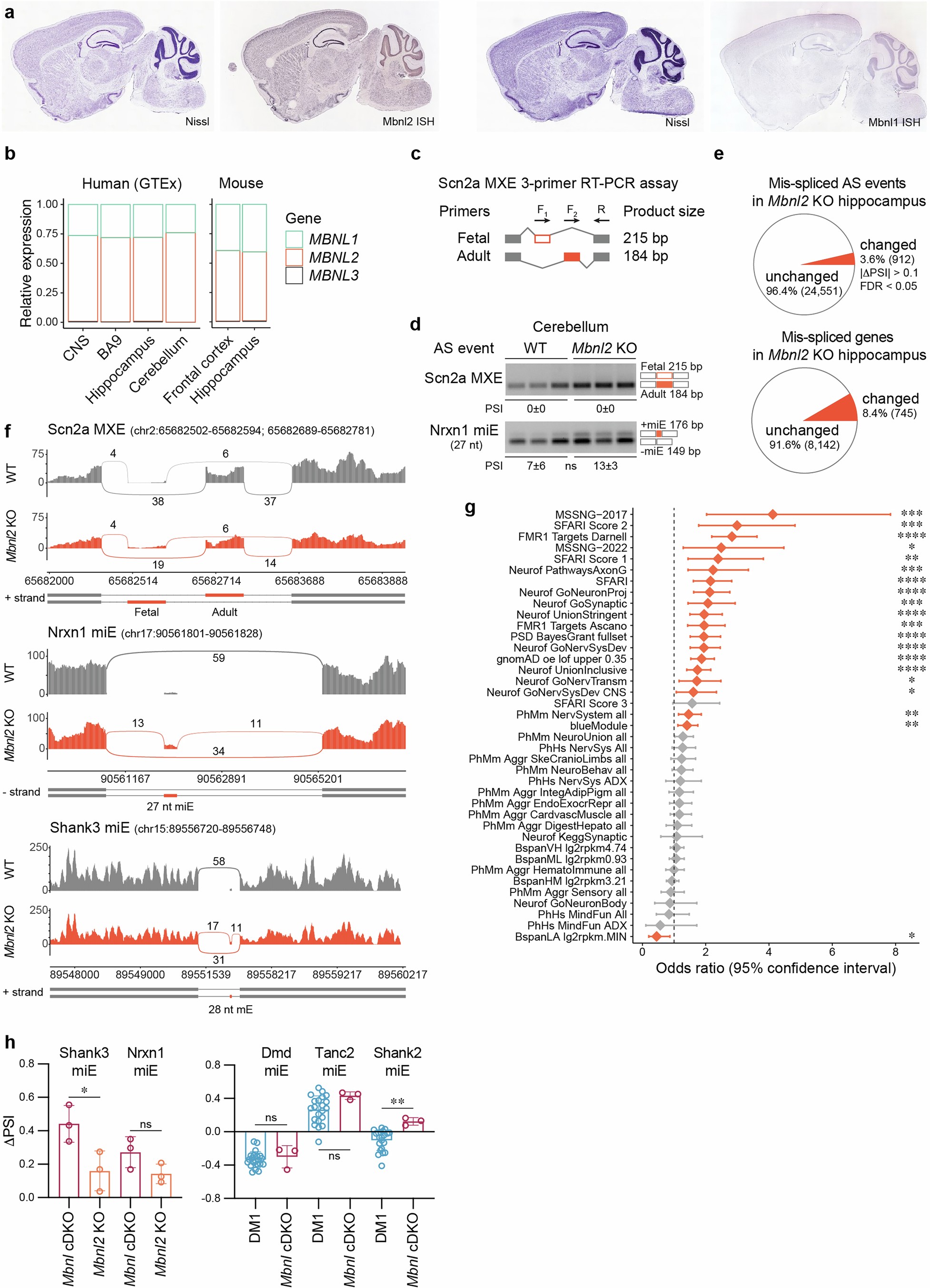
Extended Data Fig. 4: Mis-splicing in the mouse Mbnl2 KO brain.

a, Nissl bodies from the Allen Mouse Brain Atlas at the same slice position as Mbnl1 and Mbnl2 RNA in situ hybridization (ISH) results. Staining Nissl bodies serve as a reference for the ISH data. For ISH, specific digoxigenin tagged RNA probes were used to label cells expressing Mbnl1 (mouse.brain-map.org/gene/show/36037) and Mbnl2 (mouse.brain-map.org/gene/show/69724) transcripts79. b, Relative MBNL1, MBNL2, and MBNL3 expression in multiple human and mouse brain regions. CNS - central nervous system. c, Schematic of the 3-primer Scn2a RT–PCR assay. d, Scn2a MXE and Nrxn1 miE mis-splicing in Mbnl2 KO (N = 5) and littermate WT (N = 3) cerebellum. Two-tailed t-test; nsP > 0.05. This result was repeated twice. e, Differential AS analysis in frontal hippocampus of Mbnl2 KO compared to littermate WT control (N = 3 females). The percentage of mis-spliced AS events (left) and genes (right) in the Mbnl2 KO. f, Examples of mis-splicing in ASD-risk genes in Mbnl2 KO RNA-seq. g, ASD-relevant gene set enrichment analysis for mis-spliced genes in Mbnl2 KO (N = 3). Diamonds represent the odds ratio. Error bars depict the 95% confidence interval. *FDR < 0.05, **FDR < 0.01, ***FDR < 0.001, ****FDR < 0.0001. h, Examples of overlapping mis-splicing events in DM1 (N = 21), Mbnl cDKO (N = 3), and Mbnl2 KO (N = 3). Data are presented as mean values ± SD. One-way ANOVA followed by Tukey’s multiple comparisons test; nsPadj > 0.05, *Padj = 0.0393, **Padj = 0.0058.