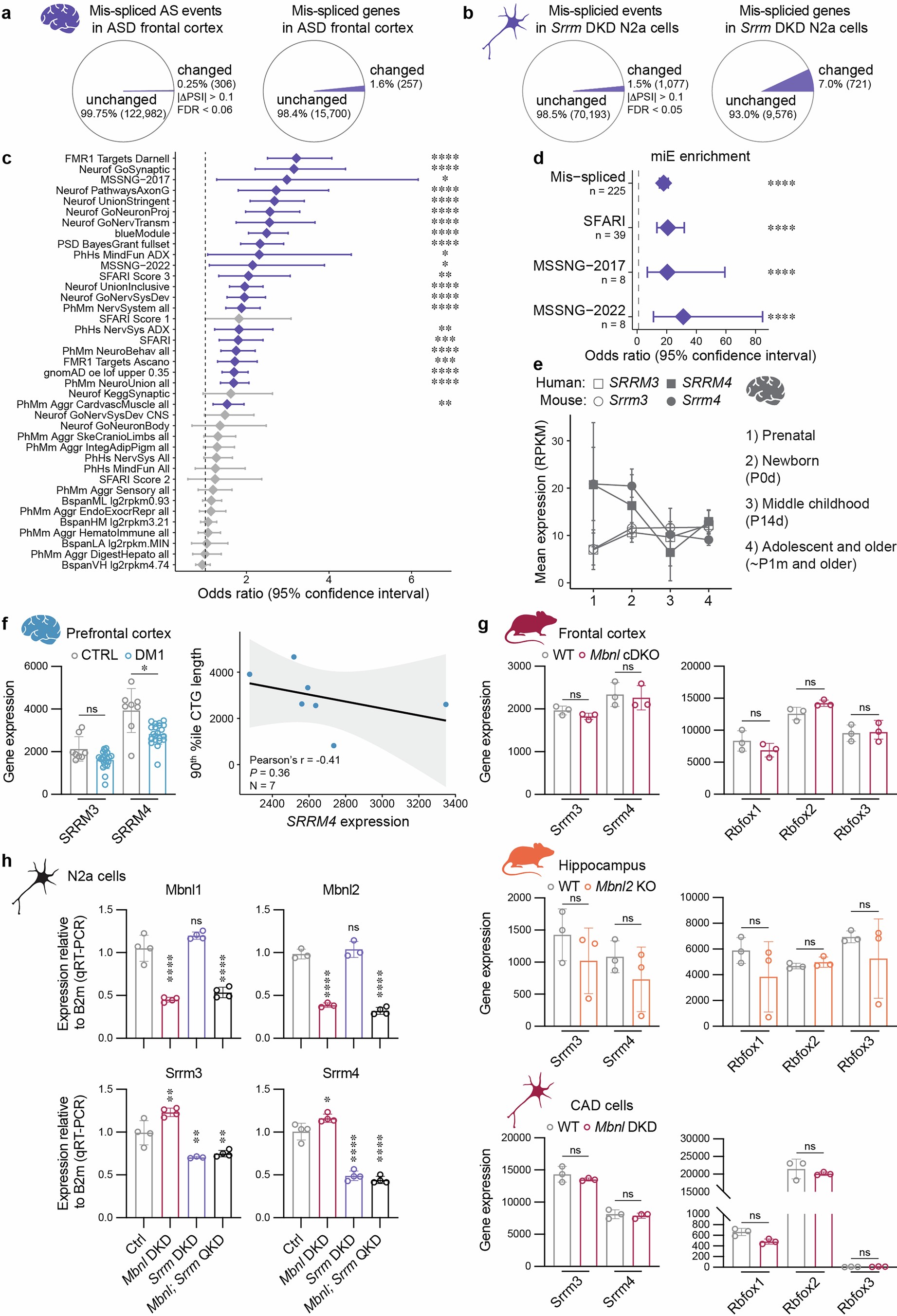
Extended Data Fig. 6: Mis-splicing in the Srrm DKD N2a cells.

a, Differential AS analysis in ASD (N = 10) compared to CTRL (N = 10) prefrontal cortex. The percentage of mis-spliced AS events (left) and genes (right) in the ASD. b, Differential AS analysis in Srrm DKD compared to control (N = 2) N2a cells. The percentage of mis-spliced AS events (left) and genes (right) in the Srrm DKD. c, ASD-relevant gene set enrichment analysis for mis-spliced genes in Srrm DKD (N = 2). d, miE enrichment analysis for mis-spliced ASD-risk gene sets. c,d, Diamonds represent the odds ratio. Error bars depict the 95% confidence interval. *FDR < 0.05, **FDR < 0.01, ***FDR < 0.001, ****FDR < 0.0001. e, Srrm3/SRRM3 and Srrm4/SRRM4 gene expression levels in developing human (N = 49) and mouse (N = 51) brains. f, SRRM3 and SRRM4 gene expression levels in DM1 prefrontal cortex RNA-seq shows lack of correlation between DMPK-CTG lengths and SRRM4 gene expression. The black diagonal line represents the linear regression line, and the light gray area indicates the 95% confidence interval. P-value for a two-tailed test. g, Srrm3, Srrm4, Rbfox1, Rbfox2, and Rbfox3 gene expression levels in Mbnl cDKO frontal cortex (N = 3), Mbnl2 KO hippocampus (N = 3), and Mbnl DKD CAD cells (N = 3) RNA-seq. f,g, DESeq2; nsPadj > 0.05, *Padj = 0.01. h, Mbnl1 and Mbnl2 gene expression levels in control (Ctrl; N = 4), Mbnl DKD (N = 4), Srrm DKD (N = 4), and Mbnl;Srrm QKD (N = 4) N2a cells measured by RT-qPCR. One-way ANOVA followed by Dunnett’s multiple comparisons test; nsPadj > 0.05, *Padj < 0.05, **Padj < 0.01, ****Padj < 0.0001. e-h, Data are presented as mean values ± SD.