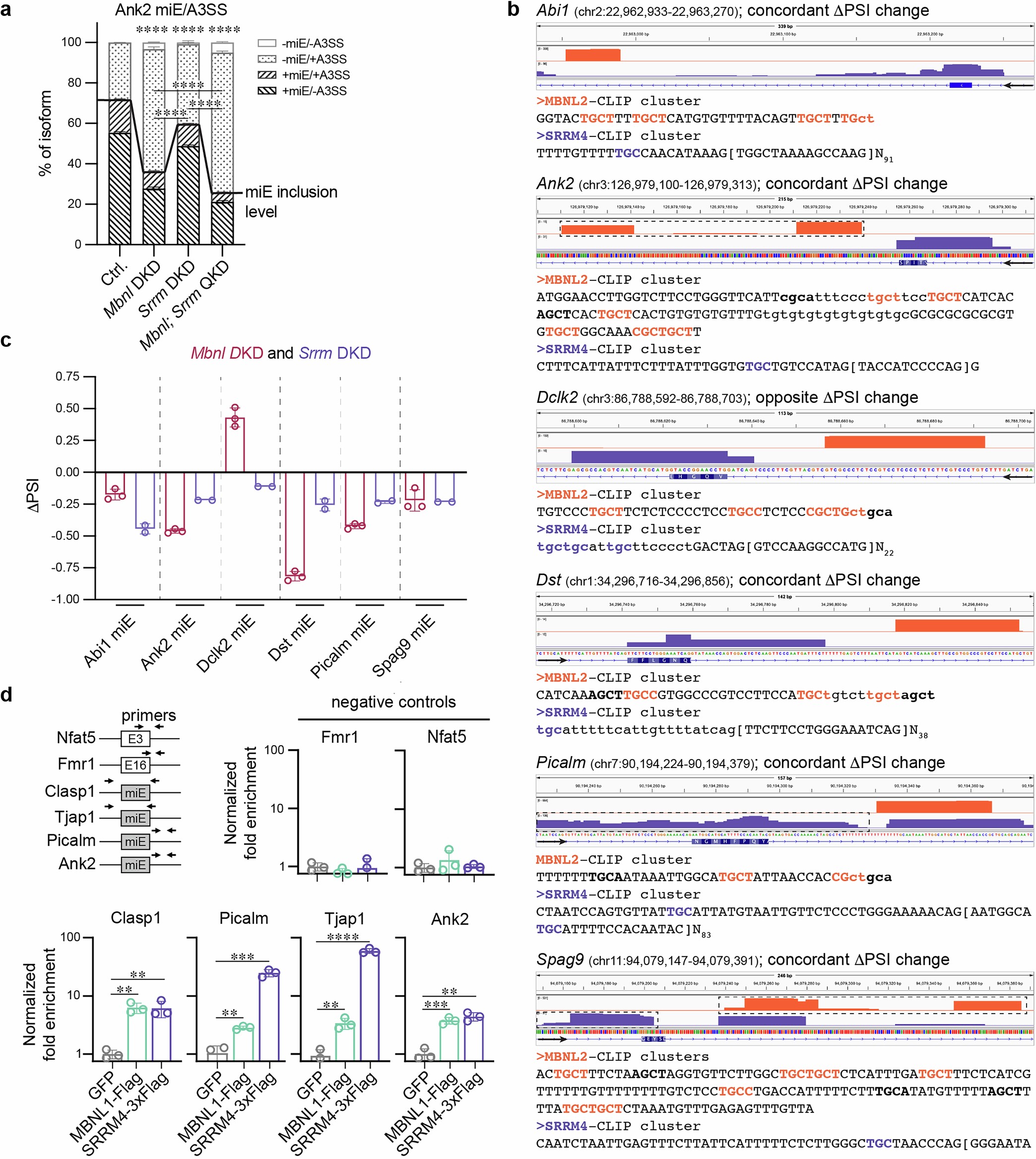
Extended Data Fig. 7: MBNL and SRRM proteins bind to primary transcripts containing miE.

a, Capillary electrophoresis analysis of endogenous Ank2 miE and A3SS in control (Ctrl; N = 4), Mbnl DKD (N = 4), Srrm DKD (N = 4), and Mbnl;Srrm QKD (N = 4) N2a cells. One-way ANOVA followed by Tukey’s multiple comparisons test; ****Padj < 0.0001. b, Genome browser view of MBNL2-CLIP-seq clusters (orange) from the hippocampus and SRRM4-CLIP-seq clusters from N2a cells in vicinity of six mis-spliced miEs. The cluster sequences are provided, with conserved (orange or purple) and suboptimal (black) protein binding motifs bolded. Lowercase letters indicate sequences not covered by the CLIP-seq reads, and square brackets indicate miE boundaries. c, Mis-splicing of six miEs in Mbnl DKD CAD (magenta; N = 3) and Srrm DKD N2a (purple; N = 2) cells. *FDR < 0.05, **FDR = < 0.01, ****FDR < 0.0001. d, Clasp1, Picalm, Tjap1, Ank2 enrichment in GFP (N = 3), MBNL1-Flag (N = 3) and SRRM4-3xFlag (N = 3) RNA co-IP. Top right, randomly selected Nfat5 and Fmr1 pre-mRNAs serve as negative controls. Top left, a scheme of qRT–PCR-analyzed pre-mRNA fragments in RNA co-IP; black arrows depict regions bound by forward and reverse primers. Multiple two-sample t-test followed by Holm-Šídák correction for multiple comparisons; **Padj < 0.01, ***Padj < 0.001, ****Padj < 0.0001. a,c,d, Data are presented as mean values ± SD.