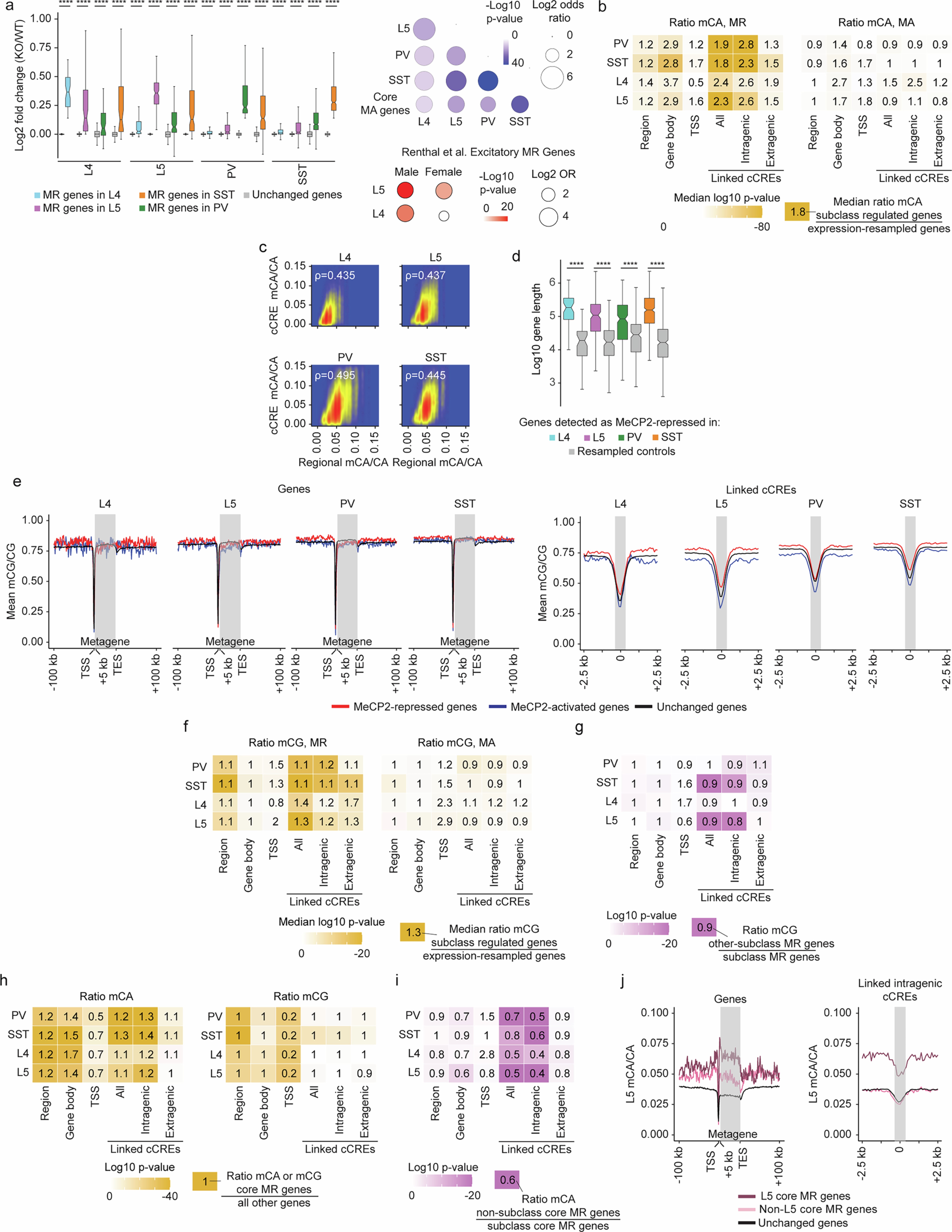
Extended Data Fig. 3: Methylation patterns associated with shared and distinct MeCP2-regulated genes in PV, SST, L4, and L5 neurons.

a, Left: log2 fold-change in mRNA (Mecp2 KO/WT) of MeCP2-regulated genes identified in L4, L5, PV and SST subclasses, with every subclass’s MeCP2-regulated gene list plotted in each subclass. ****p < 0.0001 two-sided Wilcoxon rank-sum test. Top right: overlap of MeCP2-activated genes from each subclass and core MeCP2-activated genes from multiple datasets. -Log10 p-value is calculated from two-sided Fisher’s exact test. Bottom right: overlap of L5 and L4 MeCP2-repressed genes identified in this publication with MeCP2-repressed genes identified in excitatory neurons by Renthal et al.34. OR = odds ratio. b, mCA/CA enrichment in regions, gene bodies, and linked cCREs of subclass MR genes or subclass MA genes over those of expression-resampled unchanged genes. c, Regional mCA/CA vs cCRE mCA/CA for all cCREs in the genome in each subclass. Here, regions are defined as topologically associated domains (TADs) identified in the cortex85. ρ = Spearman’s correlation coefficient. Consistent with mCA enrichment at cCREs resulting from regional methylation set-points, as described previously13,19, mCA levels at cCREs are predicted by regional levels in each subclass. d, Log 10 gene length of genes MeCP2-repressed neuronal subclasses. The gray box next to each subclass represents the expression-matched genes resampled from that subclass’s list of unchanged genes. ****p < 0.0001 two-sided Wilcoxon rank-sum test. e, Left: Aggregate mCG/CG for MeCP2-regulated genes in neuronal subclasses. Aggregate plots generated as in Fig. 2d. f, mCG/CG enrichment in elements (regions, gene bodies, TSS, and linked cCREs) of subclass MR genes or subclass MA genes over those of expression-resampled unchanged genes. g, mCG/CG enrichment in elements of other-subclass MR genes over those of subclass MR genes. h, Enrichment for element mCA/CA for core MR genes over those of all other genes. i, Enrichment for element mCA/CA associated with non-subclass core MR genes over those associated with subclass core MR genes. j, Aggregate mCA/CA levels at gene bodies (left) and linked cCREs (right) of L5 core MR genes, non-L5 core MR genes, and unchanged genes. Data are from cerebral cortex tissue from 8–10-week-old MeCP2 WT and KO mice. n = 4 bioreplicates per genotype for RNA-seq, n = 2-3 bioreplicates per genotype for whole-genome bisulfite sequencing. Boxplots represent data as described in Fig. 2. For heatmaps b and f-i, the numbers in the tiles represent the ratio of median methylation level of elements associated with one group of genes to the median methylation level of elements associated with a comparison group of genes described in each panel, and colors represent the log 10 p-value from two-sided Wilcoxon rank-sum test. WT and Mecp2 KO replicates were averaged for their methylation calculations.