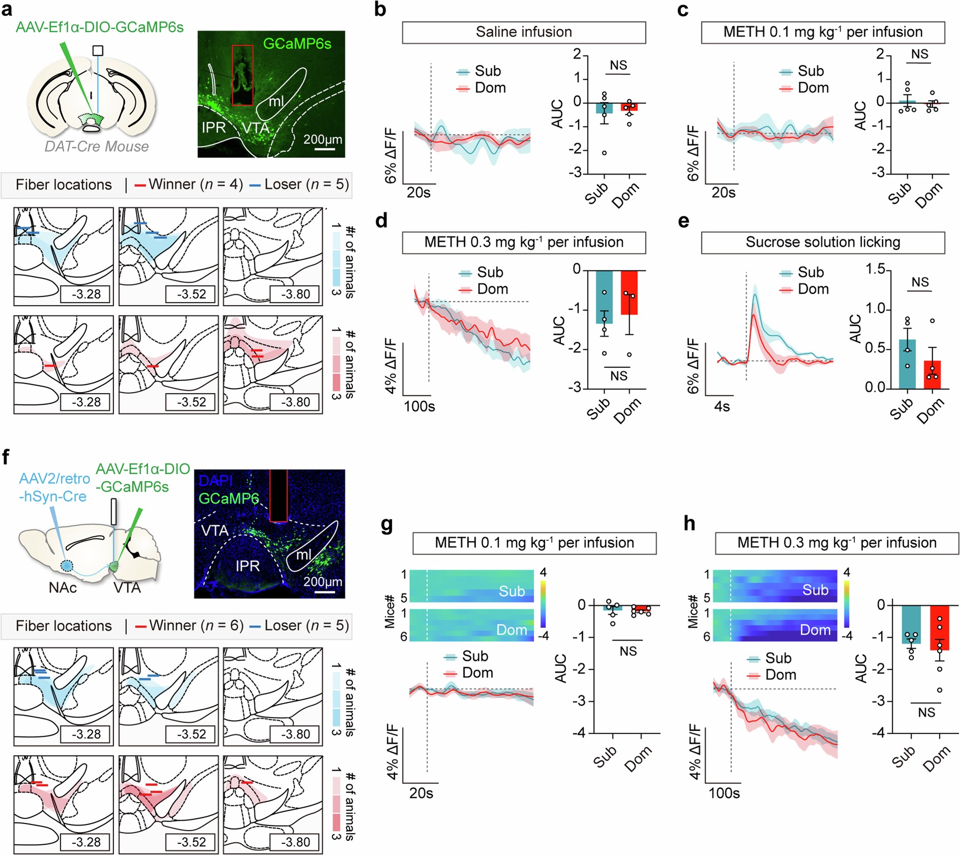
Extended Data Fig. 3: Activity of VTADA neurons following METH infusion between dominants and subordinates.

a, Schematic of the virus strategy and a representative image showing GCaMP expression and optic fiber placement (top). Scale bar = 200 µm. Diagrams showing viral expression and optic fiber location in the VTA for the fiber photometry experiments (bottom). b–e, Activity of VTADA neurons following i.v. injection of saline (b), 0.1 mg kg−1 (c) and 0.3 mg kg−1 METH (d) and sucrose licking (e) in mice (saline and 0.1 METH: n = 5/group; 0.3 METH: sub, n = 4; dom, n = 3; sucrose: sub, n = 5; dom, n = 4). Mann–Whitney test. f, Schematic of the viral strategy to specifically record the NAc-projecting VTA neurons and a representative image (top). Scale bar = 200 µm. Diagrams showing viral expression and optic fiber location in the VTA for the fiber photometry experiments (bottom). g,h, Activity of NAc-projecting VTADA neurons following i.v. injection of 0.1 mg kg−1 (g) and 0.3 (h) mg kg−1 METH in mice (sub, n = 5; dom, n = 6). Two-sided unpaired t test. Each row in the heatmap represents averaged DA dynamics over trials from individual mouse (ranked by AUC). Data are represented as mean ± s.e.m. Detailed statistical information is available in Supplementary Table 1.