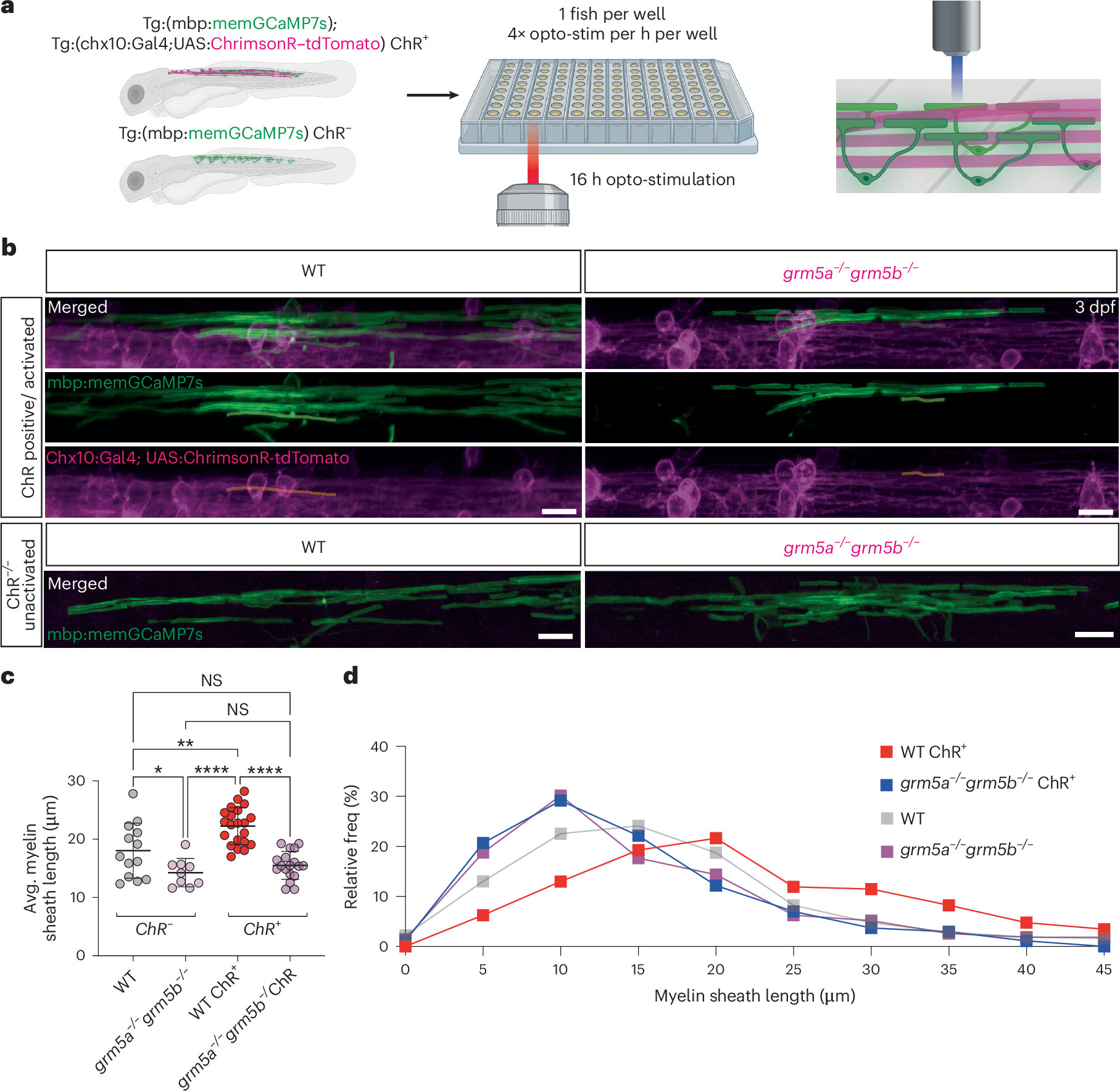
Fig. 6: mGluR5 mediates myelin sheath growth in response to opto-stimulation of chx10 interneurons.
From: Activity-driven myelin sheath growth is mediated by mGluR5

a, Experimental setup for long-term (16 h) opto-stimulation of individual ChRimsonR-positive and -negative Tg(mbp:memGCaMP7s) fish. Fish were screened for transgenesis, responsiveness to opto-stimulation and placed in individual wells of a 96-well plate and optically stimulated for 16 h before myelin morphology was assessed. b, Representative images, following 16 h of opto-stimulation, of a WT (left) and grm5a−/−grm5b−/− mutant (right) expressing Tg(chx10:ChRimsonR–tdTomato;mbp:memGCaMP7s) (ChR+) (WT N = 21, grm5a−/−grm5b−/− N = 18) (top). Representative images of Tg(mbp:memGCaMP7s), ChRimsonR–tdTomato negative (ChR−) WT (left) and grm5a−/−grm5b−/− mutants (right) following 16 h of opto-stimulation (WT N = 13, grm5a−/−grm5b−/− N = 9) (bottom). Scale bar, 10 µm. c, Avg. myelin sheath length per WT and grm5a−/−grm5b−/− ChR+ and ChR− animals (one-way ANOVA; P < 0.0001; Tukey’s multiple comparisons; WT ChR+ versus WT ChR− P = 0.0032; WT ChR+ versus grm5a−/−grm5b−/− ChR+ P < 0.0001; WT ChR+ versus grm5a−/−grm5b−/− ChR− P < 0.0001; WT ChR− versus grm5a−/−grm5b−/− ChR+ P = 0.1636; WT ChR− versus grm5a−/−grm5b−/− ChR− P = 0.0488; grm5a−/−grm5b−/− ChR+ versus grm5a−/−grm5b−/− ChR− P = 0.7810) WT ChR− N = 13, 18.02 ± 4.73 WT ChR+ N = 21, 22.24 ± 3.16 grm5a−/−grm5b−/− ChR− N = 18, 14.24 ± 2.44 grm5a−/−grm5b−/− ChR+ N = 18, 15.51 ± 2.40. d: Relative frequency distribution of individual sheath lengths, measured post-stimulation (WT ChR+ n = 462, 21.67 µm; WT ChR− n = 315, 16.23 µm; grm5a−/−grm5b−/− ChR+ n = 271, 14.04 µm; grm5a−/−grm5b−/− ChR− n = 271, 15.11 µm). Data are shown as mean ± s.d.