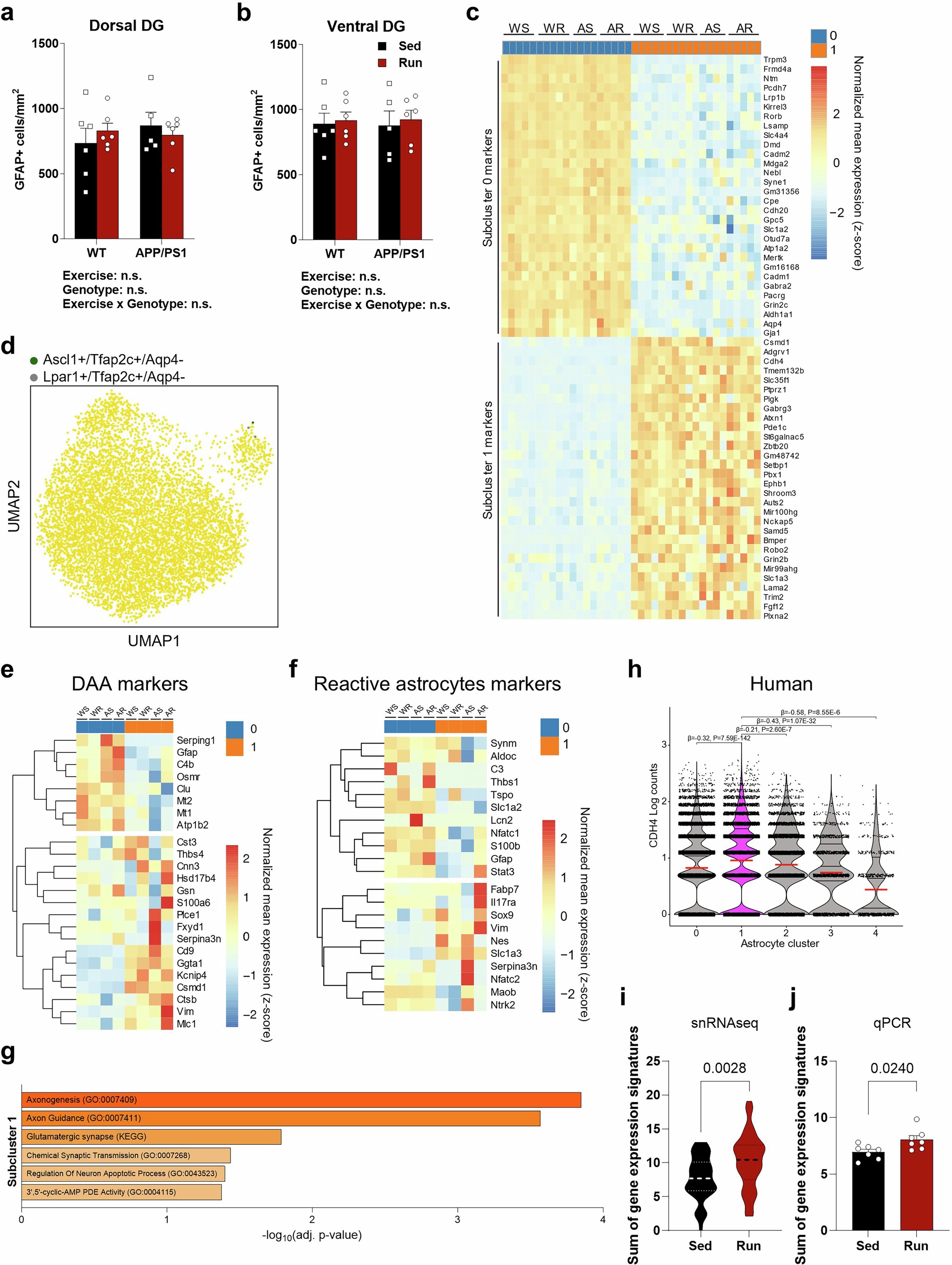
Extended Data Fig. 6: Exercise shifts the transcriptional state of astrocytes.

a, b, Quantification of GFAP+ astrocytes per mm2 in the dorsal DG (a, two-way ANOVA, Exercise n.s. P = 0.9007, Genotype n.s. P = 0.5594, Exercise x genotype n.s. P = 0.3558) and ventral DG (b, two-way ANOVA, Exercise n.s. P = 0.6633, Genotype n.s. P = 0.9575, Exercise x genotype n.s. P = 0.9111) (WT-Sed n = 6, WT-Run n = 6, APP/PS1-Sed n = 5, APP/PS1-Run n = 6). c, Heatmap shows the normalized mean expression (z-score) of the marker genes for each astrocyte subcluster (subcluster 0 in blue and subcluster 1 in orange). d, UMAP representation of the expression of the high-confidence markers for Radial Glia-like cells in astrocytes. Yellow dots are all nuclei in the astrocyte cluster; grey and green dots represent potentially Radial Glia-like cells based on the expression of listed markers. e, Heatmap shows the normalized mean expression (z-score) per group of previously identified disease-associated astrocytes (DAA) markers in our dataset (subcluster 0 in blue and subcluster 1 in orange). f, Heatmap shows the normalized mean expression (z-score) per group of previously identified reactive astrocytes markers in our dataset (subcluster 0 in blue and subcluster 1 in orange). g, Bar chart of the relevant enriched terms for the astrocyte subcluster 1 marker genes from Enrichr. Enriched terms displayed presented an adjusted p-value < 0.05 determined by Fisher exact test with the Benjamini-Hochberg correction for multiple hypotheses. h, CDH4 counts in astrocytes subclusters from human parietal cortex snRNA-seq in Brase et al.42. The subclusters presented are the originally described ones from42. Linear mixed effect model (covariates, sex and cluster; random effect, sample). i, Violin plots of gene signatures in the astrocyte subcluster 1 (Mfge8, Plxna2, Grin2b, Bmper, Dab1, Pde1c, and Cdh4) using snRNAseq data of astrocytes subcluster 1 from AD mice DG. Gene signature = sum of normalized gene expression for all genes of the gene signature per cell (n = 36 and 60 cells for ‘Sed’ and ‘Run’, respectively). Two-tailed Mann Whitney P = 0.0028. j, Bar plots of gene signatures for astrocyte subcluster 1 (Mfge8, Plxna2, Grin2b, Bmper, Dab1, Pde1c, and Cdh4) in isolated ACSA2+ cells (astrocytes) from the cortex and hippocampus of the 5xFAD mouse model using qPCR. Gene signature = sum of normalized gene expression for all genes of the gene signature per animal (n = 7 for ‘Sed’ and ‘Run’). Two-tailed unpaired t-test P = 0.0240. Data represented by the mean ± s.e.m. (a, b, j) or by the median (middle bold line) and upper and lower quartiles (lighter dotted lines) (i) of biologically independent samples.