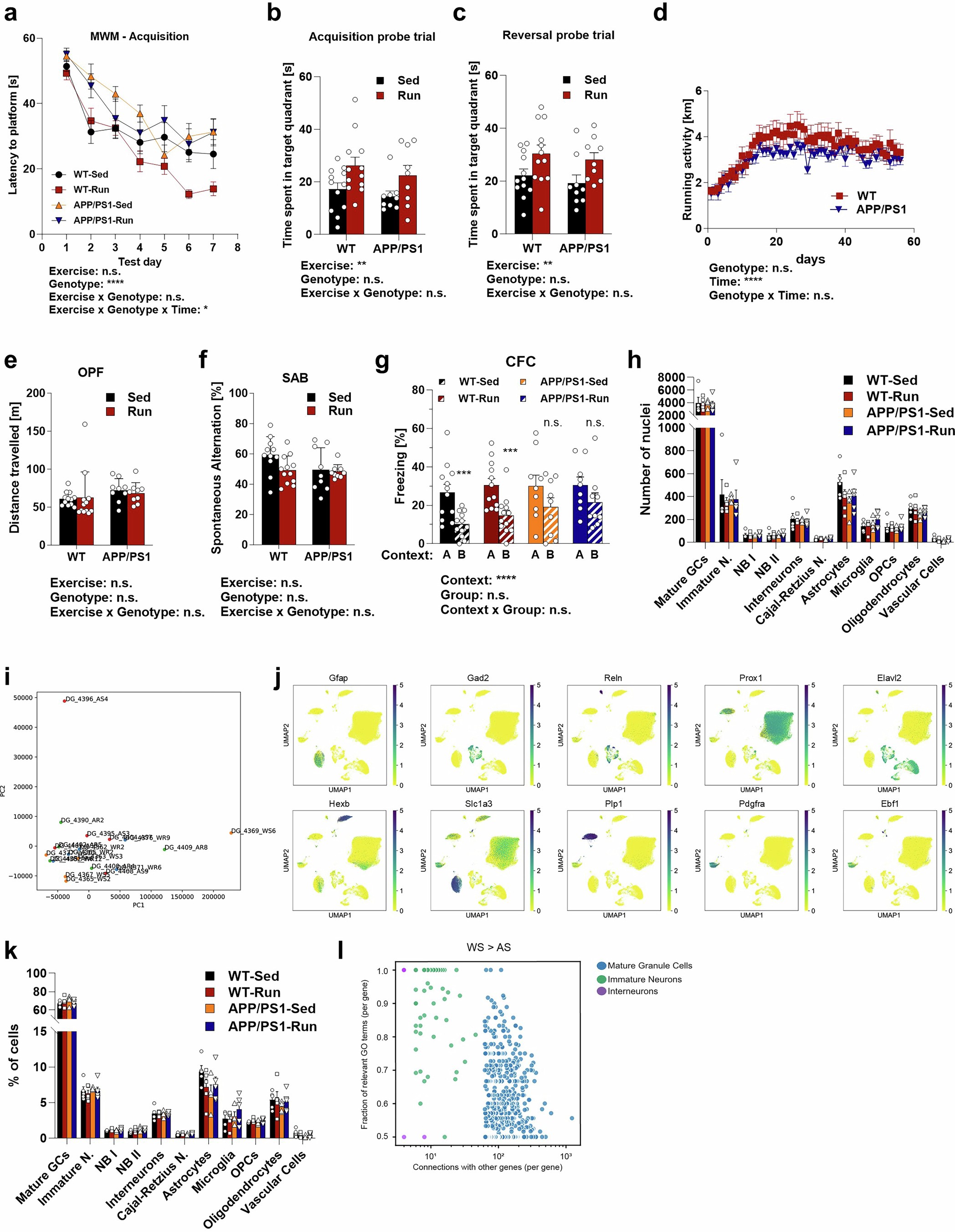
Extended Data Fig. 1: Neurogenic niche response to exercise and AD at the single-nuclei level.

a, MWM latency to reach the escape platform in acquisition (Three-way ANOVA, Exercise n.s. P = 0.0964, Genotype ****P < 0.0001, Exercise x genotype n.s. P = 0.2664, Exercise x genotype x time *P = 0.0263). b, Acquisition 24 h probe trial (Two-way ANOVA, Exercise **P = 0.0074, Genotype n.s. P = 0.2919, Exercise x genotype n.s. P = 0.8698), and c, 24 h probe trial in reversal (Two-way ANOVA, Exercise **P = 0.0067, Genotype n.s. P = 0.3812, Exercise x genotype n.s. P = 0.904). d, Daily running activity (Two-way repeated measures ANOVA, Time ****P < 0.0001, Genotype n.s. P = 0.2706, Time x genotype n.s. P = 0.3457). e, Open field (OPF) (Two-way ANOVA, Exercise n.s. P = 0.8558, Genotype n.s. P = 0.2011, Exercise x genotype n.s. P = 0.6738), f, Spontaneous alternation behavior (SAB) (Two-way ANOVA, Exercise n.s. P = 0.1004, Genotype n.s. P = 0.1187, Exercise x genotype n.s. P = 0.2082), and g, Contextual fear conditioning (CFC) test in all mice (Two-way repeated measures ANOVA, Context ****P < 0.0001, Group n.s. P = 0.438, Context x group n.s. P = 0.4465, followed by Sidak’s multiple comparisons WT-Sed AvsB ***P = 0.0002, WT-Run AvsB ***P = 0.0004, APP/PS1-Sed AvsB n.s. P = 0.0519, APP/PS1-Run AvsB n.s. P = 0.1497). h, Number of cells per cell cluster within each group. i, PCA analysis of pseudobulk data from all samples. j, UMAP representation of marker genes expression in different clusters. Color represents expression level according to the scale bar on the right. k, Percentage of cells per cell cluster within each group. l, The scatter plot shows regulator genes based on GeneWalk analysis observed in WSvsAS. Each dot represents a regulator gene, and the color represents the cell cluster. For all behavior experiments WT-Sed n = 12, WT-Run n = 12, APP/PS1-Sed n = 9, APP/PS1-Run n = 9 (a-g), for snRNAseq WT-Sed, WT-Run, APP/PS1-Run n = 5, APP/PS1-Sed n = 4 (h and k). Data represent the mean ± s.e.m. of biologically independent samples.