Fig. 6: An approach for screening maternal–fetal apocrine triggers.
From: Choroid plexus apocrine secretion shapes CSF proteome during mouse brain development

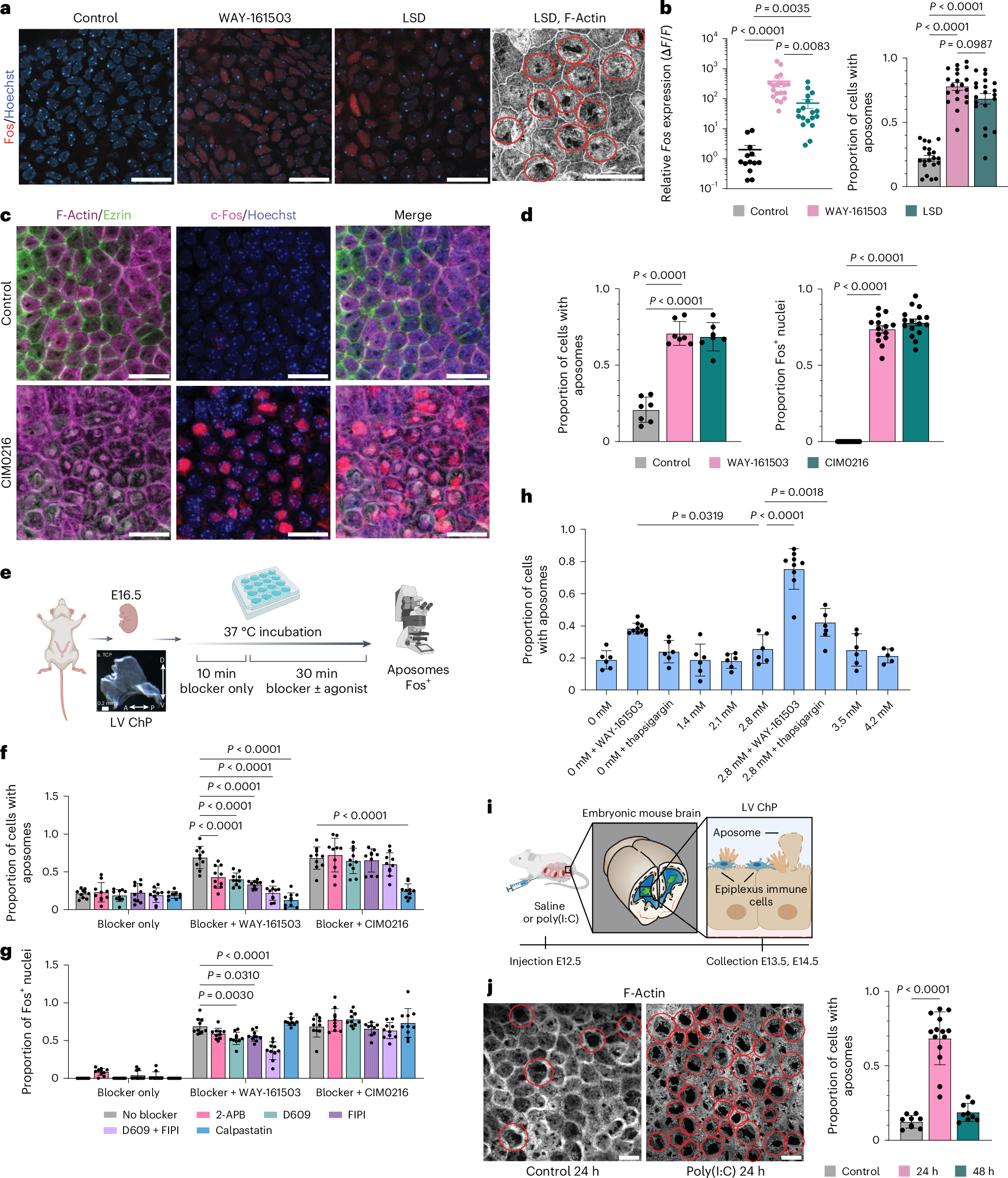
a, Confocal images of the E16.5 LV ChP; scale bars, 20 µm. b, Left: RT–qPCR of Fos in the E16.5 ChP (saline N = 13, five litters; WAY-161503 N = 19, five litters; LSD N = 18, five litters). Right: proportion of cells with aposomes in the E16.5 LV ChP after maternal LSD exposure. c, Confocal images of the E16.5 LV ChP; scale bars, 20 µm. d, Proportion of cells with Fos (right) or aposomes (left) in the E16.5 LV ChP following maternal saline (N = 7, three litters), WAY-161503 (N = 7, three litters) or CIM0216 (N = 6, three litters) injection. e, Experiment for results in f and g. f,g, Aposomes (f) and Fos expression (g) in the E16.5 LV ChP after incubation with blockers and agonists; N = 10 explants per condition. h, Proportion of cells with aposomes after LV ChP incubation with various treatments (0 mM Ca2+ N = 6, 0 mM Ca2+ + WAY-161503 N = 10, 0 mM Ca2+ + thapsigargin N = 6, 1.4 mM Ca2+ N = 6, 2.1 mM Ca2+ N = 6, 2.8 mM Ca2+ N = 6, 2.8 mM Ca2+ + WAY-161503 N = 9, 2.8 mM Ca2+ + thapsigargin N = 11, 3.5 mM Ca2+ N = 6, 4.2 mM Ca2+ N = 5). i, Experimental schematic for results in j. j, Representative confocal images and quantification of aposomes (circled in red) in the E14.5 LV ChP after maternal saline (N = 9) or poly(I:C) injection (24 h N = 14, 48 h N = 9); scale bar 20 µm. All data are presented as mean ± s.e.m. P values were calculated by Kruskal–Wallis test for a, d and j or two-way ANOVA with a Sidak correction for f–h. Panels e and i created with BioRender.com.