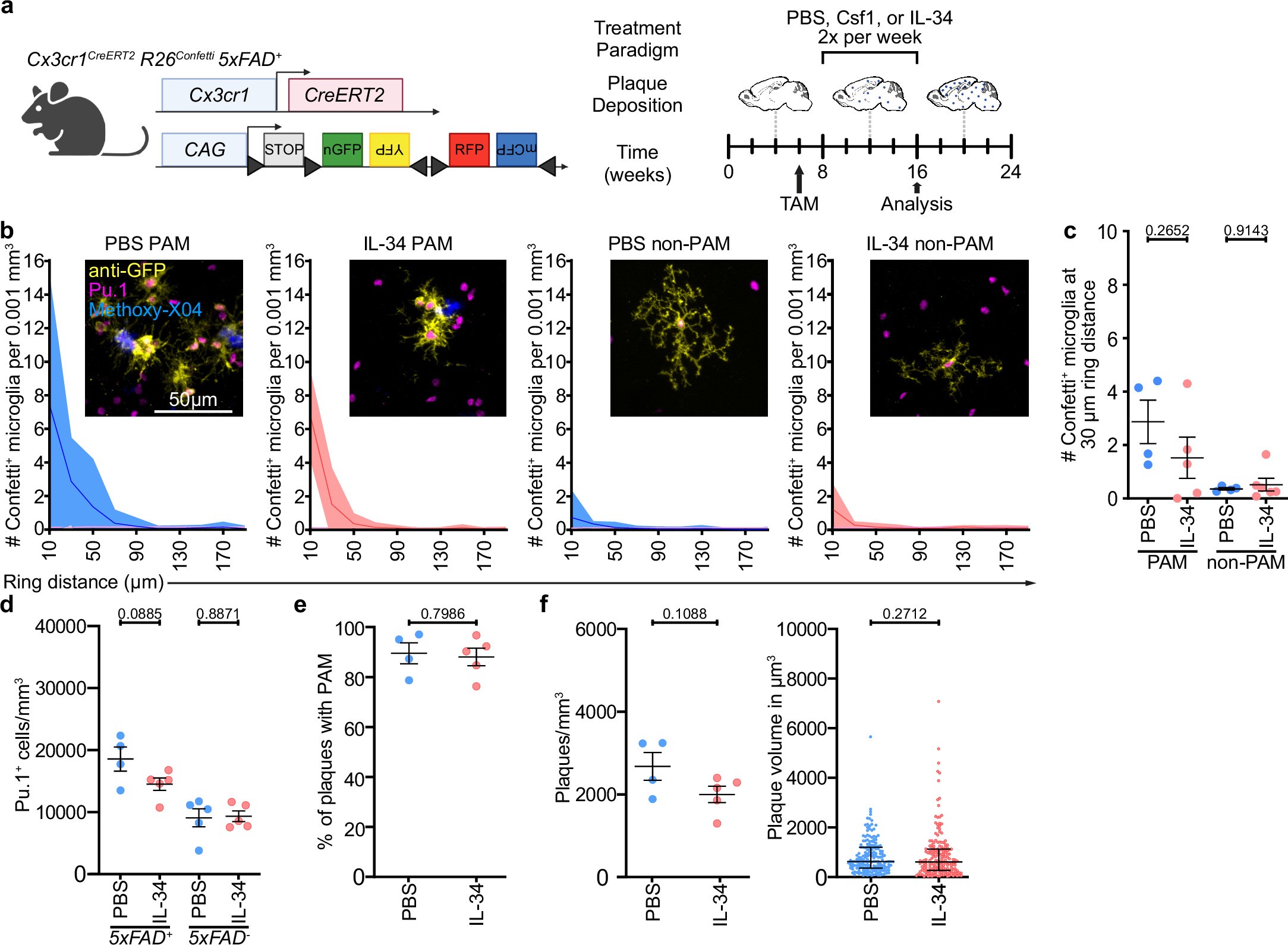
Extended Data Fig. 5: IL-34 treatment does not affect clonal expansion of PAM or amyloid pathology.

(a) Experimental scheme for Csf1 and IL-34 treatment of Cx3cr1CreERT2R26Confetti5xFAD+ mice. (b) Monte Carlo simulation: Densities of Confetti+ PAM and non-PAM in Cx3cr1CreERT2R26Confetti5xFAD+ animals after treatment with IL-34 (red) (n = 5) or PBS (blue) (n= 4) at early stage of disease, relative to randomized datasets (pink). Densities are displayed relative to measured distances (that is ring distance; µm) between Confetti+ cells. Means per group and 98 % confidence intervals are shown for experimental datasets and randomized datasets. Representative confocal images of anti-GFP labeled Confetti+ (yellow) Pu.1+ (magenta) microglia in relation to Methoxy-X04 (amyloid beta, blue) are shown for each group. Scale bar = 50 µm. (c) Quantification of Confetti+ cells from Cx3cr1CreERT2R26Confetti5xFAD+ animals after treatment with IL-34 (red) (n = 5) or PBS (blue) (n= 4) at early stage of disease. Each symbol represents one animal. Specific P values of statistical tests are indicated. (d) Quantification of Pu.1+ cells per mm3 in Cx3cr1CreERT2R26Confetti5xFAD+ animals and littermate controls after treatment with IL-34 (red) (n = 5) or PBS (blue) (n= 4) at early stage of disease. Each symbol represents one animal. Mean ± s.e.m. is shown. Specific P values of statistical tests are indicated. (e) Quantification of the percentage of plaques with associated PAM in Cx3cr1CreERT2R26Confetti5xFAD+ animals after treatment with IL-34 (red) (n = 5) or PBS (blue) (n= 4) at early stage of disease. Each symbol represents one animal. Mean ± s.e.m. is shown. Specific P values of statistical tests are indicated. (f) Quantification of number of plaques per mm3 (left) and quantification of individual plaque sizes (right) in the frontal cortices of Cx3cr1CreERT2R26Confetti5xFAD+ mice after treatment with IL-34 (red) (n = 5, N = 555) or PBS (blue) (n= 4, N = 547) at early stage of disease. Left: Each symbol represents one animal. Mean ± s.e.m. is shown. Right: Each symbol represents one analyzed plaque. Median ± interquartile range is shown. Specific P values of statistical tests are indicated.