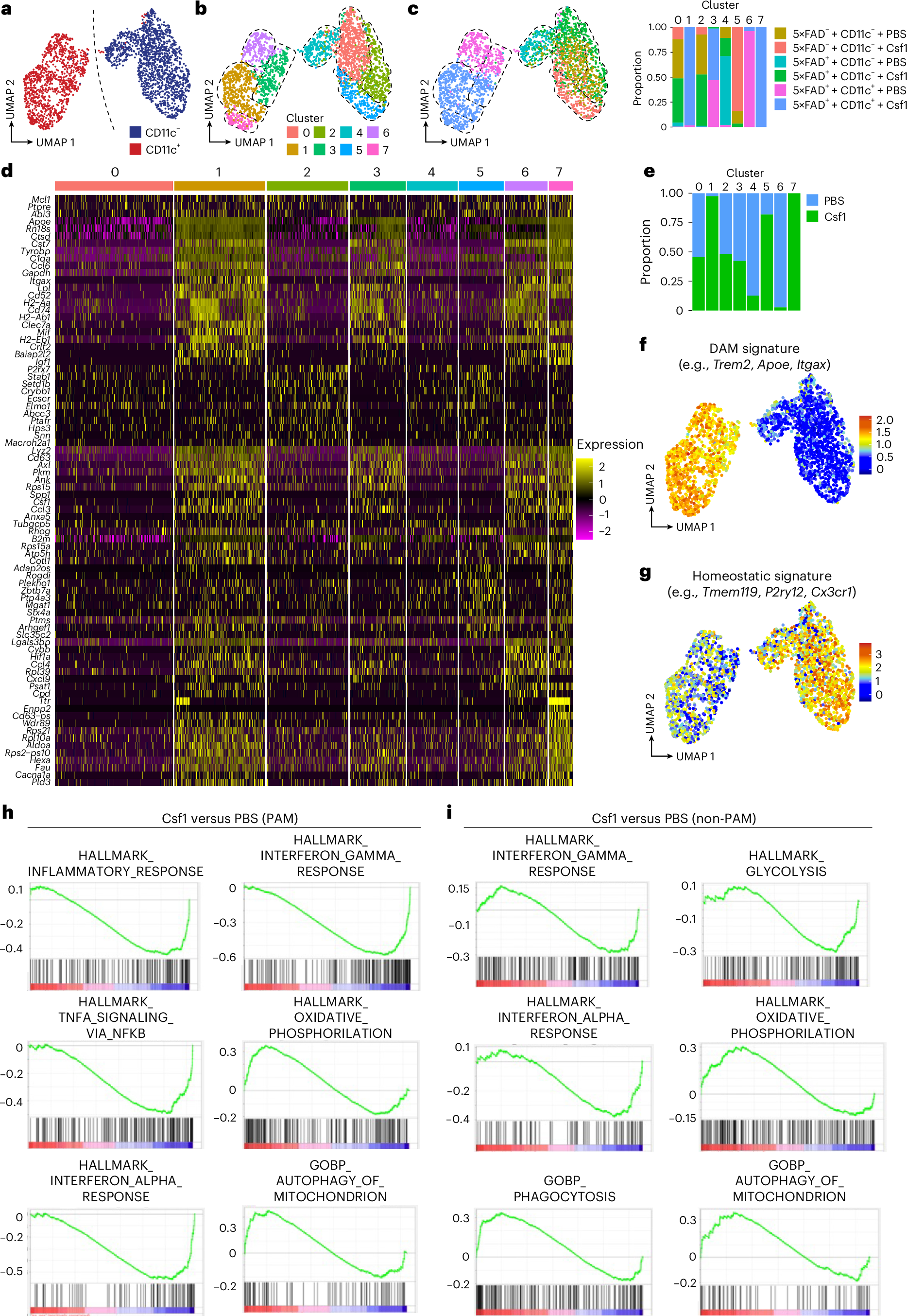
Fig. 7: Csf1 treatment beneficially modulates functional and metabolic features of non-PAM-derived PAM, making these cells competent to restrict amyloid pathology at early stages of neurodegeneration.

a, UMAP plot demonstrating the distribution of analyzed CD11c− (blue) and CD11c+ (red) microglia from PBS-treated or Csf1-treated Cx3cr1CreERT2R26Confetti5×FAD+ animals and controls at an early stage of disease. Each dot represents one cell (N = 2,687). b, UMAP visualizing the distribution of cell clusters (C0–C7) identified by unsupervised clustering of all analyzed cells from PBS-treated or Csf1-treated Cx3cr1CreERT2R26Confetti5×FAD+ animals and littermate controls at an early stage of disease. Each color represents one distinct cell cluster. Each cluster from b is highlighted by dotted lines. c, Left: UMAP representation displaying the distribution of clusters according to the treatment regimens (PBS-treated or Csf1-treated Cx3cr1CreERT2R26Confetti 5×FAD+ animals and littermates controls at an early stage). Cell clusters from b (C0–C7) are displayed by dotted lines. Right: stacked bar blot depicting the relative composition of microglial clusters (C0–C7) with respect to their treatment group. d, Heatmap presenting log2FC of the 20 most differentially expressed genes per cluster. Expression levels are encoded by color as shown in the color legend. e, Stacked bar plot depicting the relative composition of microglial clusters (C0–C7) with respect to their treatments. f, UMAP feature plot depicting the expression of genes associated with microglial activation (Apoe, Axl, Bhlhe40, Clec7a, Csf1, Cst7, Ctsb, Ctsd, Ctsl, Cybb, Fabp5, Fth1, Itgax, Gnas, Gpnmb, Grn, Il1b, Lgals3, Lilrb4, Lpl, Lyz2, Msr1, Nos2, Spp1, Tfec, Trem2, Tyrobp and Vegfa). The color scale reflects the relative enrichment of the gene set expression per cell, as calculated by the AddModuleScore function. g, UMAP representing the expression of genes associated with a homeostatic microglia signature (P2ry12, Csf1r, Cx3cr1, Tmem119, Pu.1 and Sall1). The color scale reflects the relative enrichment of the gene set expression per cell, as calculated by the AddModuleScore function. h, GSEA of all PAM after Csf1 compared to PBS treatment. Plots for the running sum of S are shown for defined gene sets together with the maximum enrichment score (ES). i, GSEA of all non-PAM after Csf1 treatment. Plots for the running sum of S are shown for defined gene sets together with the maximum ES.