Fig. 1: Nkx2.1- and Zic4-derived astrocytes occupy MS and LS, respectively.
From: Astrocyte specification in the mouse septum is shaped by both developmental origin and local signals

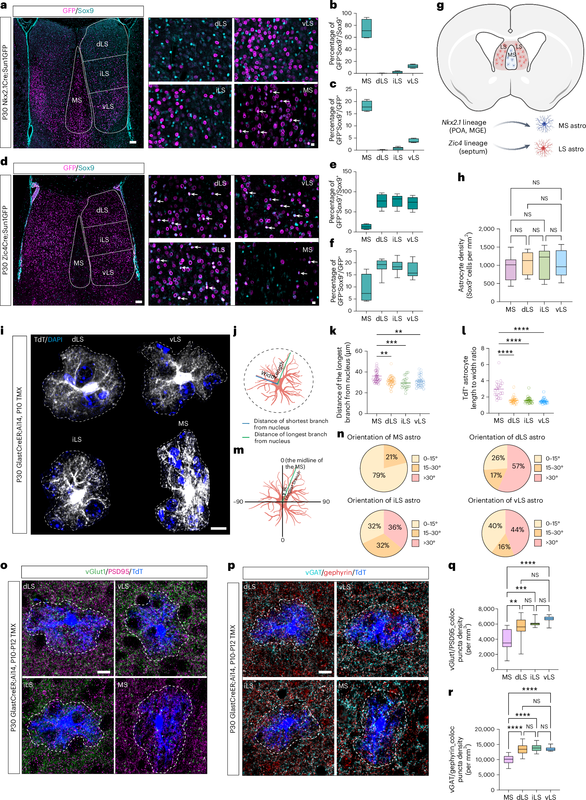
a, Immunostaining for GFP and Sox9 in P30 Nkx2.1Cre;Sun1GFP mice. The white arrows indicate cells with overlapping signals. Scale bars, 100 µm (left), 10 µm (right). b, Proportion of Nkx2.1-derived astrocytes within the total astrocyte population (n = 4–5 mice). c, Proportion of Nkx2.1-derived astrocytes within the total Nkx2.1-derived cells (n = 4–5 mice). d, Immunostaining for GFP and Sox9 in P30 Zic4Cre;Sun1GFP mice. The white arrows indicate cells with overlapping signals. Scale bars, 100 µm (left), 10 µm (right). e, Proportion of Zic4-derived astrocytes within the total astrocyte population (n = 3–5 mice). f, Proportion of Zic4-derived astrocytes within the total Zic4-derived cells (n = 3–5 mice). g, Schematic of astrocyte (astro) lineages in the septum. h, Astrocyte density in the septum (one-way analysis of variance (ANOVA) and Tukey’s multiple-comparison test, n = 9–11 mice). i, High magnification of representative tdT+ astrocytes with DAPI staining in the septum. Scale bar, 10 µm. j, Schematic of the methods for analyzing astrocyte length to width ratio. k, Analysis of the distance of the longest branch from the nucleus in the septum (one-way ANOVA and Tukey’s multiple-comparison test; n = 4 mice, total 20–29 astrocytes in each region). l, Analysis of the length to width ratio of tdT+ astrocytes (one-way ANOVA and Tukey’s multiple-comparison test; n = 4 mice, 19–25 astrocytes in each region). m, Schematic of the methods for analyzing astrocyte orientation. n, Pie charts of the percentage of astrocytes displaying angles in the septum (n = 4 mice, 19–25 astrocytes in each region). o, Immunostaining for vGlut1/PSD95 in P21 GlastCreER;Ai14 septum. Astrocyte territories are indicated with white dashed lines. Scale bar, 10 µm. p, Immunostaining for vGAT/gephyrin and tdTomato in P21 GlastCreER;Ai14 septum. Astrocyte territories are indicated with white dashed lines. Scale bar, 10 µm. q,r, Quantification of excitatory synapse (q) and inhibitory synapse (r) density in tdT+ astrocyte domains per mm3 (one-way ANOVA, Tukey’s multiple-comparison test; n = 3 mice, 8–12 astrocytes in each region). The box plots show the median (center), the box the 25th and 75th percentiles and the whiskers the minimum to maximum. The graphs show the mean ± s.e.m. **P < 0.01, ***P < 0.001, ****P < 0.0001. When P > 0.05, it is nonsignificant (NS). Icons in g created with BioRender.com.