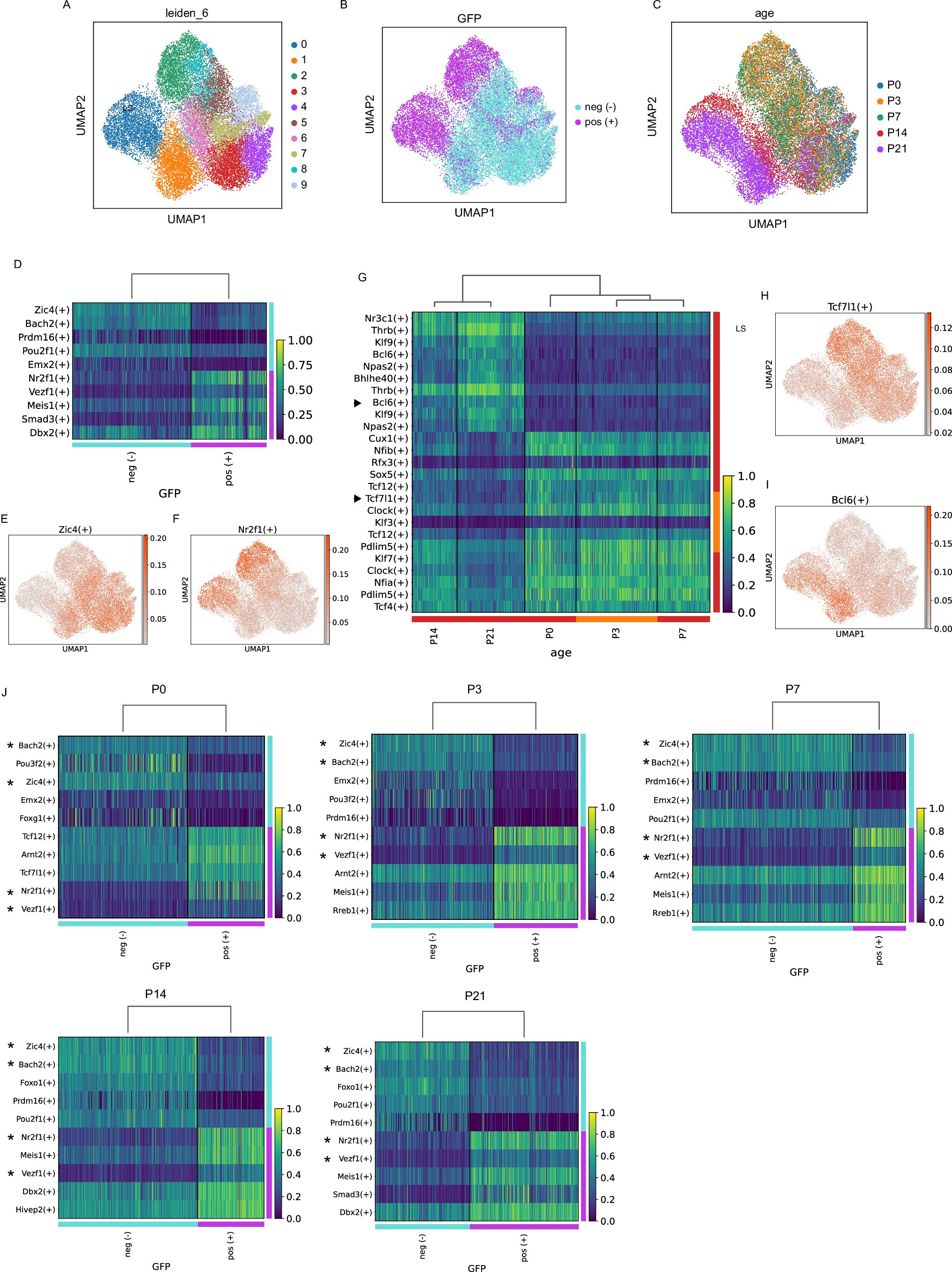
Extended Data Fig. 6: SCENIC analysis for regulon networks in septal astrocytes.
From: Astrocyte specification in the mouse septum is shaped by both developmental origin and local signals

a) UMAP plot defines 10 subclusters of astrocytes regarding distinct regulon networks. b) GFP+ and GFP- astrocytes are distinguished from each other based on regulon networks. c) Age-dependent regulon networks in septal astrocytes through development. d) Top 5 regulons enriched in MS and LS astrocytes. e, f) Feature plots showing Zic4 (e) and Nr2f1 (f) regulons highly enriched in LS and MS astrocytes respectively. g) Top enriched age-dependent regulons in septal astrocytes. Arrows indicate the highlighted genes in the text. h, i) Tcf7l1 (h) and Bcl6 (i) are enriched in septal astrocytes at early and late ages. j) Top 5 enriched regulons in GFP+ and GFP- astrocytes at each age. * indicates the conserved regulons at different ages.