Extended Data Fig. 1: Nkx2.1 and Zic4 lineages-derived astrocytes occupy MS and LS respectively.
From: Astrocyte specification in the mouse septum is shaped by both developmental origin and local signals

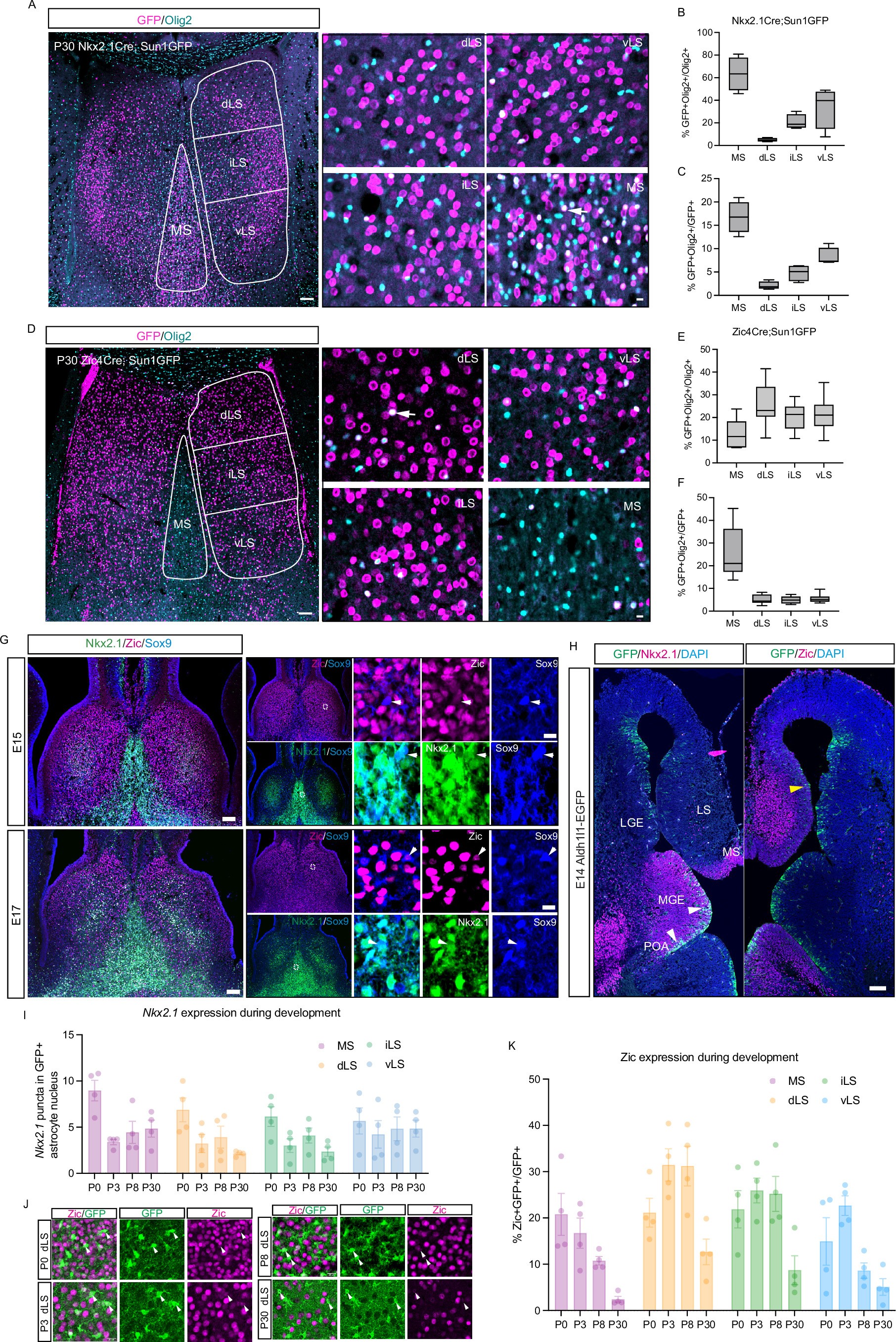
a) Immunostaining for Olig2 (cyan) and GFP (magenta) in P30 Nkx2.1Cre; Sun1GFP septum. Subdivisions of the septum are indicated with white lines. White arrows indicate Nkx2.1-derived oligodendrocytes. Scale bars: left: 100 µm, right: 10 µm. b) Proportion of Nkx2.1-derived oligodendrocytes in total oligodendrocytes. N = 4 mice. c) Proportion of Nkx2.1-derived oligodendrocytes in total Nkx2.1-derived cells. N = 4 mice. d) Immunostaining for GFP (magenta) and Olig2 (cyan) in P30 Zic4Cre; Sun1GFP mice. Subdivisions of the septum are indicated with white lines. White arrows indicate cells with overlapping signals. Scale bars: left: 100 µm, right: 10 µm. e) Proportion of Zic4-derived oligodendrocytes in total oligodendrocytes. N = 5 mice. f) Proportion of Zic4-derived oligodendrocytes in total Zic4-derived cells. N = 5 mice. g) Immunostaining for Nkx2.1 (green), Zic (magenta), and Sox9 (blue) in coronal sections of E15 and E17 CD1 mice. White boxes indicate the selected regions for high magnification images (right panels. White arrows indicate the Zic + /Sox9+ and Nkx2.1 + /Sox9+ cells. Scale bars: left: 100 µm, right: 10 µm. h) Immunostaining for GFP (green), Nkx2.1 (magenta), Zic (magenta), and DAPI (blue) in horizontal sections of E14 Aldh1l1-EGFP mice. Lateral ganglionic eminence (LGE); medial ganglionic eminence (MGE); preoptic area (POA). White arrows indicate the Nkx2.1+ /GFP+ astrocyte progenitors and a yellow arrow indicates Zic+ /GFP+ astrocyte progenitors. Scale bar: 100 µm. i) RNAscope for Nkx2.1 in the septum of Aldh1l1-EGFP mice, and quantification of Nkx2.1 puncta in GFP+ astrocytes during postnatal developments. N = 4 mice for each age. j) Representative images showing immunostaining for Zic in postnatal dLS astrocytes. GFP positive cells represent astrocytes in the Aldh1l1-EGFP mouse line. White arrows indicate astrocytes with low levels of Zic. Scale bar: 20 µm. k) Quantification of the percentage of Zic+GFP + /GFP+ cells in the septum of Aldh1l1-EGFP mice, and. N = 4 mice for each age. Box plots in B, C, E and F show the median (center), 25th and 75th percentiles (box), and min to max (whiskers). Bar graphs in I, K show the mean ± s.e.m.