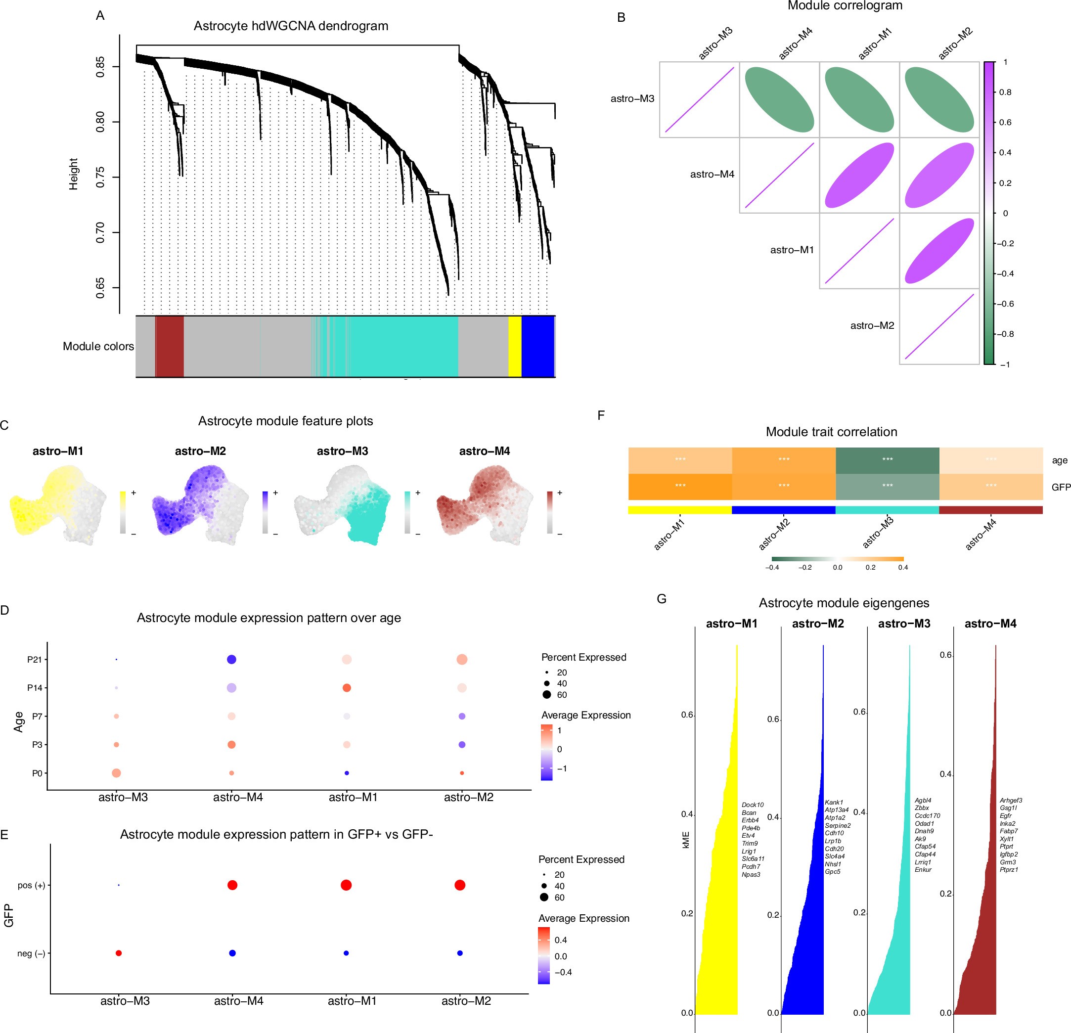
Extended Data Fig. 4: WGCNA analysis of astrocyte snRNA-seq dataset.
From: Astrocyte specification in the mouse septum is shaped by both developmental origin and local signals

a) Dendrogram analysis identifying four modules in the entire astrocyte population, including turquoise, blue, red and yellow modules. b) Correlation analysis of individual modules with each other. c) Feature plots displaying each astrocyte module. d) Module expression patterns across developmental stages. e) Module expression patterns in GFP+ and GFP- lineages. f) Statistics analysis of age-dependent and lineage-related module trait correlations. g) Module eigengenes analysis for each module.